|
Source |
Alliance of Genome Resources |



| Category | ID | Classification term | Gene | Evidence | Inferred from | Organism | Reference |
|---|---|---|---|---|---|---|---|
| Molecular Function | GO:0005515 | protein binding | SPINK2 | IPI | UniProtKB:P26371 | Human | PMID:25416956 |
| Molecular Function | GO:0005515 | protein binding | SPINK2 | IPI | UniProtKB:Q6UY14-3 | Human | PMID:25416956 |
| Molecular Function | GO:0005515 | protein binding | SPINK2 | IPI | UniProtKB:Q7Z3S9 | Human | PMID:25416956 |
| Molecular Function | GO:0005515 | protein binding | SPINK2 | IPI | UniProtKB:Q9Y5K2 | Human | PMID:31391482 |
| Molecular Function | GO:0005515 | protein binding | SPINK2 | IPI | UniProtKB:P49788 | Human | PMID:31886233 |
| Molecular Function | GO:0005515 | protein binding | SPINK2 | IPI | UniProtKB:O76024 | Human | PMID:32814053 |
| Molecular Function | GO:0005515 | protein binding | SPINK2 | IPI | UniProtKB:P28799 | Human | PMID:32814053 |
| Molecular Function | GO:0005515 | protein binding | Spink2 | IPI | PR:Q9JLI7 | Mouse | PMID:31146259 |
| Cellular Component | GO:0001669 | acrosomal vesicle | SPINK2 | IDA | Human | PMID:28554943 | |
| Cellular Component | GO:0001669 | acrosomal vesicle | Spink2 | IDA | Mouse | MGI:MGI:6114299|PMID:28554943 | |
| Cellular Component | GO:0001669 | acrosomal vesicle | Spink2 | IDA | Mouse | PMID:21705336 | |
| Cellular Component | GO:0001669 | acrosomal vesicle | Spink2 | IDA | Mouse | PMID:31146259 | |
| Cellular Component | GO:0005737 | cytoplasm | Spink2 | IDA | Mouse | PMID:21705336 | |
| Cellular Component | GO:0043005 | neuron projection | Spink2 | IDA | Mouse | PMID:24699552 | |
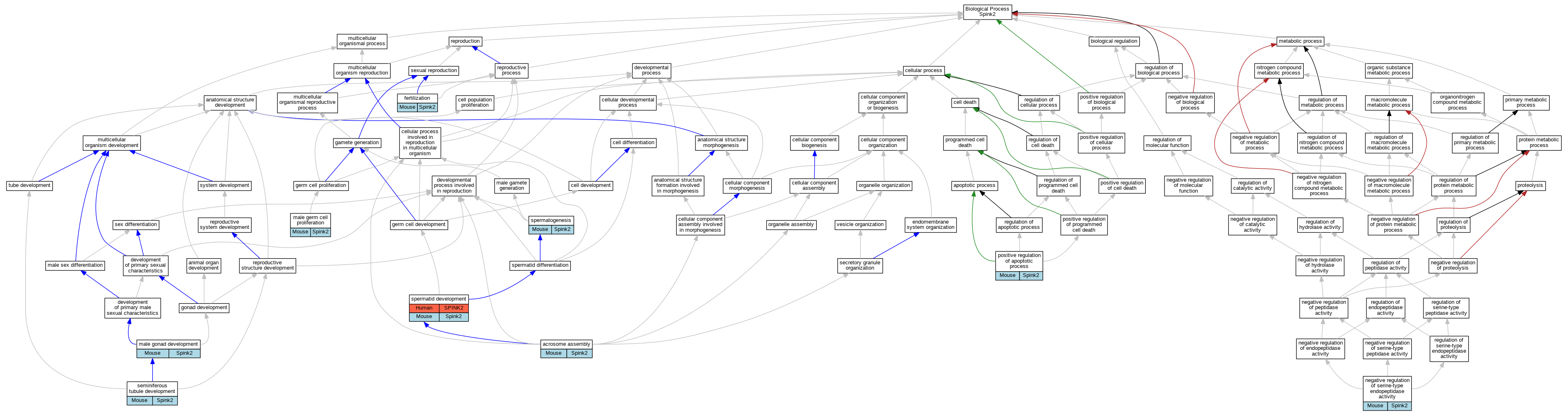
| Biological Process | GO:0001675 | acrosome assembly | Spink2 | IMP | Mouse | MGI:MGI:6114299|PMID:28554943 | |
| Biological Process | GO:0009566 | fertilization | Spink2 | IMP | MGI:MGI:4966113 | Mouse | PMID:21705336 |
| Biological Process | GO:0002176 | male germ cell proliferation | Spink2 | IMP | MGI:MGI:4966113 | Mouse | PMID:21705336 |
| Biological Process | GO:0008584 | male gonad development | Spink2 | IMP | MGI:MGI:4966113 | Mouse | PMID:21705336 |
| Biological Process | GO:1900004 | negative regulation of serine-type endopeptidase activity | Spink2 | IDA | Mouse | PMID:21705336 | |
| Biological Process | GO:0043065 | positive regulation of apoptotic process | Spink2 | IDA | Mouse | PMID:24699552 | |
| Biological Process | GO:0072520 | seminiferous tubule development | Spink2 | IMP | MGI:MGI:4966113 | Mouse | PMID:21705336 |
| Biological Process | GO:0007286 | spermatid development | SPINK2 | IMP | Human | PMID:28554943 | |
| Biological Process | GO:0007286 | spermatid development | Spink2 | IMP | Mouse | MGI:MGI:6114299|PMID:28554943 | |
| Biological Process | GO:0007286 | spermatid development | Spink2 | IMP | MGI:MGI:4966113 | Mouse | PMID:21705336 |
| Biological Process | GO:0007283 | spermatogenesis | Spink2 | IMP | MGI:MGI:4966113 | Mouse | PMID:21705336 |
| EXP Inferred from experiment |
| IDA Inferred from direct assay |
| IEP Inferred from expression pattern |
| IGI Inferred from genetic interaction |
| IMP Inferred from mutant phenotype |
| IPI Inferred from physical interaction |
| HTP Inferred from High Throughput Experiment |
| HDA Inferred from High Throughput Direct Assay |
| HMP Inferred from High Throughput Mutant Phenotype |
| HGI Inferred from High Throughput Genetic Interaction |
| HEP Inferred from High Throughput Expression Pattern |
Mouse Genome Database (MGD), Gene Expression Database (GXD), Mouse Models of Human Cancer database (MMHCdb) (formerly Mouse Tumor Biology (MTB)), Gene Ontology (GO) |
||
|
Citing These Resources Funding Information Warranty Disclaimer, Privacy Notice, Licensing, & Copyright Send questions and comments to User Support. |
last database update 05/05/2026 MGI 6.24 |
|
|
|
||