|
Source |
Alliance of Genome Resources |



| Category | ID | Classification term | Gene | Evidence | Inferred from | Organism | Reference |
|---|---|---|---|---|---|---|---|
| Molecular Function | GO:0003700 | DNA-binding transcription factor activity | Spen | IDA | Mouse | PMID:10451362 | |
| Molecular Function | GO:0005515 | protein binding | SPEN | IPI | UniProtKB:Q04360 | Human | PMID:16129689 |
| Molecular Function | GO:0005515 | protein binding | SPEN | IPI | UniProtKB:Q9Y618 | Human | PMID:16129689 |
| Molecular Function | GO:0005515 | protein binding | SPEN | IPI | UniProtKB:Q99708 | Human | PMID:16287852 |
| Molecular Function | GO:0005515 | protein binding | SPEN | IPI | UniProtKB:P16333 | Human | PMID:17474147 |
| Molecular Function | GO:0005515 | protein binding | SPEN | IPI | UniProtKB:P46108 | Human | PMID:17474147 |
| Molecular Function | GO:0005515 | protein binding | SPEN | IPI | UniProtKB:Q06330 | Human | PMID:21102556 |
| Molecular Function | GO:0005515 | protein binding | SPEN | IPI | UniProtKB:Q9Y618 | Human | PMID:24268649 |
| Molecular Function | GO:0005515 | protein binding | SPEN | IPI | UniProtKB:Q06330 | Human | PMID:25609649 |
| Molecular Function | GO:0005515 | protein binding | SPEN | IPI | UniProtKB:P46108 | Human | PMID:35044719 |
| Molecular Function | GO:0005515 | protein binding | Spen | IPI | PR:Q03172 | Mouse | PMID:15778499 |
| Molecular Function | GO:0005515 | protein binding | Spen | IPI | PR:Q9WU42 | Mouse | PMID:15778499 |
| Molecular Function | GO:0005515 | protein binding | Spen | IPI | PR:Q03358 | Mouse | PMID:10451362 |
| Molecular Function | GO:0003723 | RNA binding | SPEN | HDA | Human | PMID:22658674 | |
| Molecular Function | GO:0003723 | RNA binding | SPEN | HDA | Human | PMID:22681889 | |
| Molecular Function | GO:0061629 | RNA polymerase II-specific DNA-binding transcription factor binding | SPEN | IPI | UniProtKB:Q06330 | Human | PMID:16287852 |
| Molecular Function | GO:0003697 | single-stranded DNA binding | Spen | IDA | Mouse | PMID:10451362 | |
| Molecular Function | GO:0003714 | transcription corepressor activity | SPEN | IDA | Human | PMID:16287852 | |
| Molecular Function | GO:0003714 | transcription corepressor activity | Spen | IDA | Mouse | PMID:15778499 | |
| Cellular Component | GO:0070062 | extracellular exosome | SPEN | HDA | Human | PMID:19056867 | |
| Cellular Component | GO:0005654 | nucleoplasm | SPEN | IDA | Human | GO_REF:0000052 | |
| Cellular Component | GO:0005634 | nucleus | Spen | IDA | Mouse | PMID:15778499 | |
| Cellular Component | GO:0005634 | nucleus | Spen | IDA | Mouse | PMID:10451362 | |
| Cellular Component | GO:0017053 | transcription repressor complex | SPEN | IDA | Human | PMID:16287852 | |
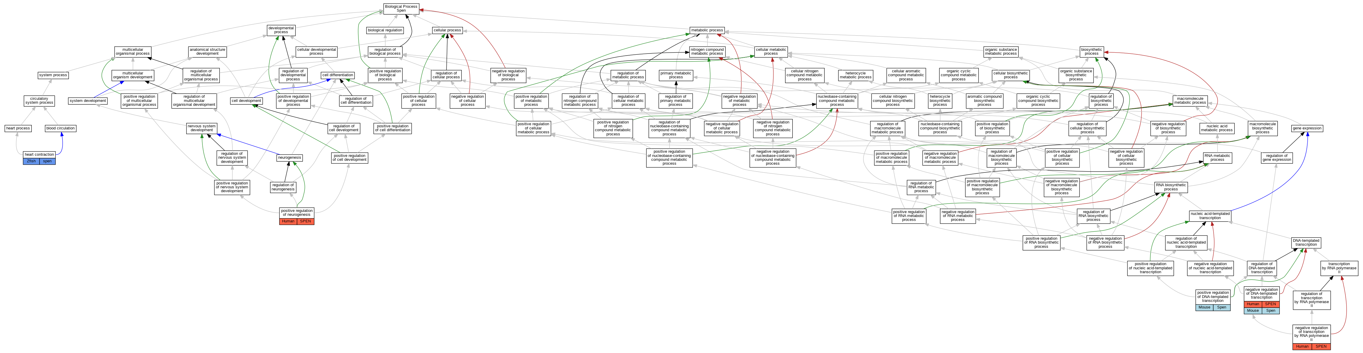
| Biological Process | GO:0060047 | heart contraction | spen | IMP | ZFIN:ZDB-MRPHLNO-220307-1 | Zfish | PMID:33549680 |
| Biological Process | GO:0060047 | heart contraction | spen | IGI | ZFIN:ZDB-MRPHLNO-220307-2,ZFIN:ZDB-MRPHLNO-201130-2 | Zfish | PMID:33549680 |
| Biological Process | GO:0060047 | heart contraction | spen | IMP | ZFIN:ZDB-MRPHLNO-220307-2 | Zfish | PMID:33549680 |
| Biological Process | GO:0045892 | negative regulation of DNA-templated transcription | SPEN | IDA | Human | PMID:16129689 | |
| Biological Process | GO:0045892 | negative regulation of DNA-templated transcription | Spen | IDA | Mouse | PMID:15778499 | |
| Biological Process | GO:0045892 | negative regulation of DNA-templated transcription | Spen | IDA | Mouse | PMID:10451362 | |
| Biological Process | GO:0000122 | negative regulation of transcription by RNA polymerase II | SPEN | IDA | Human | PMID:16287852 | |
| Biological Process | GO:0045893 | positive regulation of DNA-templated transcription | Spen | IDA | Mouse | PMID:10451362 | |
| Biological Process | GO:0050769 | positive regulation of neurogenesis | SPEN | IMP | Human | PMID:16287852 |
| EXP Inferred from experiment |
| IDA Inferred from direct assay |
| IEP Inferred from expression pattern |
| IGI Inferred from genetic interaction |
| IMP Inferred from mutant phenotype |
| IPI Inferred from physical interaction |
| HTP Inferred from High Throughput Experiment |
| HDA Inferred from High Throughput Direct Assay |
| HMP Inferred from High Throughput Mutant Phenotype |
| HGI Inferred from High Throughput Genetic Interaction |
| HEP Inferred from High Throughput Expression Pattern |
Mouse Genome Database (MGD), Gene Expression Database (GXD), Mouse Models of Human Cancer database (MMHCdb) (formerly Mouse Tumor Biology (MTB)), Gene Ontology (GO) |
||
|
Citing These Resources Funding Information Warranty Disclaimer, Privacy Notice, Licensing, & Copyright Send questions and comments to User Support. |
last database update 09/30/2025 MGI 6.24 |
|
|
|
||