|
Source |
Alliance of Genome Resources |



| Category | ID | Classification term | Gene | Evidence | Inferred from | Organism | Reference |
|---|---|---|---|---|---|---|---|
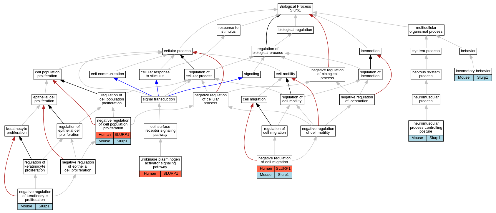
| Molecular Function | GO:0030549 | acetylcholine receptor activator activity | SLURP1 | IDA | Human | PMID:14506129 | |
| Molecular Function | GO:0005515 | protein binding | SLURP1 | IPI | UniProtKB:P36544 | Human | PMID:26905431 |
| Molecular Function | GO:0005515 | protein binding | Slurp1 | IPI | PR:P06869 | Mouse | PMID:25168896 |
| Cellular Component | GO:0070062 | extracellular exosome | SLURP1 | HDA | Human | PMID:23533145 | |
| Cellular Component | GO:0005615 | extracellular space | SLURP1 | IDA | Human | PMID:25919322 | |
| Biological Process | GO:0007626 | locomotory behavior | Slurp1 | IMP | Mouse | PMID:24499735 | |
| Biological Process | GO:0030336 | negative regulation of cell migration | SLURP1 | IDA | Human | PMID:25168896 | |
| Biological Process | GO:0030336 | negative regulation of cell migration | Slurp1 | IDA | Mouse | PMID:25168896 | |
| Biological Process | GO:0030336 | negative regulation of cell migration | Slurp1 | IGI | UniProtKB:P00749 | Mouse | PMID:25168896 |
| Biological Process | GO:0008285 | negative regulation of cell population proliferation | SLURP1 | IDA | Human | PMID:25168896 | |
| Biological Process | GO:0008285 | negative regulation of cell population proliferation | Slurp1 | IDA | Mouse | PMID:25168896 | |
| Biological Process | GO:0010839 | negative regulation of keratinocyte proliferation | Slurp1 | IMP | Mouse | PMID:24499735 | |
| Biological Process | GO:0050884 | neuromuscular process controlling posture | Slurp1 | IMP | Mouse | PMID:24499735 | |
| Biological Process | GO:0038195 | urokinase plasminogen activator signaling pathway | SLURP1 | IDA | Human | PMID:25168896 |
| EXP Inferred from experiment |
| IDA Inferred from direct assay |
| IEP Inferred from expression pattern |
| IGI Inferred from genetic interaction |
| IMP Inferred from mutant phenotype |
| IPI Inferred from physical interaction |
| HTP Inferred from High Throughput Experiment |
| HDA Inferred from High Throughput Direct Assay |
| HMP Inferred from High Throughput Mutant Phenotype |
| HGI Inferred from High Throughput Genetic Interaction |
| HEP Inferred from High Throughput Expression Pattern |
Mouse Genome Database (MGD), Gene Expression Database (GXD), Mouse Models of Human Cancer database (MMHCdb) (formerly Mouse Tumor Biology (MTB)), Gene Ontology (GO) |
||
|
Citing These Resources Funding Information Warranty Disclaimer, Privacy Notice, Licensing, & Copyright Send questions and comments to User Support. |
last database update 12/30/2025 MGI 6.24 |
|
|
|
||