|
Source |
Alliance of Genome Resources |



| Category | ID | Classification term | Gene | Evidence | Inferred from | Organism | Reference |
|---|---|---|---|---|---|---|---|
| Molecular Function | GO:0140102 | catalytic activity, acting on a rRNA | SLFN12 | IMP | Human | PMID:35104454 | |
| Molecular Function | GO:0005515 | protein binding | SLFN12 | IPI | UniProtKB:Q14432 | Human | PMID:31420216 |
| Molecular Function | GO:0005515 | protein binding | SLFN12 | IPI | UniProtKB:O15269-2 | Human | PMID:32814053 |
| Molecular Function | GO:0005515 | protein binding | SLFN12 | IPI | UniProtKB:O75400-2 | Human | PMID:32814053 |
| Molecular Function | GO:0005515 | protein binding | SLFN12 | IPI | UniProtKB:P01019 | Human | PMID:32814053 |
| Molecular Function | GO:0005515 | protein binding | SLFN12 | IPI | UniProtKB:P02545 | Human | PMID:32814053 |
| Molecular Function | GO:0005515 | protein binding | SLFN12 | IPI | UniProtKB:P03952 | Human | PMID:32814053 |
| Molecular Function | GO:0005515 | protein binding | SLFN12 | IPI | UniProtKB:P06307 | Human | PMID:32814053 |
| Molecular Function | GO:0005515 | protein binding | SLFN12 | IPI | UniProtKB:P06858 | Human | PMID:32814053 |
| Molecular Function | GO:0005515 | protein binding | SLFN12 | IPI | UniProtKB:P13473-2 | Human | PMID:32814053 |
| Molecular Function | GO:0005515 | protein binding | SLFN12 | IPI | UniProtKB:P40337-2 | Human | PMID:32814053 |
| Molecular Function | GO:0005515 | protein binding | SLFN12 | IPI | UniProtKB:P54577 | Human | PMID:32814053 |
| Molecular Function | GO:0005515 | protein binding | SLFN12 | IPI | UniProtKB:P62826 | Human | PMID:32814053 |
| Molecular Function | GO:0005515 | protein binding | SLFN12 | IPI | UniProtKB:Q7Z699 | Human | PMID:32814053 |
| Molecular Function | GO:0005515 | protein binding | SLFN12 | IPI | UniProtKB:Q86WV8 | Human | PMID:32814053 |
| Molecular Function | GO:0005515 | protein binding | SLFN12 | IPI | UniProtKB:Q9BY11 | Human | PMID:32814053 |
| Molecular Function | GO:0005515 | protein binding | SLFN12 | IPI | UniProtKB:Q14432 | Human | PMID:34272366 |
| Molecular Function | GO:0005515 | protein binding | SLFN12 | IPI | UniProtKB:Q14432 | Human | PMID:35104454 |
| Molecular Function | GO:0043022 | ribosome binding | SLFN12 | IDA | Human | PMID:31420216 | |
| Molecular Function | GO:0004540 | RNA nuclease activity | SLFN12 | IDA | Human | PMID:34272366 | |
| Molecular Function | GO:0004540 | RNA nuclease activity | SLFN12 | IMP | Human | PMID:35104454 | |
| Molecular Function | GO:0000049 | tRNA binding | Slfn2 | IDA | Mouse | MGI:MGI:6713610|PMID:33986151 | |
| Cellular Component | GO:0005737 | cytoplasm | Slfn2 | IDA | Mouse | MGI:MGI:4410416|PMID:19592487 | |
| Cellular Component | GO:0005829 | cytosol | SLFN12 | IDA | Human | PMID:35104454 | |
| Cellular Component | GO:0005634 | nucleus | SLFN12 | IDA | Human | PMID:35104454 | |
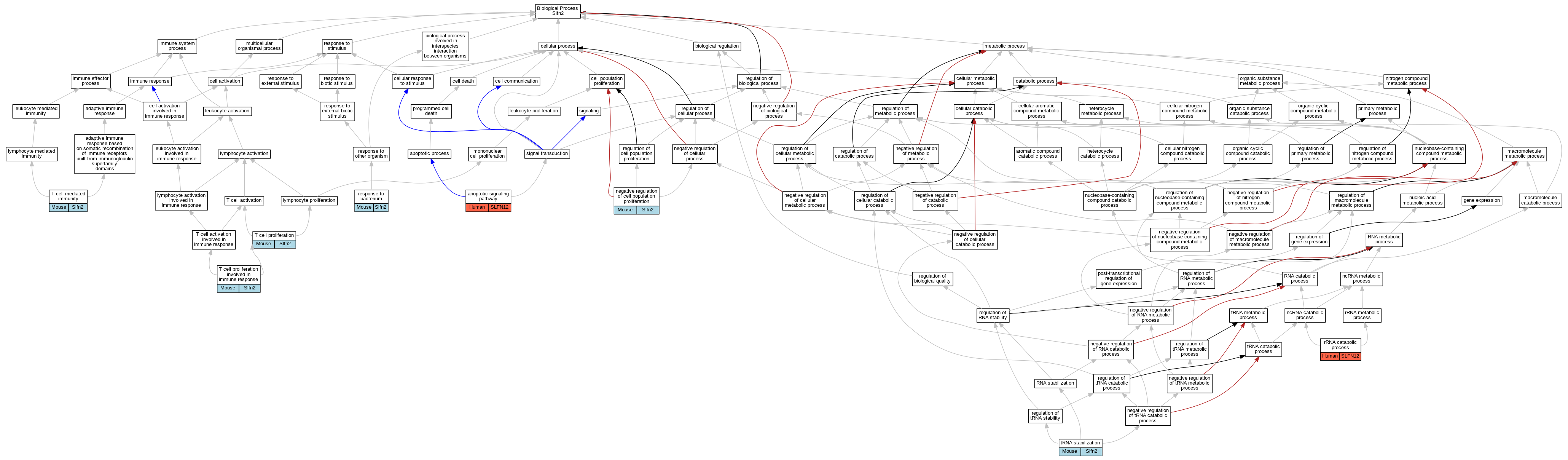
| Biological Process | GO:0097190 | apoptotic signaling pathway | SLFN12 | IMP | Human | PMID:31420216 | |
| Biological Process | GO:0097190 | apoptotic signaling pathway | SLFN12 | IMP | Human | PMID:35104454 | |
| Biological Process | GO:0008285 | negative regulation of cell population proliferation | Slfn2 | IDA | Mouse | PMID:9846487 | |
| Biological Process | GO:0009617 | response to bacterium | Slfn2 | IEP | Mouse | PMID:23012479 | |
| Biological Process | GO:0016075 | rRNA catabolic process | SLFN12 | IDA | Human | PMID:34272366 | |
| Biological Process | GO:0016075 | rRNA catabolic process | SLFN12 | IMP | Human | PMID:35104454 | |
| Biological Process | GO:0002456 | T cell mediated immunity | Slfn2 | IDA | Mouse | MGI:MGI:6713610|PMID:33986151 | |
| Biological Process | GO:0042098 | T cell proliferation | Slfn2 | IDA | Mouse | MGI:MGI:6713610|PMID:33986151 | |
| Biological Process | GO:0002309 | T cell proliferation involved in immune response | Slfn2 | IMP | Mouse | MGI:MGI:4441014|PMID:20190759 | |
| Biological Process | GO:0036416 | tRNA stabilization | Slfn2 | IDA | Mouse | MGI:MGI:6713610|PMID:33986151 |
| EXP Inferred from experiment |
| IDA Inferred from direct assay |
| IEP Inferred from expression pattern |
| IGI Inferred from genetic interaction |
| IMP Inferred from mutant phenotype |
| IPI Inferred from physical interaction |
| HTP Inferred from High Throughput Experiment |
| HDA Inferred from High Throughput Direct Assay |
| HMP Inferred from High Throughput Mutant Phenotype |
| HGI Inferred from High Throughput Genetic Interaction |
| HEP Inferred from High Throughput Expression Pattern |
Mouse Genome Database (MGD), Gene Expression Database (GXD), Mouse Models of Human Cancer database (MMHCdb) (formerly Mouse Tumor Biology (MTB)), Gene Ontology (GO) |
||
|
Citing These Resources Funding Information Warranty Disclaimer, Privacy Notice, Licensing, & Copyright Send questions and comments to User Support. |
last database update 05/12/2026 MGI 6.24 |
|
|
|
||