|
Source |
Alliance of Genome Resources |



| Category | ID | Classification term | Gene | Evidence | Inferred from | Organism | Reference |
|---|---|---|---|---|---|---|---|
| Molecular Function | GO:0033300 | dehydroascorbic acid transmembrane transporter activity | Slc2a8 | IDA | Mouse | MGI:MGI:6316440|PMID:23396969 | |
| Molecular Function | GO:0033300 | dehydroascorbic acid transmembrane transporter activity | Slc2a8 | IDA | Rat | PMID:23396969|RGD:14402442 | |
| Molecular Function | GO:0005353 | fructose transmembrane transporter activity | Slc2a8 | IDA | Mouse | MGI:MGI:6316440|PMID:23396969 | |
| Molecular Function | GO:0005536 | glucose binding | Slc2a8 | IDA | Mouse | PMID:10821868 | |
| Molecular Function | GO:0005355 | glucose transmembrane transporter activity | Slc2a8 | IDA | Mouse | MGI:MGI:6316440|PMID:23396969 | |
| Molecular Function | GO:0005355 | glucose transmembrane transporter activity | Slc2a8 | IDA | Mouse | PMID:10821868 | |
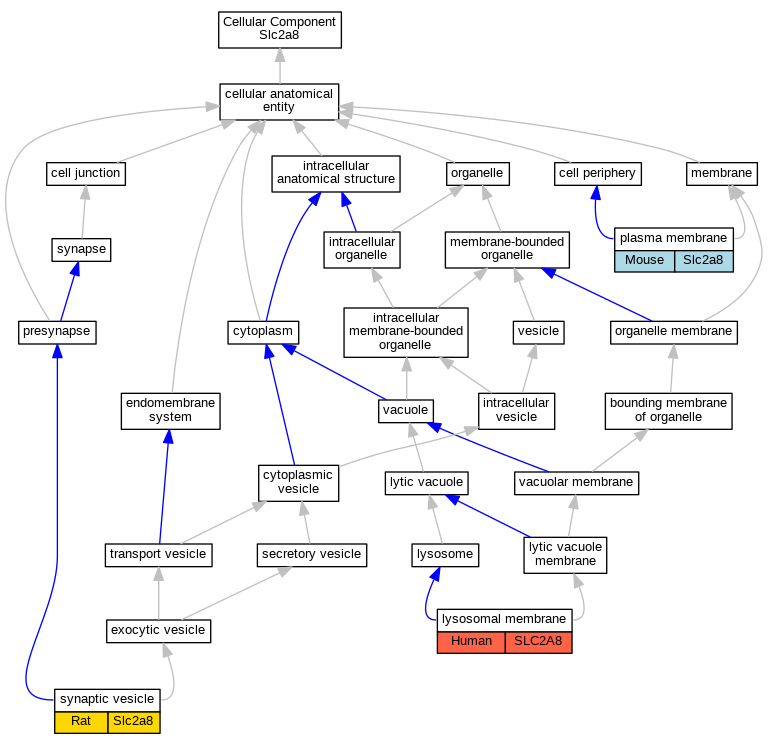
| Cellular Component | GO:0005765 | lysosomal membrane | SLC2A8 | HDA | Human | PMID:17897319 | |
| Cellular Component | GO:0005886 | plasma membrane | Slc2a8 | IDA | Mouse | PMID:10821868 | |
| Cellular Component | GO:0008021 | synaptic vesicle | Slc2a8 | IDA | Rat | PMID:11751619|RGD:70577 | |
| Biological Process | GO:0070837 | dehydroascorbic acid transport | Slc2a8 | IDA | Mouse | MGI:MGI:6316440|PMID:23396969 | |
| Biological Process | GO:0070837 | dehydroascorbic acid transport | Slc2a8 | IDA | Rat | PMID:23396969|RGD:14402442 | |
| Biological Process | GO:0015755 | fructose transmembrane transport | Slc2a8 | IDA | Mouse | MGI:MGI:6316440|PMID:23396969 | |
| Biological Process | GO:1904659 | glucose transmembrane transport | Slc2a8 | IDA | Mouse | MGI:MGI:6316440|PMID:23396969 | |
| Biological Process | GO:1904659 | glucose transmembrane transport | Slc2a8 | IDA | Mouse | PMID:10821868 | |
| Biological Process | GO:0008286 | insulin receptor signaling pathway | Slc2a8 | IDA | Mouse | PMID:10860996 | |
| Biological Process | GO:0007141 | male meiosis I | Slc2a8 | IEP | Rat | PMID:11751619|RGD:70577 | |
| Biological Process | GO:0001666 | response to hypoxia | Slc2a8 | IDA | Mouse | PMID:11689004 |
| EXP Inferred from experiment |
| IDA Inferred from direct assay |
| IEP Inferred from expression pattern |
| IGI Inferred from genetic interaction |
| IMP Inferred from mutant phenotype |
| IPI Inferred from physical interaction |
| HTP Inferred from High Throughput Experiment |
| HDA Inferred from High Throughput Direct Assay |
| HMP Inferred from High Throughput Mutant Phenotype |
| HGI Inferred from High Throughput Genetic Interaction |
| HEP Inferred from High Throughput Expression Pattern |
Mouse Genome Database (MGD), Gene Expression Database (GXD), Mouse Models of Human Cancer database (MMHCdb) (formerly Mouse Tumor Biology (MTB)), Gene Ontology (GO) |
||
|
Citing These Resources Funding Information Warranty Disclaimer, Privacy Notice, Licensing, & Copyright Send questions and comments to User Support. |
last database update 04/07/2026 MGI 6.24 |
|
|
|
||