|
Source |
Alliance of Genome Resources |



| Category | ID | Classification term | Gene | Evidence | Inferred from | Organism | Reference |
|---|---|---|---|---|---|---|---|
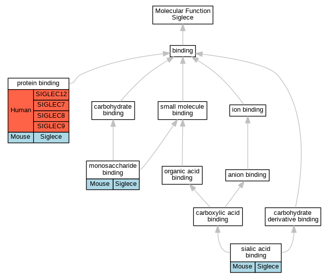
| Molecular Function | GO:0048029 | monosaccharide binding | Siglece | IDA | Mouse | PMID:15048729 | |
| Molecular Function | GO:0005515 | protein binding | SIGLEC12 | IPI | UniProtKB:O14735 | Human | PMID:32296183 |
| Molecular Function | GO:0005515 | protein binding | SIGLEC12 | IPI | UniProtKB:P10620 | Human | PMID:32296183 |
| Molecular Function | GO:0005515 | protein binding | SIGLEC12 | IPI | UniProtKB:P18859 | Human | PMID:32296183 |
| Molecular Function | GO:0005515 | protein binding | SIGLEC12 | IPI | UniProtKB:Q01638-2 | Human | PMID:32296183 |
| Molecular Function | GO:0005515 | protein binding | SIGLEC12 | IPI | UniProtKB:Q13635-3 | Human | PMID:32296183 |
| Molecular Function | GO:0005515 | protein binding | SIGLEC12 | IPI | UniProtKB:Q15848 | Human | PMID:32296183 |
| Molecular Function | GO:0005515 | protein binding | SIGLEC12 | IPI | UniProtKB:Q59EV6 | Human | PMID:32296183 |
| Molecular Function | GO:0005515 | protein binding | SIGLEC12 | IPI | UniProtKB:Q6UXB4 | Human | PMID:32296183 |
| Molecular Function | GO:0005515 | protein binding | SIGLEC12 | IPI | UniProtKB:Q8IY26 | Human | PMID:32296183 |
| Molecular Function | GO:0005515 | protein binding | SIGLEC12 | IPI | UniProtKB:Q96CM8 | Human | PMID:32296183 |
| Molecular Function | GO:0005515 | protein binding | SIGLEC12 | IPI | UniProtKB:Q96GM1 | Human | PMID:32296183 |
| Molecular Function | GO:0005515 | protein binding | SIGLEC12 | IPI | UniProtKB:Q96LL9 | Human | PMID:32296183 |
| Molecular Function | GO:0005515 | protein binding | SIGLEC12 | IPI | UniProtKB:Q9NRS4 | Human | PMID:32296183 |
| Molecular Function | GO:0005515 | protein binding | SIGLEC12 | IPI | UniProtKB:Q9Y548 | Human | PMID:32296183 |
| Molecular Function | GO:0005515 | protein binding | SIGLEC8 | IPI | UniProtKB:P04155 | Human | PMID:21982860 |
| Molecular Function | GO:0005515 | protein binding | SIGLEC7 | IPI | UniProtKB:B2RUZ4 | Human | PMID:32296183 |
| Molecular Function | GO:0005515 | protein binding | SIGLEC9 | IPI | UniProtKB:O00206 | Human | PMID:25187624 |
| Molecular Function | GO:0005515 | protein binding | SIGLEC9 | IPI | UniProtKB:P11686 | Human | PMID:32296183 |
| Molecular Function | GO:0005515 | protein binding | SIGLEC9 | IPI | UniProtKB:P62166 | Human | PMID:32296183 |
| Molecular Function | GO:0005515 | protein binding | SIGLEC9 | IPI | UniProtKB:Q6PL45-2 | Human | PMID:32296183 |
| Molecular Function | GO:0005515 | protein binding | Siglece | IPI | UniProtKB:Q9QUK6 | Mouse | MGI:MGI:5616258|PMID:25187624 |
| Molecular Function | GO:0005515 | protein binding | Siglece | IPI | PR:P29351 | Mouse | PMID:11171044 |
| Molecular Function | GO:0033691 | sialic acid binding | Siglece | IDA | Mouse | PMID:24227736 | |
| Molecular Function | GO:0033691 | sialic acid binding | Siglece | IDA | Mouse | PMID:11171044 | |
| Cellular Component | GO:0009897 | external side of plasma membrane | Siglece | IDA | Mouse | PMID:24227736 | |
| Biological Process | GO:0007155 | cell adhesion | Siglece | IDA | Mouse | PMID:11171044 | |
| Biological Process | GO:0006954 | inflammatory response | Siglece | IMP | Mouse | PMID:24227736 | |
| Biological Process | GO:0050728 | negative regulation of inflammatory response | Siglece | IMP | Mouse | PMID:24227736 | |
| Biological Process | GO:0060101 | negative regulation of phagocytosis, engulfment | Siglece | IMP | Mouse | PMID:24227736 | |
| Biological Process | GO:0060101 | negative regulation of phagocytosis, engulfment | Siglece | IDA | Mouse | PMID:24227736 | |
| Biological Process | GO:0006911 | phagocytosis, engulfment | Siglece | IMP | Mouse | PMID:24227736 |
| EXP Inferred from experiment |
| IDA Inferred from direct assay |
| IEP Inferred from expression pattern |
| IGI Inferred from genetic interaction |
| IMP Inferred from mutant phenotype |
| IPI Inferred from physical interaction |
| HTP Inferred from High Throughput Experiment |
| HDA Inferred from High Throughput Direct Assay |
| HMP Inferred from High Throughput Mutant Phenotype |
| HGI Inferred from High Throughput Genetic Interaction |
| HEP Inferred from High Throughput Expression Pattern |
Mouse Genome Database (MGD), Gene Expression Database (GXD), Mouse Models of Human Cancer database (MMHCdb) (formerly Mouse Tumor Biology (MTB)), Gene Ontology (GO) |
||
|
Citing These Resources Funding Information Warranty Disclaimer, Privacy Notice, Licensing, & Copyright Send questions and comments to User Support. |
last database update 05/05/2026 MGI 6.24 |
|
|
|
||