|
Source |
Alliance of Genome Resources |



| Category | ID | Classification term | Gene | Evidence | Inferred from | Organism | Reference |
|---|---|---|---|---|---|---|---|
| Molecular Function | GO:0005515 | protein binding | SGPL1 | IPI | UniProtKB:Q86WV6 | Human | PMID:21903422 |
| Molecular Function | GO:0005515 | protein binding | SGPL1 | IPI | UniProtKB:A5PKU2 | Human | PMID:32296183 |
| Molecular Function | GO:0005515 | protein binding | SGPL1 | IPI | UniProtKB:O14817 | Human | PMID:32296183 |
| Molecular Function | GO:0005515 | protein binding | SGPL1 | IPI | UniProtKB:O43315 | Human | PMID:32296183 |
| Molecular Function | GO:0005515 | protein binding | SGPL1 | IPI | UniProtKB:P02808 | Human | PMID:32296183 |
| Molecular Function | GO:0005515 | protein binding | SGPL1 | IPI | UniProtKB:P30301 | Human | PMID:32296183 |
| Molecular Function | GO:0005515 | protein binding | SGPL1 | IPI | UniProtKB:P30519 | Human | PMID:32296183 |
| Molecular Function | GO:0005515 | protein binding | SGPL1 | IPI | UniProtKB:P52803 | Human | PMID:32296183 |
| Molecular Function | GO:0005515 | protein binding | SGPL1 | IPI | UniProtKB:Q01628 | Human | PMID:32296183 |
| Molecular Function | GO:0005515 | protein binding | SGPL1 | IPI | UniProtKB:Q04941 | Human | PMID:32296183 |
| Molecular Function | GO:0005515 | protein binding | SGPL1 | IPI | UniProtKB:Q12846 | Human | PMID:32296183 |
| Molecular Function | GO:0005515 | protein binding | SGPL1 | IPI | UniProtKB:Q14802-3 | Human | PMID:32296183 |
| Molecular Function | GO:0005515 | protein binding | SGPL1 | IPI | UniProtKB:Q53HI1 | Human | PMID:32296183 |
| Molecular Function | GO:0005515 | protein binding | SGPL1 | IPI | UniProtKB:Q5BJF2 | Human | PMID:32296183 |
| Molecular Function | GO:0005515 | protein binding | SGPL1 | IPI | UniProtKB:Q5GAN6 | Human | PMID:32296183 |
| Molecular Function | GO:0005515 | protein binding | SGPL1 | IPI | UniProtKB:Q5QGT7 | Human | PMID:32296183 |
| Molecular Function | GO:0005515 | protein binding | SGPL1 | IPI | UniProtKB:Q5VZY2 | Human | PMID:32296183 |
| Molecular Function | GO:0005515 | protein binding | SGPL1 | IPI | UniProtKB:Q6PL45-2 | Human | PMID:32296183 |
| Molecular Function | GO:0005515 | protein binding | SGPL1 | IPI | UniProtKB:Q6ZSS7 | Human | PMID:32296183 |
| Molecular Function | GO:0005515 | protein binding | SGPL1 | IPI | UniProtKB:Q7L5A8 | Human | PMID:32296183 |
| Molecular Function | GO:0005515 | protein binding | SGPL1 | IPI | UniProtKB:Q8IY49-2 | Human | PMID:32296183 |
| Molecular Function | GO:0005515 | protein binding | SGPL1 | IPI | UniProtKB:Q8N128-2 | Human | PMID:32296183 |
| Molecular Function | GO:0005515 | protein binding | SGPL1 | IPI | UniProtKB:Q8N6F1-2 | Human | PMID:32296183 |
| Molecular Function | GO:0005515 | protein binding | SGPL1 | IPI | UniProtKB:Q8NHW4 | Human | PMID:32296183 |
| Molecular Function | GO:0005515 | protein binding | SGPL1 | IPI | UniProtKB:Q8TAC9 | Human | PMID:32296183 |
| Molecular Function | GO:0005515 | protein binding | SGPL1 | IPI | UniProtKB:Q92482 | Human | PMID:32296183 |
| Molecular Function | GO:0005515 | protein binding | SGPL1 | IPI | UniProtKB:Q92843 | Human | PMID:32296183 |
| Molecular Function | GO:0005515 | protein binding | SGPL1 | IPI | UniProtKB:Q96HP8 | Human | PMID:32296183 |
| Molecular Function | GO:0005515 | protein binding | SGPL1 | IPI | UniProtKB:Q99726 | Human | PMID:32296183 |
| Molecular Function | GO:0005515 | protein binding | SGPL1 | IPI | UniProtKB:Q9NWH2 | Human | PMID:32296183 |
| Molecular Function | GO:0005515 | protein binding | SGPL1 | IPI | UniProtKB:Q9NX47 | Human | PMID:32296183 |
| Molecular Function | GO:0005515 | protein binding | SGPL1 | IPI | UniProtKB:Q9NXK6 | Human | PMID:32296183 |
| Molecular Function | GO:0005515 | protein binding | SGPL1 | IPI | UniProtKB:Q9UKR5 | Human | PMID:32296183 |
| Molecular Function | GO:0005515 | protein binding | SGPL1 | IPI | UniProtKB:Q9UNK0 | Human | PMID:32296183 |
| Molecular Function | GO:0008117 | sphinganine-1-phosphate aldolase activity | SGPL1 | IDA | Human | PMID:14570870 | |
| Molecular Function | GO:0008117 | sphinganine-1-phosphate aldolase activity | SGPL1 | IDA | Human | PMID:24809814 | |
| Molecular Function | GO:0008117 | sphinganine-1-phosphate aldolase activity | SGPL1 | IMP | Human | PMID:28165339 | |
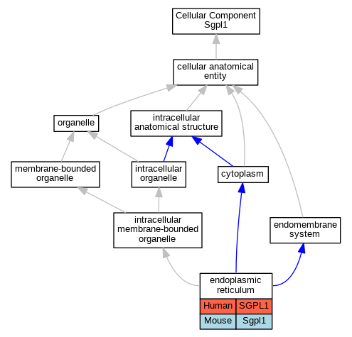
| Cellular Component | GO:0005783 | endoplasmic reticulum | SGPL1 | IDA | Human | GO_REF:0000052 | |
| Cellular Component | GO:0005783 | endoplasmic reticulum | SGPL1 | IDA | Human | PMID:14570870 | |
| Cellular Component | GO:0005783 | endoplasmic reticulum | Sgpl1 | IDA | Mouse | MGI:MGI:5907091|PMID:28165339 | |
| Biological Process | GO:0008209 | androgen metabolic process | Sgpl1 | IMP | MGI:MGI:3526851 | Mouse | PMID:19056881 |
| Biological Process | GO:0097190 | apoptotic signaling pathway | SGPL1 | IDA | Human | PMID:14570870 | |
| Biological Process | GO:0006672 | ceramide metabolic process | SGPL1 | IDA | Human | PMID:14570870 | |
| Biological Process | GO:0008210 | estrogen metabolic process | Sgpl1 | IMP | MGI:MGI:3526851 | Mouse | PMID:19056881 |
| Biological Process | GO:0060325 | face morphogenesis | Sgpl1 | IMP | MGI:MGI:3526851 | Mouse | PMID:17143286 |
| Biological Process | GO:0006631 | fatty acid metabolic process | SGPL1 | IDA | Human | PMID:24809814 | |
| Biological Process | GO:0008585 | female gonad development | Sgpl1 | IMP | MGI:MGI:3526851 | Mouse | PMID:19056881 |
| Biological Process | GO:0010761 | fibroblast migration | Sgpl1 | IMP | MGI:MGI:3526851 | Mouse | PMID:17143286 |
| Biological Process | GO:0030097 | hemopoiesis | Sgpl1 | IMP | MGI:MGI:3526851 | Mouse | PMID:17143286 |
| Biological Process | GO:0001822 | kidney development | Sgpl1 | IMP | MGI:MGI:3526851 | Mouse | PMID:17143286 |
| Biological Process | GO:0033327 | Leydig cell differentiation | Sgpl1 | IMP | MGI:MGI:3526851 | Mouse | PMID:19056881 |
| Biological Process | GO:0001553 | luteinization | Sgpl1 | IMP | MGI:MGI:3526851 | Mouse | PMID:19056881 |
| Biological Process | GO:0006807 | nitrogen compound metabolic process | Sgpl1 | IMP | MGI:MGI:3526851 | Mouse | PMID:17143286 |
| Biological Process | GO:0048008 | platelet-derived growth factor receptor signaling pathway | Sgpl1 | IMP | MGI:MGI:3526851 | Mouse | PMID:17143286 |
| Biological Process | GO:0009791 | post-embryonic development | Sgpl1 | IMP | MGI:MGI:3526851 | Mouse | PMID:17143286 |
| Biological Process | GO:0040014 | regulation of multicellular organism growth | Sgpl1 | IMP | MGI:MGI:3526851 | Mouse | PMID:17143286 |
| Biological Process | GO:0060021 | roof of mouth development | Sgpl1 | IMP | MGI:MGI:3526851 | Mouse | PMID:17143286 |
| Biological Process | GO:0048705 | skeletal system morphogenesis | Sgpl1 | IMP | MGI:MGI:3526851 | Mouse | PMID:17143286 |
| Biological Process | GO:0007283 | spermatogenesis | Sgpl1 | IMP | MGI:MGI:3526851 | Mouse | PMID:19056881 |
| Biological Process | GO:0030149 | sphingolipid catabolic process | SGPL1 | IDA | Human | PMID:24809814 | |
| Biological Process | GO:0030149 | sphingolipid catabolic process | SGPL1 | IMP | Human | PMID:28165339 | |
| Biological Process | GO:0001570 | vasculogenesis | Sgpl1 | IMP | MGI:MGI:3526851 | Mouse | PMID:17143286 |
| EXP Inferred from experiment |
| IDA Inferred from direct assay |
| IEP Inferred from expression pattern |
| IGI Inferred from genetic interaction |
| IMP Inferred from mutant phenotype |
| IPI Inferred from physical interaction |
| HTP Inferred from High Throughput Experiment |
| HDA Inferred from High Throughput Direct Assay |
| HMP Inferred from High Throughput Mutant Phenotype |
| HGI Inferred from High Throughput Genetic Interaction |
| HEP Inferred from High Throughput Expression Pattern |
Mouse Genome Database (MGD), Gene Expression Database (GXD), Mouse Models of Human Cancer database (MMHCdb) (formerly Mouse Tumor Biology (MTB)), Gene Ontology (GO) |
||
|
Citing These Resources Funding Information Warranty Disclaimer, Privacy Notice, Licensing, & Copyright Send questions and comments to User Support. |
last database update 12/30/2025 MGI 6.24 |
|
|
|
||