|
Source |
Alliance of Genome Resources |



| Category | ID | Classification term | Gene | Evidence | Inferred from | Organism | Reference |
|---|---|---|---|---|---|---|---|
| Molecular Function | GO:0005515 | protein binding | SERPINI2 | IPI | UniProtKB:Q9UMX0 | Human | PMID:16189514 |
| Molecular Function | GO:0005515 | protein binding | SERPINI2 | IPI | UniProtKB:Q9UMX0 | Human | PMID:16713569 |
| Molecular Function | GO:0005515 | protein binding | SERPINI2 | IPI | UniProtKB:Q96EQ0 | Human | PMID:21516116 |
| Molecular Function | GO:0005515 | protein binding | SERPINI2 | IPI | UniProtKB:Q9UMX0 | Human | PMID:21516116 |
| Molecular Function | GO:0005515 | protein binding | SERPINI2 | IPI | UniProtKB:Q9UMX0 | Human | PMID:25416956 |
| Molecular Function | GO:0005515 | protein binding | SERPINI2 | IPI | UniProtKB:Q9UMX0-2 | Human | PMID:25416956 |
| Molecular Function | GO:0005515 | protein binding | SERPINI2 | IPI | UniProtKB:Q9UMX0 | Human | PMID:31515488 |
| Molecular Function | GO:0005515 | protein binding | SERPINI2 | IPI | UniProtKB:O43765 | Human | PMID:32296183 |
| Molecular Function | GO:0005515 | protein binding | SERPINI2 | IPI | UniProtKB:P37235 | Human | PMID:32296183 |
| Molecular Function | GO:0005515 | protein binding | SERPINI2 | IPI | UniProtKB:Q96EQ0 | Human | PMID:32296183 |
| Molecular Function | GO:0005515 | protein binding | SERPINI2 | IPI | UniProtKB:Q9UHD9 | Human | PMID:32296183 |
| Molecular Function | GO:0005515 | protein binding | SERPINI2 | IPI | UniProtKB:Q9UMX0 | Human | PMID:32296183 |
| Molecular Function | GO:0004867 | serine-type endopeptidase inhibitor activity | Serpini2 | IDA | Rat | PMID:12438159|RGD:633912 | |
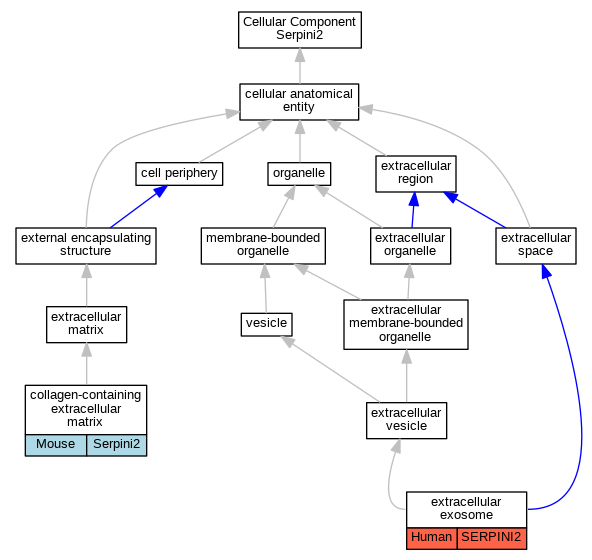
| Cellular Component | GO:0062023 | collagen-containing extracellular matrix | Serpini2 | HDA | Mouse | MGI:MGI:6201853|PMID:28071719 | |
| Cellular Component | GO:0070062 | extracellular exosome | SERPINI2 | HDA | Human | PMID:23533145 | |
| Biological Process | GO:0030155 | regulation of cell adhesion | Serpini2 | IDA | Rat | PMID:12438159|RGD:633912 |
| EXP Inferred from experiment |
| IDA Inferred from direct assay |
| IEP Inferred from expression pattern |
| IGI Inferred from genetic interaction |
| IMP Inferred from mutant phenotype |
| IPI Inferred from physical interaction |
| HTP Inferred from High Throughput Experiment |
| HDA Inferred from High Throughput Direct Assay |
| HMP Inferred from High Throughput Mutant Phenotype |
| HGI Inferred from High Throughput Genetic Interaction |
| HEP Inferred from High Throughput Expression Pattern |
Mouse Genome Database (MGD), Gene Expression Database (GXD), Mouse Models of Human Cancer database (MMHCdb) (formerly Mouse Tumor Biology (MTB)), Gene Ontology (GO) |
||
|
Citing These Resources Funding Information Warranty Disclaimer, Privacy Notice, Licensing, & Copyright Send questions and comments to User Support. |
last database update 12/30/2025 MGI 6.24 |
|
|
|
||