|
Source |
Alliance of Genome Resources |



| Category | ID | Classification term | Gene | Evidence | Inferred from | Organism | Reference |
|---|---|---|---|---|---|---|---|
| Molecular Function | GO:0008047 | enzyme activator activity | Sdhaf4 | IMP | Mouse | MGI:MGI:5605436|PMID:24954416 | |
| Molecular Function | GO:0005515 | protein binding | SDHAF4 | IPI | UniProtKB:O43169 | Human | PMID:32296183 |
| Molecular Function | GO:0005515 | protein binding | SDHAF4 | IPI | UniProtKB:O75841 | Human | PMID:32296183 |
| Molecular Function | GO:0005515 | protein binding | SDHAF4 | IPI | UniProtKB:P60033 | Human | PMID:32296183 |
| Cellular Component | GO:0005739 | mitochondrion | Sdhaf4 | HDA | Mouse | PMID:18614015 | |
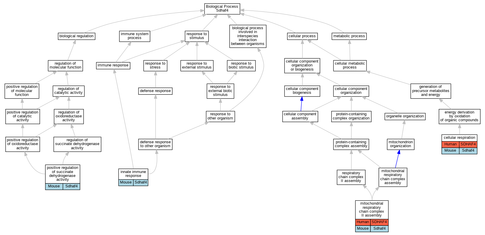
| Biological Process | GO:0045333 | cellular respiration | SDHAF4 | IGI | UniProtKB:P38345 | Human | PMID:24954416 |
| Biological Process | GO:0045333 | cellular respiration | Sdhaf4 | IMP | Mouse | MGI:MGI:5605436|PMID:24954416 | |
| Biological Process | GO:0045087 | innate immune response | Sdhaf4 | IMP | Mouse | PMID:19805818 | |
| Biological Process | GO:0034553 | mitochondrial respiratory chain complex II assembly | SDHAF4 | IGI | UniProtKB:P38345 | Human | PMID:24954416 |
| Biological Process | GO:0034553 | mitochondrial respiratory chain complex II assembly | Sdhaf4 | IMP | Mouse | MGI:MGI:5605436|PMID:24954416 | |
| Biological Process | GO:1904231 | positive regulation of succinate dehydrogenase activity | Sdhaf4 | IMP | Mouse | MGI:MGI:5605436|PMID:24954416 |
| EXP Inferred from experiment |
| IDA Inferred from direct assay |
| IEP Inferred from expression pattern |
| IGI Inferred from genetic interaction |
| IMP Inferred from mutant phenotype |
| IPI Inferred from physical interaction |
| HTP Inferred from High Throughput Experiment |
| HDA Inferred from High Throughput Direct Assay |
| HMP Inferred from High Throughput Mutant Phenotype |
| HGI Inferred from High Throughput Genetic Interaction |
| HEP Inferred from High Throughput Expression Pattern |
Mouse Genome Database (MGD), Gene Expression Database (GXD), Mouse Models of Human Cancer database (MMHCdb) (formerly Mouse Tumor Biology (MTB)), Gene Ontology (GO) |
||
|
Citing These Resources Funding Information Warranty Disclaimer, Privacy Notice, Licensing, & Copyright Send questions and comments to User Support. |
last database update 09/30/2025 MGI 6.24 |
|
|
|
||