|
Source |
Alliance of Genome Resources |



| Category | ID | Classification term | Gene | Evidence | Inferred from | Organism | Reference |
|---|---|---|---|---|---|---|---|
| Molecular Function | GO:0005515 | protein binding | RPN1 | IPI | UniProtKB:Q8TCJ2 | Human | PMID:19167329 |
| Molecular Function | GO:0005515 | protein binding | RPN1 | IPI | UniProtKB:Q14165 | Human | PMID:22988243 |
| Molecular Function | GO:0005515 | protein binding | RPN1 | IPI | UniProtKB:O43765 | Human | PMID:25416956 |
| Molecular Function | GO:0005515 | protein binding | RPN1 | IPI | UniProtKB:Q9UMX0 | Human | PMID:25416956 |
| Molecular Function | GO:0005515 | protein binding | RPN1 | IPI | UniProtKB:Q9UMX0-2 | Human | PMID:25416956 |
| Molecular Function | GO:0005515 | protein binding | RPN1 | IPI | UniProtKB:Q14165 | Human | PMID:30021884 |
| Molecular Function | GO:0005515 | protein binding | RPN1 | IPI | UniProtKB:Q8TCJ2 | Human | PMID:30021884 |
| Molecular Function | GO:0005515 | protein binding | RPN1 | IPI | UniProtKB:O43765 | Human | PMID:31515488 |
| Molecular Function | GO:0005515 | protein binding | RPN1 | IPI | UniProtKB:Q9UMX0 | Human | PMID:31515488 |
| Molecular Function | GO:0005515 | protein binding | RPN1 | IPI | UniProtKB:Q14165 | Human | PMID:31831667 |
| Molecular Function | GO:0005515 | protein binding | RPN1 | IPI | UniProtKB:O43765 | Human | PMID:32296183 |
| Molecular Function | GO:0005515 | protein binding | RPN1 | IPI | UniProtKB:P49069 | Human | PMID:32296183 |
| Molecular Function | GO:0005515 | protein binding | RPN1 | IPI | UniProtKB:Q8IUG1 | Human | PMID:32296183 |
| Molecular Function | GO:0005515 | protein binding | RPN1 | IPI | UniProtKB:Q9H5K3 | Human | PMID:32707033 |
| Molecular Function | GO:0005515 | protein binding | Rpn1 | IPI | UniProtKB:Q9D328 | Mouse | MGI:MGI:6694364|PMID:32783947 |
| Molecular Function | GO:0003723 | RNA binding | RPN1 | HDA | Human | PMID:22658674 | |
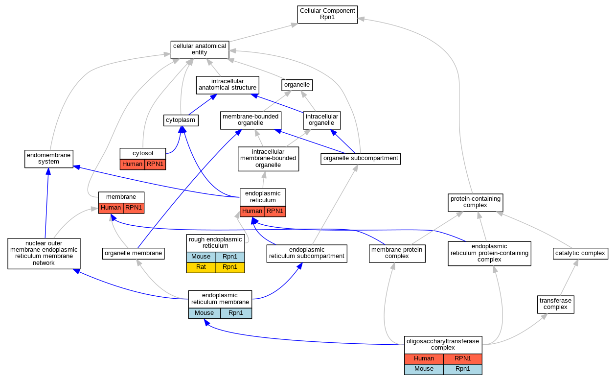
| Cellular Component | GO:0005829 | cytosol | RPN1 | IDA | Human | GO_REF:0000052 | |
| Cellular Component | GO:0005783 | endoplasmic reticulum | RPN1 | IDA | Human | GO_REF:0000052 | |
| Cellular Component | GO:0005789 | endoplasmic reticulum membrane | Rpn1 | IDA | Mouse | PMID:9930704 | |
| Cellular Component | GO:0016020 | membrane | RPN1 | HDA | Human | PMID:19946888 | |
| Cellular Component | GO:0008250 | oligosaccharyltransferase complex | RPN1 | IPI | Human | PMID:31831667 | |
| Cellular Component | GO:0008250 | oligosaccharyltransferase complex | RPN1 | IDA | Human | PMID:9642163 | |
| Cellular Component | GO:0008250 | oligosaccharyltransferase complex | Rpn1 | IDA | Mouse | PMID:27974209 | |
| Cellular Component | GO:0005791 | rough endoplasmic reticulum | Rpn1 | IDA | Mouse | PMID:25009997 | |
| Cellular Component | GO:0005791 | rough endoplasmic reticulum | Rpn1 | IDA | Rat | PMID:15623521|RGD:1625439 | |
| Biological Process | GO:0006487 | protein N-linked glycosylation | RPN1 | IDA | Human | PMID:31831667 | |
| Biological Process | GO:0006487 | protein N-linked glycosylation | RPN1 | IDA | Human | PMID:9642163 | |
| Biological Process | GO:0018279 | protein N-linked glycosylation via asparagine | RPN1 | IMP | Human | PMID:17264154 |
| EXP Inferred from experiment |
| IDA Inferred from direct assay |
| IEP Inferred from expression pattern |
| IGI Inferred from genetic interaction |
| IMP Inferred from mutant phenotype |
| IPI Inferred from physical interaction |
| HTP Inferred from High Throughput Experiment |
| HDA Inferred from High Throughput Direct Assay |
| HMP Inferred from High Throughput Mutant Phenotype |
| HGI Inferred from High Throughput Genetic Interaction |
| HEP Inferred from High Throughput Expression Pattern |
Mouse Genome Database (MGD), Gene Expression Database (GXD), Mouse Models of Human Cancer database (MMHCdb) (formerly Mouse Tumor Biology (MTB)), Gene Ontology (GO) |
||
|
Citing These Resources Funding Information Warranty Disclaimer, Privacy Notice, Licensing, & Copyright Send questions and comments to User Support. |
last database update 09/30/2025 MGI 6.24 |
|
|
|
||