|
Source |
Alliance of Genome Resources |



| Category | ID | Classification term | Gene | Evidence | Inferred from | Organism | Reference |
|---|---|---|---|---|---|---|---|
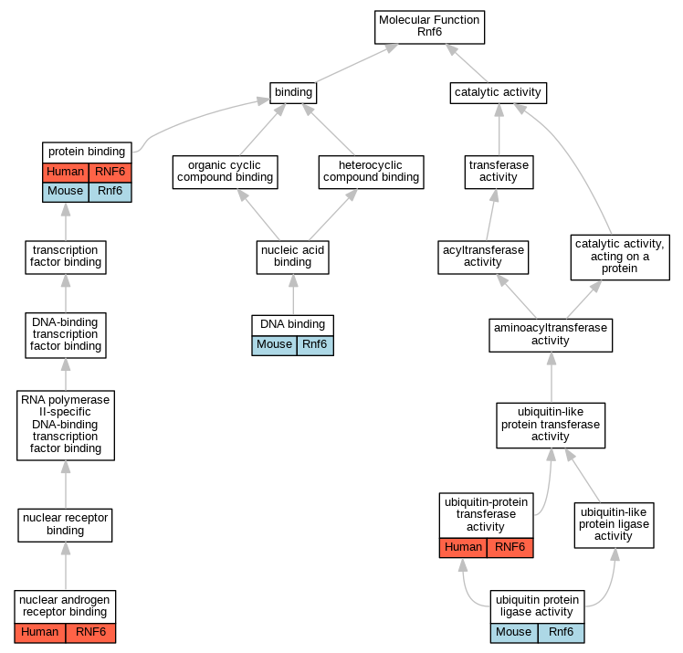
| Molecular Function | GO:0003677 | DNA binding | Rnf6 | IDA | Mouse | PMID:11971979 | |
| Molecular Function | GO:0050681 | nuclear androgen receptor binding | RNF6 | IPI | UniProtKB:P10275 | Human | PMID:19345326 |
| Molecular Function | GO:0005515 | protein binding | RNF6 | IPI | UniProtKB:P10275 | Human | PMID:19345326 |
| Molecular Function | GO:0005515 | protein binding | Rnf6 | IPI | PR:P53668 | Mouse | PMID:16204183 |
| Molecular Function | GO:0061630 | ubiquitin protein ligase activity | Rnf6 | IDA | Mouse | PMID:16204183 | |
| Molecular Function | GO:0004842 | ubiquitin-protein transferase activity | RNF6 | IMP | Human | PMID:19345326 | |
| Cellular Component | GO:0030424 | axon | Rnf6 | IDA | Mouse | PMID:16204183 | |
| Cellular Component | GO:0005737 | cytoplasm | RNF6 | IDA | Human | PMID:19345326 | |
| Cellular Component | GO:0005737 | cytoplasm | Rnf6 | IDA | Mouse | PMID:16204183 | |
| Cellular Component | GO:0043231 | intracellular membrane-bounded organelle | RNF6 | IDA | Human | GO_REF:0000052 | |
| Cellular Component | GO:0031965 | nuclear membrane | RNF6 | IDA | Human | GO_REF:0000052 | |
| Cellular Component | GO:0005634 | nucleus | RNF6 | IDA | Human | PMID:19345326 | |
| Cellular Component | GO:0016605 | PML body | Rnf6 | IDA | Mouse | PMID:11971979 | |
| Biological Process | GO:0048675 | axon extension | Rnf6 | IMP | Mouse | PMID:16204183 | |
| Biological Process | GO:0048675 | axon extension | Rnf6 | IGI | MGI:MGI:104572 | Mouse | PMID:16204183 |
| Biological Process | GO:0030517 | negative regulation of axon extension | Rnf6 | IMP | Mouse | PMID:16204183 | |
| Biological Process | GO:0030517 | negative regulation of axon extension | Rnf6 | IGI | MGI:MGI:104572 | Mouse | PMID:16204183 |
| Biological Process | GO:0045893 | positive regulation of DNA-templated transcription | RNF6 | IMP | Human | PMID:19345326 | |
| Biological Process | GO:0045893 | positive regulation of DNA-templated transcription | Rnf6 | IDA | Mouse | PMID:11971979 | |
| Biological Process | GO:0044314 | protein K27-linked ubiquitination | RNF6 | IDA | Human | PMID:19345326 | |
| Biological Process | GO:0070936 | protein K48-linked ubiquitination | Rnf6 | IMP | Mouse | MGI:MGI:3603857|PMID:16204183 | |
| Biological Process | GO:0085020 | protein K6-linked ubiquitination | RNF6 | IDA | Human | PMID:19345326 | |
| Biological Process | GO:0060765 | regulation of androgen receptor signaling pathway | RNF6 | IMP | Human | PMID:19345326 | |
| Biological Process | GO:0006355 | regulation of DNA-templated transcription | RNF6 | IMP | Human | PMID:19345326 | |
| Biological Process | GO:0006511 | ubiquitin-dependent protein catabolic process | Rnf6 | IDA | Mouse | PMID:16204183 |
| EXP Inferred from experiment |
| IDA Inferred from direct assay |
| IEP Inferred from expression pattern |
| IGI Inferred from genetic interaction |
| IMP Inferred from mutant phenotype |
| IPI Inferred from physical interaction |
| HTP Inferred from High Throughput Experiment |
| HDA Inferred from High Throughput Direct Assay |
| HMP Inferred from High Throughput Mutant Phenotype |
| HGI Inferred from High Throughput Genetic Interaction |
| HEP Inferred from High Throughput Expression Pattern |
Mouse Genome Database (MGD), Gene Expression Database (GXD), Mouse Models of Human Cancer database (MMHCdb) (formerly Mouse Tumor Biology (MTB)), Gene Ontology (GO) |
||
|
Citing These Resources Funding Information Warranty Disclaimer, Privacy Notice, Licensing, & Copyright Send questions and comments to User Support. |
last database update 04/14/2026 MGI 6.24 |
|
|
|
||