|
Source |
Alliance of Genome Resources |



| Category | ID | Classification term | Gene | Evidence | Inferred from | Organism | Reference |
|---|---|---|---|---|---|---|---|
| Molecular Function | GO:0005515 | protein binding | RIN1 | IPI | UniProtKB:P62258 | Human | PMID:11784866 |
| Molecular Function | GO:0005515 | protein binding | RIN1 | IPI | UniProtKB:P00519 | Human | PMID:15886098 |
| Molecular Function | GO:0005515 | protein binding | RIN1 | IPI | UniProtKB:P01112 | Human | PMID:15886098 |
| Molecular Function | GO:0005515 | protein binding | RIN1 | IPI | UniProtKB:P42684 | Human | PMID:15886098 |
| Molecular Function | GO:0005515 | protein binding | RIN1 | IPI | UniProtKB:P21860 | Human | PMID:16273093 |
| Molecular Function | GO:0005515 | protein binding | RIN1 | IPI | UniProtKB:O75886 | Human | PMID:17403676 |
| Molecular Function | GO:0005515 | protein binding | RIN1 | IPI | UniProtKB:P00533 | Human | PMID:17403676 |
| Molecular Function | GO:0005515 | protein binding | RIN1 | IPI | UniProtKB:P62070 | Human | PMID:19060904 |
| Molecular Function | GO:0005515 | protein binding | RIN1 | IPI | UniProtKB:Q13137 | Human | PMID:21516116 |
| Molecular Function | GO:0005515 | protein binding | RIN1 | IPI | UniProtKB:Q13137 | Human | PMID:25416956 |
| Molecular Function | GO:0005515 | protein binding | RIN1 | IPI | UniProtKB:Q9BRK4 | Human | PMID:25416956 |
| Molecular Function | GO:0005515 | protein binding | RIN1 | IPI | UniProtKB:Q9BRK4 | Human | PMID:26871637 |
| Molecular Function | GO:0005515 | protein binding | RIN1 | IPI | UniProtKB:P01111 | Human | PMID:28514442 |
| Molecular Function | GO:0005515 | protein binding | RIN1 | IPI | UniProtKB:P01112 | Human | PMID:28514442 |
| Molecular Function | GO:0005515 | protein binding | RIN1 | IPI | UniProtKB:P42684 | Human | PMID:28514442 |
| Molecular Function | GO:0005515 | protein binding | RIN1 | IPI | UniProtKB:P62070 | Human | PMID:28514442 |
| Molecular Function | GO:0005515 | protein binding | RIN1 | IPI | UniProtKB:P62258 | Human | PMID:28514442 |
| Molecular Function | GO:0005515 | protein binding | RIN1 | IPI | UniProtKB:P62070 | Human | PMID:31515488 |
| Molecular Function | GO:0005515 | protein binding | RIN1 | IPI | UniProtKB:P21860 | Human | PMID:31980649 |
| Molecular Function | GO:0005515 | protein binding | RIN1 | IPI | UniProtKB:P62258 | Human | PMID:31980649 |
| Molecular Function | GO:0005515 | protein binding | RIN1 | IPI | UniProtKB:A6NEM1 | Human | PMID:32296183 |
| Molecular Function | GO:0005515 | protein binding | RIN1 | IPI | UniProtKB:O00303 | Human | PMID:32296183 |
| Molecular Function | GO:0005515 | protein binding | RIN1 | IPI | UniProtKB:O60504 | Human | PMID:32296183 |
| Molecular Function | GO:0005515 | protein binding | RIN1 | IPI | UniProtKB:O75031 | Human | PMID:32296183 |
| Molecular Function | GO:0005515 | protein binding | RIN1 | IPI | UniProtKB:O76011 | Human | PMID:32296183 |
| Molecular Function | GO:0005515 | protein binding | RIN1 | IPI | UniProtKB:O96006 | Human | PMID:32296183 |
| Molecular Function | GO:0005515 | protein binding | RIN1 | IPI | UniProtKB:P01111 | Human | PMID:32296183 |
| Molecular Function | GO:0005515 | protein binding | RIN1 | IPI | UniProtKB:P14373 | Human | PMID:32296183 |
| Molecular Function | GO:0005515 | protein binding | RIN1 | IPI | UniProtKB:P36406 | Human | PMID:32296183 |
| Molecular Function | GO:0005515 | protein binding | RIN1 | IPI | UniProtKB:Q08379 | Human | PMID:32296183 |
| Molecular Function | GO:0005515 | protein binding | RIN1 | IPI | UniProtKB:Q12933 | Human | PMID:32296183 |
| Molecular Function | GO:0005515 | protein binding | RIN1 | IPI | UniProtKB:Q15036 | Human | PMID:32296183 |
| Molecular Function | GO:0005515 | protein binding | RIN1 | IPI | UniProtKB:Q15437 | Human | PMID:32296183 |
| Molecular Function | GO:0005515 | protein binding | RIN1 | IPI | UniProtKB:Q15642-2 | Human | PMID:32296183 |
| Molecular Function | GO:0005515 | protein binding | RIN1 | IPI | UniProtKB:Q3LI76 | Human | PMID:32296183 |
| Molecular Function | GO:0005515 | protein binding | RIN1 | IPI | UniProtKB:Q49AR9 | Human | PMID:32296183 |
| Molecular Function | GO:0005515 | protein binding | RIN1 | IPI | UniProtKB:Q53G59 | Human | PMID:32296183 |
| Molecular Function | GO:0005515 | protein binding | RIN1 | IPI | UniProtKB:Q58EX7 | Human | PMID:32296183 |
| Molecular Function | GO:0005515 | protein binding | RIN1 | IPI | UniProtKB:Q7Z699 | Human | PMID:32296183 |
| Molecular Function | GO:0005515 | protein binding | RIN1 | IPI | UniProtKB:Q7Z6G8-3 | Human | PMID:32296183 |
| Molecular Function | GO:0005515 | protein binding | RIN1 | IPI | UniProtKB:Q86TI0 | Human | PMID:32296183 |
| Molecular Function | GO:0005515 | protein binding | RIN1 | IPI | UniProtKB:Q86WV8 | Human | PMID:32296183 |
| Molecular Function | GO:0005515 | protein binding | RIN1 | IPI | UniProtKB:Q8N4Y2-3 | Human | PMID:32296183 |
| Molecular Function | GO:0005515 | protein binding | RIN1 | IPI | UniProtKB:Q96L46 | Human | PMID:32296183 |
| Molecular Function | GO:0005515 | protein binding | RIN1 | IPI | UniProtKB:Q99750 | Human | PMID:32296183 |
| Molecular Function | GO:0005515 | protein binding | RIN1 | IPI | UniProtKB:Q9BRK4 | Human | PMID:32296183 |
| Molecular Function | GO:0005515 | protein binding | RIN1 | IPI | UniProtKB:Q9BSQ5 | Human | PMID:32296183 |
| Molecular Function | GO:0005515 | protein binding | RIN1 | IPI | UniProtKB:Q9BWT7 | Human | PMID:32296183 |
| Molecular Function | GO:0005515 | protein binding | RIN1 | IPI | UniProtKB:Q9C029 | Human | PMID:32296183 |
| Molecular Function | GO:0005515 | protein binding | RIN1 | IPI | UniProtKB:Q9NP66 | Human | PMID:32296183 |
| Molecular Function | GO:0005515 | protein binding | RIN1 | IPI | UniProtKB:Q9NRD5 | Human | PMID:32296183 |
| Molecular Function | GO:0005515 | protein binding | RIN1 | IPI | UniProtKB:Q9UBB9 | Human | PMID:32296183 |
| Molecular Function | GO:0005515 | protein binding | RIN1 | IPI | UniProtKB:P01112 | Human | PMID:34591612 |
| Molecular Function | GO:0005515 | protein binding | RIN1 | IPI | UniProtKB:P00519 | Human | PMID:9144171 |
| Molecular Function | GO:0005515 | protein binding | RIN1 | IPI | UniProtKB:P01112 | Human | PMID:9144171 |
| Molecular Function | GO:0005515 | protein binding | Rin1 | IPI | UniProtKB:Q03137 | Mouse | MGI:MGI:6092541|PMID:18723684 |
| Molecular Function | GO:0031267 | small GTPase binding | Rin1 | IDA | Mouse | PMID:12574403 | |
| Cellular Component | GO:0005737 | cytoplasm | RIN1 | IDA | Human | PMID:12574403 | |
| Cellular Component | GO:0030425 | dendrite | Rin1 | IDA | Mouse | PMID:12574403 | |
| Cellular Component | GO:0043025 | neuronal cell body | Rin1 | IDA | Mouse | PMID:12574403 | |
| Cellular Component | GO:0005886 | plasma membrane | RIN1 | IDA | Human | PMID:12574403 | |
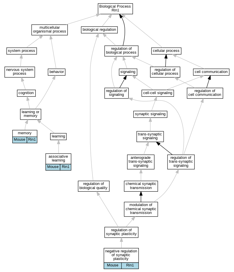
| Biological Process | GO:0008306 | associative learning | Rin1 | IMP | MGI:MGI:2451226 | Mouse | PMID:12574403 |
| Biological Process | GO:0007613 | memory | Rin1 | IMP | MGI:MGI:2451226 | Mouse | PMID:12574403 |
| Biological Process | GO:0031914 | negative regulation of synaptic plasticity | Rin1 | IMP | MGI:MGI:2451226 | Mouse | PMID:12574403 |
| EXP Inferred from experiment |
| IDA Inferred from direct assay |
| IEP Inferred from expression pattern |
| IGI Inferred from genetic interaction |
| IMP Inferred from mutant phenotype |
| IPI Inferred from physical interaction |
| HTP Inferred from High Throughput Experiment |
| HDA Inferred from High Throughput Direct Assay |
| HMP Inferred from High Throughput Mutant Phenotype |
| HGI Inferred from High Throughput Genetic Interaction |
| HEP Inferred from High Throughput Expression Pattern |
Mouse Genome Database (MGD), Gene Expression Database (GXD), Mouse Models of Human Cancer database (MMHCdb) (formerly Mouse Tumor Biology (MTB)), Gene Ontology (GO) |
||
|
Citing These Resources Funding Information Warranty Disclaimer, Privacy Notice, Licensing, & Copyright Send questions and comments to User Support. |
last database update 09/30/2025 MGI 6.24 |
|
|
|
||