|
Source |
Alliance of Genome Resources |



| Category | ID | Classification term | Gene | Evidence | Inferred from | Organism | Reference |
|---|---|---|---|---|---|---|---|
| Molecular Function | GO:0005509 | calcium ion binding | RCN3 | IDA | Human | PMID:16433634 | |
| Molecular Function | GO:0005515 | protein binding | RCN3 | IPI | UniProtKB:Q9UMX1 | Human | PMID:16189514 |
| Molecular Function | GO:0005515 | protein binding | RCN3 | IPI | UniProtKB:P29122 | Human | PMID:16433634 |
| Molecular Function | GO:0005515 | protein binding | RCN3 | IPI | UniProtKB:O95983 | Human | PMID:25416956 |
| Molecular Function | GO:0005515 | protein binding | RCN3 | IPI | UniProtKB:Q8N7B6 | Human | PMID:25416956 |
| Molecular Function | GO:0005515 | protein binding | RCN3 | IPI | UniProtKB:A0A024R8L2 | Human | PMID:32296183 |
| Molecular Function | GO:0005515 | protein binding | RCN3 | IPI | UniProtKB:O95983-2 | Human | PMID:32296183 |
| Molecular Function | GO:0005515 | protein binding | RCN3 | IPI | UniProtKB:P41227 | Human | PMID:32296183 |
| Molecular Function | GO:0005515 | protein binding | RCN3 | IPI | UniProtKB:Q8IW40 | Human | PMID:32296183 |
| Molecular Function | GO:0005515 | protein binding | RCN3 | IPI | UniProtKB:Q8TAU3 | Human | PMID:32296183 |
| Molecular Function | GO:0005515 | protein binding | RCN3 | IPI | UniProtKB:Q9UMX1 | Human | PMID:32296183 |
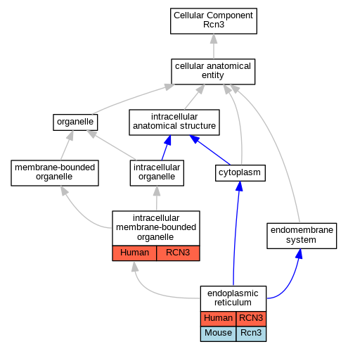
| Cellular Component | GO:0005783 | endoplasmic reticulum | RCN3 | IDA | Human | GO_REF:0000052 | |
| Cellular Component | GO:0005783 | endoplasmic reticulum | RCN3 | IDA | Human | PMID:16433634 | |
| Cellular Component | GO:0005783 | endoplasmic reticulum | Rcn3 | IDA | Mouse | MGI:MGI:6201885|PMID:26252542 | |
| Cellular Component | GO:0043231 | intracellular membrane-bounded organelle | RCN3 | IDA | Human | GO_REF:0000052 | |
| Biological Process | GO:0032964 | collagen biosynthetic process | RCN3 | IMP | Human | PMID:28939891 | |
| Biological Process | GO:0036503 | ERAD pathway | Rcn3 | IMP | Mouse | MGI:MGI:6201885|PMID:26252542 | |
| Biological Process | GO:0060428 | lung epithelium development | Rcn3 | IMP | Mouse | MGI:MGI:6201885|PMID:26252542 | |
| Biological Process | GO:0055091 | phospholipid homeostasis | Rcn3 | IMP | Mouse | MGI:MGI:6201885|PMID:26252542 | |
| Biological Process | GO:0010952 | positive regulation of peptidase activity | RCN3 | IMP | Human | PMID:28939891 | |
| Biological Process | GO:0009306 | protein secretion | RCN3 | IMP | Human | PMID:16433634 | |
| Biological Process | GO:0015031 | protein transport | Rcn3 | IMP | Mouse | MGI:MGI:6201885|PMID:26252542 | |
| Biological Process | GO:0051896 | regulation of protein kinase B signaling | RCN3 | IMP | Human | PMID:28939891 | |
| Biological Process | GO:0043129 | surfactant homeostasis | Rcn3 | IMP | Mouse | MGI:MGI:6201885|PMID:26252542 |
| EXP Inferred from experiment |
| IDA Inferred from direct assay |
| IEP Inferred from expression pattern |
| IGI Inferred from genetic interaction |
| IMP Inferred from mutant phenotype |
| IPI Inferred from physical interaction |
| HTP Inferred from High Throughput Experiment |
| HDA Inferred from High Throughput Direct Assay |
| HMP Inferred from High Throughput Mutant Phenotype |
| HGI Inferred from High Throughput Genetic Interaction |
| HEP Inferred from High Throughput Expression Pattern |
Mouse Genome Database (MGD), Gene Expression Database (GXD), Mouse Models of Human Cancer database (MMHCdb) (formerly Mouse Tumor Biology (MTB)), Gene Ontology (GO) |
||
|
Citing These Resources Funding Information Warranty Disclaimer, Privacy Notice, Licensing, & Copyright Send questions and comments to User Support. |
last database update 12/30/2025 MGI 6.24 |
|
|
|
||