|
Source |
Alliance of Genome Resources |



| Category | ID | Classification term | Gene | Evidence | Inferred from | Organism | Reference |
|---|---|---|---|---|---|---|---|
| Molecular Function | GO:0035254 | glutamate receptor binding | Rasgrf1 | IPI | PR:Q01097 | Mouse | PMID:16710293 |
| Molecular Function | GO:0005085 | guanyl-nucleotide exchange factor activity | RASGRF1 | IMP | Human | PMID:27856453 | |
| Molecular Function | GO:0005515 | protein binding | Rasgrf1 | IPI | UniProtKB:P01112 | Mouse | MGI:MGI:5921406|PMID:19141281 |
| Molecular Function | GO:0005515 | protein binding | Rasgrf1 | IPI | UniProtKB:P01112 | Mouse | MGI:MGI:5921428|PMID:18454158 |
| Molecular Function | GO:0005515 | protein binding | Rasgrf1 | IPI | UniProtKB:P12023 | Mouse | MGI:MGI:5498614|PMID:23719799 |
| Molecular Function | GO:0005515 | protein binding | Rasgrf1 | IPI | UniProtKB:O70166 | Mouse | MGI:MGI:3706230|PMID:17135267 |
| Molecular Function | GO:0005515 | protein binding | Rasgrf1 | IPI | RGD:69413 | Rat | PMID:10373510|RGD:10003124 |
| Molecular Function | GO:0005515 | protein binding | Rasgrf1 | IPI | UniProtKB:Q00960 | Rat | PMID:14622581|RGD:8554730 |
| Molecular Function | GO:0005515 | protein binding | Rasgrf1 | IPI | UniProtKB:Q9JHU6 | Rat | PMID:17135267|RGD:8554560 |
| Molecular Function | GO:0005515 | protein binding | Rasgrf1 | IPI | UniProtKB:Q9R012 | Rat | PMID:21382555|RGD:7241548 |
| Molecular Function | GO:0030971 | receptor tyrosine kinase binding | Rasgrf1 | IPI | RGD:620144 | Rat | PMID:10691301|RGD:10003117 |
| Molecular Function | GO:0031267 | small GTPase binding | Rasgrf1 | IDA | Rat | PMID:15798216|RGD:10003119 | |
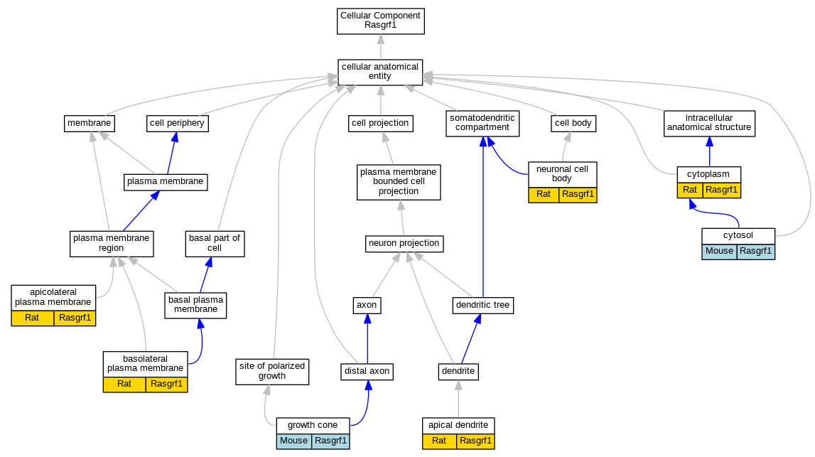
| Cellular Component | GO:0097440 | apical dendrite | Rasgrf1 | IDA | Rat | PMID:12538592|RGD:10003123 | |
| Cellular Component | GO:0016327 | apicolateral plasma membrane | Rasgrf1 | IDA | Rat | PMID:9232829|RGD:10003126 | |
| Cellular Component | GO:0016323 | basolateral plasma membrane | Rasgrf1 | IDA | Rat | PMID:9232829|RGD:10003126 | |
| Cellular Component | GO:0005737 | cytoplasm | Rasgrf1 | IDA | Rat | PMID:9232829|RGD:10003126 | |
| Cellular Component | GO:0005829 | cytosol | Rasgrf1 | IDA | Mouse | MGI:MGI:3706230|PMID:17135267 | |
| Cellular Component | GO:0030426 | growth cone | Rasgrf1 | IDA | Mouse | MGI:MGI:3706230|PMID:17135267 | |
| Cellular Component | GO:0043025 | neuronal cell body | Rasgrf1 | IDA | Rat | PMID:12538592|RGD:10003123 | |
| Biological Process | GO:0090630 | activation of GTPase activity | Rasgrf1 | IDA | Mouse | MGI:MGI:3706230|PMID:17135267 | |
| Biological Process | GO:0090630 | activation of GTPase activity | Rasgrf1 | IMP | Rat | PMID:1379346|RGD:10003125 | |
| Biological Process | GO:0071236 | cellular response to antibiotic | Rasgrf1 | IEP | Rat | PMID:19002579|RGD:10003129 | |
| Biological Process | GO:0032869 | cellular response to insulin stimulus | Rasgrf1 | IEP | Rat | PMID:19002579|RGD:10003129 | |
| Biological Process | GO:0031175 | neuron projection development | Rasgrf1 | IDA | Mouse | MGI:MGI:3706230|PMID:17135267 | |
| Biological Process | GO:0048146 | positive regulation of fibroblast proliferation | Rasgrf1 | IMP | Rat | PMID:15798216|RGD:10003119 | |
| Biological Process | GO:0043547 | positive regulation of GTPase activity | Rasgrf1 | IDA | Mouse | MGI:MGI:3706230|PMID:17135267 | |
| Biological Process | GO:0043547 | positive regulation of GTPase activity | Rasgrf1 | IMP | Rat | PMID:15798216|RGD:10003119 | |
| Biological Process | GO:0046579 | positive regulation of Ras protein signal transduction | Rasgrf1 | IDA | Rat | PMID:21382555|RGD:7241548 | |
| Biological Process | GO:0048168 | regulation of neuronal synaptic plasticity | Rasgrf1 | IMP | MGI:MGI:2157015 | Mouse | PMID:11749043 |
| Biological Process | GO:2000310 | regulation of NMDA receptor activity | Rasgrf1 | IGI | MGI:MGI:109137 | Mouse | PMID:15029245 |
| Biological Process | GO:0035020 | regulation of Rac protein signal transduction | Rasgrf1 | IDA | Mouse | MGI:MGI:3706230|PMID:17135267 | |
| Biological Process | GO:0046578 | regulation of Ras protein signal transduction | Rasgrf1 | IDA | Mouse | MGI:MGI:3706230|PMID:17135267 | |
| Biological Process | GO:0048167 | regulation of synaptic plasticity | Rasgrf1 | IDA | Rat | PMID:21382555|RGD:7241548 | |
| Biological Process | GO:0001975 | response to amphetamine | Rasgrf1 | IEP | Rat | PMID:19686726|RGD:10003122 | |
| Biological Process | GO:0034976 | response to endoplasmic reticulum stress | RASGRF1 | IMP | Human | PMID:27856453 | |
| Biological Process | GO:0044342 | type B pancreatic cell proliferation | Rasgrf1 | IMP | MGI:MGI:2667231 | Mouse | PMID:12805218 |
| EXP Inferred from experiment |
| IDA Inferred from direct assay |
| IEP Inferred from expression pattern |
| IGI Inferred from genetic interaction |
| IMP Inferred from mutant phenotype |
| IPI Inferred from physical interaction |
| HTP Inferred from High Throughput Experiment |
| HDA Inferred from High Throughput Direct Assay |
| HMP Inferred from High Throughput Mutant Phenotype |
| HGI Inferred from High Throughput Genetic Interaction |
| HEP Inferred from High Throughput Expression Pattern |
Mouse Genome Database (MGD), Gene Expression Database (GXD), Mouse Models of Human Cancer database (MMHCdb) (formerly Mouse Tumor Biology (MTB)), Gene Ontology (GO) |
||
|
Citing These Resources Funding Information Warranty Disclaimer, Privacy Notice, Licensing, & Copyright Send questions and comments to User Support. |
last database update 09/30/2025 MGI 6.24 |
|
|
|
||