|
Source |
Alliance of Genome Resources |



| Category | ID | Classification term | Gene | Evidence | Inferred from | Organism | Reference |
|---|---|---|---|---|---|---|---|
| Molecular Function | GO:0005524 | ATP binding | Rad54l2 | IDA | Mouse | PMID:12058073 | |
| Molecular Function | GO:0016887 | ATP hydrolysis activity | Rad54l2 | IDA | Mouse | PMID:12058073 | |
| Molecular Function | GO:0005515 | protein binding | RAD54L2 | IPI | UniProtKB:P25788 | Human | PMID:25416956 |
| Molecular Function | GO:0005515 | protein binding | RAD54L2 | IPI | UniProtKB:P63165 | Human | PMID:25416956 |
| Molecular Function | GO:0005515 | protein binding | RAD54L2 | IPI | UniProtKB:Q8IUQ4 | Human | PMID:25416956 |
| Molecular Function | GO:0005515 | protein binding | RAD54L2 | IPI | UniProtKB:O14503 | Human | PMID:32296183 |
| Molecular Function | GO:0005515 | protein binding | RAD54L2 | IPI | UniProtKB:O60812 | Human | PMID:32296183 |
| Molecular Function | GO:0005515 | protein binding | RAD54L2 | IPI | UniProtKB:P20839-3 | Human | PMID:32296183 |
| Molecular Function | GO:0005515 | protein binding | RAD54L2 | IPI | UniProtKB:P22234 | Human | PMID:32296183 |
| Molecular Function | GO:0005515 | protein binding | RAD54L2 | IPI | UniProtKB:P28069 | Human | PMID:32296183 |
| Molecular Function | GO:0005515 | protein binding | RAD54L2 | IPI | UniProtKB:P63165 | Human | PMID:32296183 |
| Molecular Function | GO:0005515 | protein binding | RAD54L2 | IPI | UniProtKB:Q06455-2 | Human | PMID:32296183 |
| Molecular Function | GO:0005515 | protein binding | RAD54L2 | IPI | UniProtKB:Q12933 | Human | PMID:32296183 |
| Molecular Function | GO:0005515 | protein binding | RAD54L2 | IPI | UniProtKB:Q13185 | Human | PMID:32296183 |
| Molecular Function | GO:0005515 | protein binding | RAD54L2 | IPI | UniProtKB:Q5T752 | Human | PMID:32296183 |
| Molecular Function | GO:0005515 | protein binding | RAD54L2 | IPI | UniProtKB:Q5T754 | Human | PMID:32296183 |
| Molecular Function | GO:0005515 | protein binding | RAD54L2 | IPI | UniProtKB:Q7Z6R9 | Human | PMID:32296183 |
| Molecular Function | GO:0005515 | protein binding | RAD54L2 | IPI | UniProtKB:Q86YM7 | Human | PMID:32296183 |
| Molecular Function | GO:0005515 | protein binding | RAD54L2 | IPI | UniProtKB:Q8N9N5-2 | Human | PMID:32296183 |
| Molecular Function | GO:0005515 | protein binding | RAD54L2 | IPI | UniProtKB:Q93062-3 | Human | PMID:32296183 |
| Molecular Function | GO:0005515 | protein binding | RAD54L2 | IPI | UniProtKB:Q96GY0 | Human | PMID:32296183 |
| Molecular Function | GO:0005515 | protein binding | RAD54L2 | IPI | UniProtKB:Q9BPY3 | Human | PMID:32296183 |
| Molecular Function | GO:0005515 | protein binding | RAD54L2 | IPI | UniProtKB:Q9BUZ4 | Human | PMID:32296183 |
| Molecular Function | GO:0005515 | protein binding | RAD54L2 | IPI | UniProtKB:Q9BVG8-5 | Human | PMID:32296183 |
| Molecular Function | GO:0005515 | protein binding | RAD54L2 | IPI | UniProtKB:Q9HCK0 | Human | PMID:32296183 |
| Molecular Function | GO:0005515 | protein binding | RAD54L2 | IPI | UniProtKB:Q9NP66 | Human | PMID:32296183 |
| Molecular Function | GO:0005515 | protein binding | RAD54L2 | IPI | UniProtKB:Q9NVV9 | Human | PMID:32296183 |
| Molecular Function | GO:0005515 | protein binding | Rad54l2 | IPI | UniProtKB:P10275 | Mouse | PMID:12058073 |
| Molecular Function | GO:0005515 | protein binding | Rad54l2 | IPI | UniProtKB:P06401 | Mouse | PMID:12058073 |
| Molecular Function | GO:0005515 | protein binding | Rad54l2 | IPI | PR:Q9WU12 | Mouse | PMID:12058073 |
| Molecular Function | GO:0005515 | protein binding | Rad54l2 | IPI | UniProtKB:P03372 | Mouse | PMID:12058073 |
| Molecular Function | GO:0019901 | protein kinase binding | Rad54l2 | IPI | PR:Q61214 | Mouse | PMID:15199138 |
| Molecular Function | GO:0003712 | transcription coregulator activity | Rad54l2 | IDA | Mouse | PMID:15199138 | |
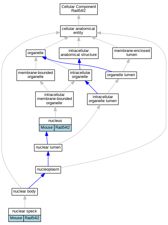
| Cellular Component | GO:0016607 | nuclear speck | Rad54l2 | IDA | Mouse | PMID:12058073 | |
| Cellular Component | GO:0005634 | nucleus | Rad54l2 | IDA | Mouse | PMID:15199138 | |
| Cellular Component | GO:0005634 | nucleus | Rad54l2 | IDA | Mouse | PMID:12058073 | |
| Biological Process | GO:0045944 | positive regulation of transcription by RNA polymerase II | Rad54l2 | IDA | Mouse | PMID:12058073 |
| EXP Inferred from experiment |
| IDA Inferred from direct assay |
| IEP Inferred from expression pattern |
| IGI Inferred from genetic interaction |
| IMP Inferred from mutant phenotype |
| IPI Inferred from physical interaction |
| HTP Inferred from High Throughput Experiment |
| HDA Inferred from High Throughput Direct Assay |
| HMP Inferred from High Throughput Mutant Phenotype |
| HGI Inferred from High Throughput Genetic Interaction |
| HEP Inferred from High Throughput Expression Pattern |
Mouse Genome Database (MGD), Gene Expression Database (GXD), Mouse Models of Human Cancer database (MMHCdb) (formerly Mouse Tumor Biology (MTB)), Gene Ontology (GO) |
||
|
Citing These Resources Funding Information Warranty Disclaimer, Privacy Notice, Licensing, & Copyright Send questions and comments to User Support. |
last database update 09/30/2025 MGI 6.24 |
|
|
|
||