|
Source |
Alliance of Genome Resources |



| Category | ID | Classification term | Gene | Evidence | Inferred from | Organism | Reference |
|---|---|---|---|---|---|---|---|
| Cellular Component | GO:0005694 | chromosome | Rad21l | IDA | Mouse | MGI:MGI:4942240|PMID:21242291 | |
| Cellular Component | GO:0000794 | condensed nuclear chromosome | Rad21l | IDA | Mouse | PMID:24797475 | |
| Cellular Component | GO:0000800 | lateral element | Rad21l | IDA | Mouse | PMID:21743440 | |
| Cellular Component | GO:0030893 | meiotic cohesin complex | Rad21l | IDA | Mouse | MGI:MGI:4942240|PMID:21242291 | |
| Cellular Component | GO:0030893 | meiotic cohesin complex | Rad21l | IDA | Mouse | MGI:MGI:5050018|PMID:21527826 | |
| Cellular Component | GO:0030893 | meiotic cohesin complex | Rad21l | IDA | Mouse | PMID:22164254 | |
| Cellular Component | GO:0005634 | nucleus | Rad21l | IDA | Mouse | MGI:MGI:4942240|PMID:21242291 | |
| Cellular Component | GO:0005634 | nucleus | Rad21l | IDA | Mouse | MGI:MGI:5050018|PMID:21527826 | |
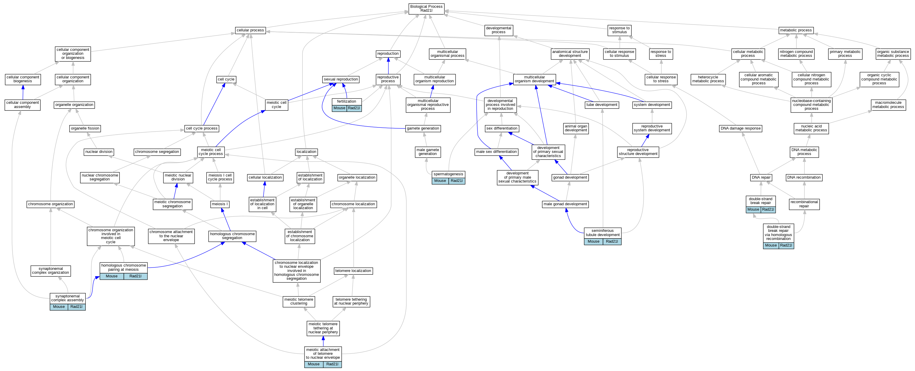
| Biological Process | GO:0006302 | double-strand break repair | Rad21l | IMP | MGI:MGI:5292341 | Mouse | PMID:21743440 |
| Biological Process | GO:0000724 | double-strand break repair via homologous recombination | Rad21l | IGI | MGI:MGI:1929645 | Mouse | PMID:22711701 |
| Biological Process | GO:0009566 | fertilization | Rad21l | IMP | MGI:MGI:5292341 | Mouse | PMID:22711701 |
| Biological Process | GO:0007129 | homologous chromosome pairing at meiosis | Rad21l | IMP | MGI:MGI:5292341 | Mouse | PMID:21743440 |
| Biological Process | GO:0070197 | meiotic attachment of telomere to nuclear envelope | Rad21l | IMP | MGI:MGI:5292341 | Mouse | PMID:21743440 |
| Biological Process | GO:0072520 | seminiferous tubule development | Rad21l | IGI | MGI:MGI:1929645 | Mouse | PMID:22711701 |
| Biological Process | GO:0007283 | spermatogenesis | Rad21l | IMP | MGI:MGI:5292341 | Mouse | PMID:21743440 |
| Biological Process | GO:0007130 | synaptonemal complex assembly | Rad21l | IGI | MGI:MGI:1929645 | Mouse | PMID:22711701 |
| Biological Process | GO:0007130 | synaptonemal complex assembly | Rad21l | IGI | MGI:MGI:1349669 | Mouse | PMID:24589552 |
| Biological Process | GO:0007130 | synaptonemal complex assembly | Rad21l | IGI | MGI:MGI:1929645 | Mouse | PMID:24589552 |
| EXP Inferred from experiment |
| IDA Inferred from direct assay |
| IEP Inferred from expression pattern |
| IGI Inferred from genetic interaction |
| IMP Inferred from mutant phenotype |
| IPI Inferred from physical interaction |
| HTP Inferred from High Throughput Experiment |
| HDA Inferred from High Throughput Direct Assay |
| HMP Inferred from High Throughput Mutant Phenotype |
| HGI Inferred from High Throughput Genetic Interaction |
| HEP Inferred from High Throughput Expression Pattern |
Mouse Genome Database (MGD), Gene Expression Database (GXD), Mouse Models of Human Cancer database (MMHCdb) (formerly Mouse Tumor Biology (MTB)), Gene Ontology (GO) |
||
|
Citing These Resources Funding Information Warranty Disclaimer, Privacy Notice, Licensing, & Copyright Send questions and comments to User Support. |
last database update 09/30/2025 MGI 6.24 |
|
|
|
||