|
Source |
Alliance of Genome Resources |



| Category | ID | Classification term | Gene | Evidence | Inferred from | Organism | Reference |
|---|---|---|---|---|---|---|---|
| Molecular Function | GO:0019003 | GDP binding | RAB3B | IDA | Human | PMID:22321395 | |
| Molecular Function | GO:0030742 | GTP-dependent protein binding | Rab3b | IPI | PR:P35276 | Mouse | PMID:21262767 |
| Molecular Function | GO:0003924 | GTPase activity | RAB3B | IDA | Human | PMID:24891604 | |
| Molecular Function | GO:0031489 | myosin V binding | RAB3B | IPI | UniProtKB:Q9Y4I1 | Human | PMID:24006491 |
| Molecular Function | GO:0005515 | protein binding | RAB3B | IPI | UniProtKB:Q15042 | Human | PMID:24891604 |
| Molecular Function | GO:0005515 | protein binding | RAB3B | IPI | UniProtKB:P47224 | Human | PMID:32296183 |
| Molecular Function | GO:0005515 | protein binding | RAB3B | IPI | UniProtKB:Q9H8Y1 | Human | PMID:32296183 |
| Molecular Function | GO:0005515 | protein binding | Rab3b | IPI | UniProtKB:Q768S4 | Mouse | MGI:MGI:3653776|PMID:11598194 |
| Molecular Function | GO:0005515 | protein binding | Rab3b | IPI | PR:Q9EQZ7 | Mouse | PMID:12578829 |
| Molecular Function | GO:0005515 | protein binding | Rab3b | IPI | PR:Q768S4 | Mouse | PMID:12578829 |
| Molecular Function | GO:0005515 | protein binding | Rab3b | IPI | PR:Q768S4 | Mouse | PMID:15159548 |
| Molecular Function | GO:0005515 | protein binding | Rab3b | IPI | PR:Q99NE5 | Mouse | PMID:12578829 |
| Cellular Component | GO:0005737 | cytoplasm | RAB3B | IDA | Human | PMID:20807725 | |
| Cellular Component | GO:0005829 | cytosol | Rab3b | IDA | Rat | PMID:8366094|RGD:2306265 | |
| Cellular Component | GO:0098691 | dopaminergic synapse | RAB3B | IDA | Human | PMID:20007772 | |
| Cellular Component | GO:0098691 | dopaminergic synapse | RAB3B | IMP | Human | PMID:20007772 | |
| Cellular Component | GO:0070062 | extracellular exosome | RAB3B | HDA | Human | PMID:19056867 | |
| Cellular Component | GO:0070062 | extracellular exosome | RAB3B | HDA | Human | PMID:23533145 | |
| Cellular Component | GO:0048471 | perinuclear region of cytoplasm | RAB3B | IDA | Human | PMID:19717423 | |
| Cellular Component | GO:0030141 | secretory granule | Rab3b | IDA | Mouse | MGI:MGI:3689791|PMID:16043482 | |
| Cellular Component | GO:0008021 | synaptic vesicle | Rab3b | IDA | Mouse | PMID:12167638 | |
| Cellular Component | GO:0008021 | synaptic vesicle | Rab3b | IDA | Mouse | PMID:12192047 | |
| Cellular Component | GO:0030672 | synaptic vesicle membrane | RAB3B | IDA | Human | PMID:20007772 | |
| Cellular Component | GO:0030672 | synaptic vesicle membrane | RAB3B | IMP | Human | PMID:20007772 | |
| Cellular Component | GO:0030672 | synaptic vesicle membrane | Rab3b | EXP | Rat | PMID:17110340|RGD:12050113 | |
| Cellular Component | GO:0030672 | synaptic vesicle membrane | Rab3b | IDA | Rat | PMID:17110340|RGD:12050113 | |
| Cellular Component | GO:0030672 | synaptic vesicle membrane | Rab3b | IDA | Rat | PMID:20926670|RGD:13432355 | |
| Cellular Component | GO:0031982 | vesicle | RAB3B | IDA | Human | PMID:19717423 | |
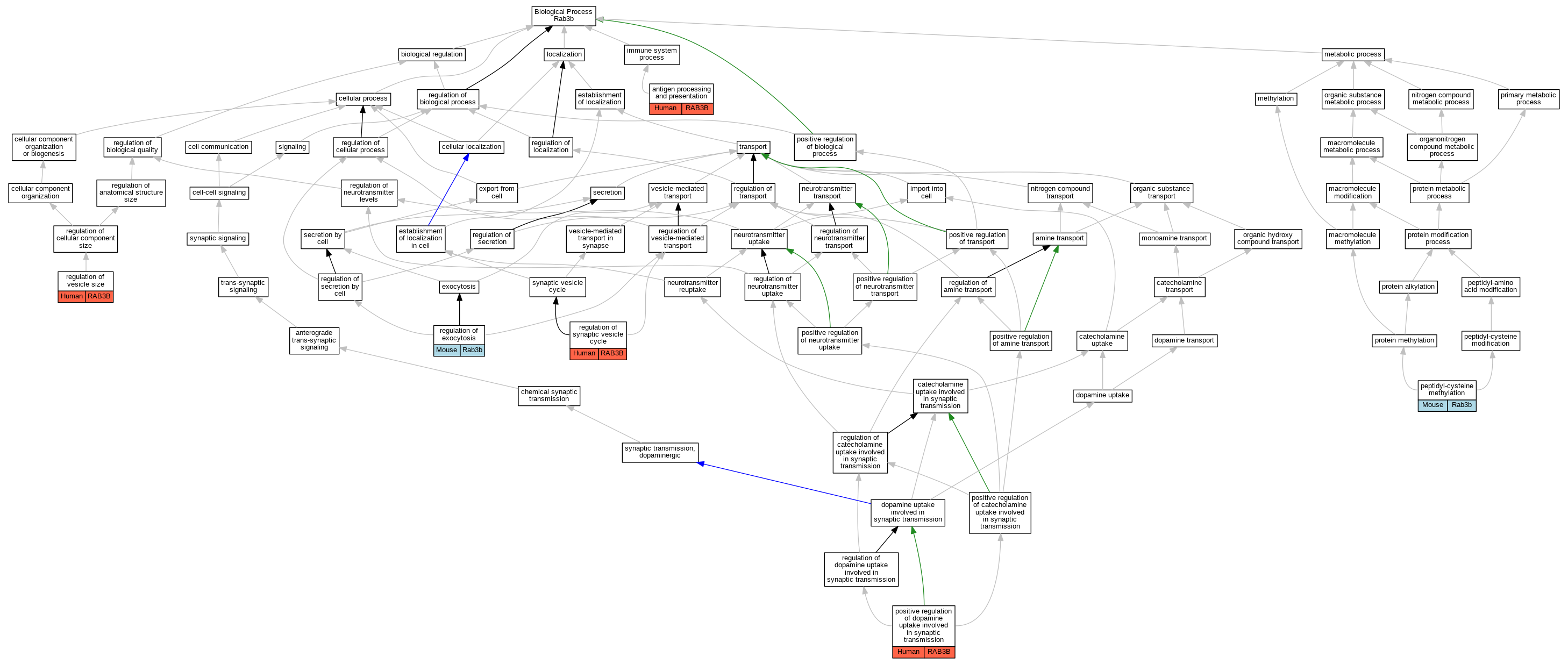
| Biological Process | GO:0019882 | antigen processing and presentation | RAB3B | IMP | Human | PMID:19717423 | |
| Biological Process | GO:0018125 | peptidyl-cysteine methylation | Rab3b | IDA | Mouse | PMID:11121396 | |
| Biological Process | GO:0051586 | positive regulation of dopamine uptake involved in synaptic transmission | RAB3B | IDA | Human | PMID:20007772 | |
| Biological Process | GO:0017157 | regulation of exocytosis | Rab3b | IDA | Mouse | PMID:12167638 | |
| Biological Process | GO:0098693 | regulation of synaptic vesicle cycle | RAB3B | IDA | Human | PMID:20007772 | |
| Biological Process | GO:0098693 | regulation of synaptic vesicle cycle | RAB3B | IMP | Human | PMID:20007772 | |
| Biological Process | GO:0097494 | regulation of vesicle size | RAB3B | IDA | Human | PMID:20007772 |
| EXP Inferred from experiment |
| IDA Inferred from direct assay |
| IEP Inferred from expression pattern |
| IGI Inferred from genetic interaction |
| IMP Inferred from mutant phenotype |
| IPI Inferred from physical interaction |
| HTP Inferred from High Throughput Experiment |
| HDA Inferred from High Throughput Direct Assay |
| HMP Inferred from High Throughput Mutant Phenotype |
| HGI Inferred from High Throughput Genetic Interaction |
| HEP Inferred from High Throughput Expression Pattern |
Mouse Genome Database (MGD), Gene Expression Database (GXD), Mouse Models of Human Cancer database (MMHCdb) (formerly Mouse Tumor Biology (MTB)), Gene Ontology (GO) |
||
|
Citing These Resources Funding Information Warranty Disclaimer, Privacy Notice, Licensing, & Copyright Send questions and comments to User Support. |
last database update 05/12/2026 MGI 6.24 |
|
|
|
||