|
Source |
Alliance of Genome Resources |



| Category | ID | Classification term | Gene | Evidence | Inferred from | Organism | Reference |
|---|---|---|---|---|---|---|---|
| Molecular Function | GO:0001664 | G protein-coupled receptor binding | PYY | IPI | UniProtKB:P50391 | Human | PMID:7493937 |
| Molecular Function | GO:0001664 | G protein-coupled receptor binding | PYY | IPI | UniProtKB:P50391 | Human | PMID:7592911 |
| Molecular Function | GO:0005184 | neuropeptide hormone activity | Pyy | IDA | Mouse | PMID:15374756 | |
| Molecular Function | GO:0031841 | neuropeptide Y receptor binding | pyya | IDA | Zfish | PMID:23508731 | |
| Molecular Function | GO:0005515 | protein binding | PYY | IPI | UniProtKB:P25929 | Human | PMID:23597562 |
| Molecular Function | GO:0005515 | protein binding | PYY | IPI | UniProtKB:P49146 | Human | PMID:23597562 |
| Molecular Function | GO:0005515 | protein binding | pyya | IPI | ZFIN:ZDB-GENE-040924-8 | Zfish | PMID:16257457 |
| Molecular Function | GO:0031843 | type 2 neuropeptide Y receptor binding | pyyb | IPI | UniProtKB:Q1ACB0 | Zfish | PMID:16359756 |
| Molecular Function | GO:0031843 | type 2 neuropeptide Y receptor binding | pyyb | IPI | UniProtKB:Q1ACB1 | Zfish | PMID:16359756 |
| Molecular Function | GO:0031843 | type 2 neuropeptide Y receptor binding | pyya | IPI | UniProtKB:Q1ACB1 | Zfish | PMID:16359756 |
| Molecular Function | GO:0031843 | type 2 neuropeptide Y receptor binding | pyya | IDA | Zfish | PMID:16257457 | |
| Molecular Function | GO:0031843 | type 2 neuropeptide Y receptor binding | pyya | IPI | UniProtKB:Q1ACB0 | Zfish | PMID:16359756 |
| Molecular Function | GO:0031844 | type 4 neuropeptide Y receptor binding | pyyb | IDA | Zfish | PMID:23508731 | |
| Cellular Component | GO:0005615 | extracellular space | Pyy | IDA | Mouse | PMID:17693256 | |
| Cellular Component | GO:0005615 | extracellular space | Pyy | IDA | Rat | PMID:17065340|RGD:1624395 | |
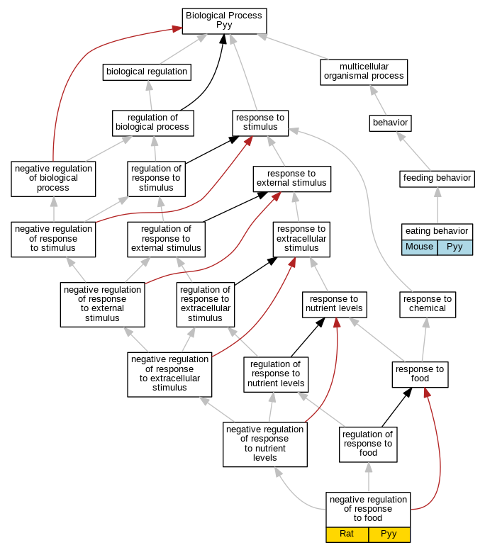
| Biological Process | GO:0042755 | eating behavior | Pyy | IDA | Mouse | PMID:15374756 | |
| Biological Process | GO:0032096 | negative regulation of response to food | Pyy | IDA | Rat | PMID:17065340|RGD:1624395 |
| EXP Inferred from experiment |
| IDA Inferred from direct assay |
| IEP Inferred from expression pattern |
| IGI Inferred from genetic interaction |
| IMP Inferred from mutant phenotype |
| IPI Inferred from physical interaction |
| HTP Inferred from High Throughput Experiment |
| HDA Inferred from High Throughput Direct Assay |
| HMP Inferred from High Throughput Mutant Phenotype |
| HGI Inferred from High Throughput Genetic Interaction |
| HEP Inferred from High Throughput Expression Pattern |
Mouse Genome Database (MGD), Gene Expression Database (GXD), Mouse Models of Human Cancer database (MMHCdb) (formerly Mouse Tumor Biology (MTB)), Gene Ontology (GO) |
||
|
Citing These Resources Funding Information Warranty Disclaimer, Privacy Notice, Licensing, & Copyright Send questions and comments to User Support. |
last database update 09/30/2025 MGI 6.24 |
|
|
|
||