|
Source |
Alliance of Genome Resources |



| Category | ID | Classification term | Gene | Evidence | Inferred from | Organism | Reference |
|---|---|---|---|---|---|---|---|
| Molecular Function | GO:0035374 | chondroitin sulfate binding | Ptprs | IDA | Mouse | MGI:MGI:5461303|PMID:22406547 | |
| Molecular Function | GO:0008201 | heparin binding | Ptprs | IDA | Mouse | MGI:MGI:5461303|PMID:22406547 | |
| Molecular Function | GO:0004721 | phosphoprotein phosphatase activity | PTPRS | IDA | Human | PMID:8524829 | |
| Molecular Function | GO:0005515 | protein binding | PTPRS | IPI | UniProtKB:Q16849 | Human | PMID:16273344 |
| Molecular Function | GO:0005515 | protein binding | Ptprs | IPI | PR:Q62468 | Mouse | PMID:24385580 |
| Molecular Function | GO:0005515 | protein binding | Ptprs | IPI | UniProtKB:P15311 | Mouse | PMID:24385580 |
| Molecular Function | GO:0004725 | protein tyrosine phosphatase activity | Ptprs | IDA | Mouse | MGI:MGI:70512|PMID:7529177 | |
| Molecular Function | GO:0004725 | protein tyrosine phosphatase activity | Ptprs | IDA | Mouse | PMID:24385580 | |
| Molecular Function | GO:0004725 | protein tyrosine phosphatase activity | Ptprs | IDA | Rat | PMID:8068021|RGD:69951 | |
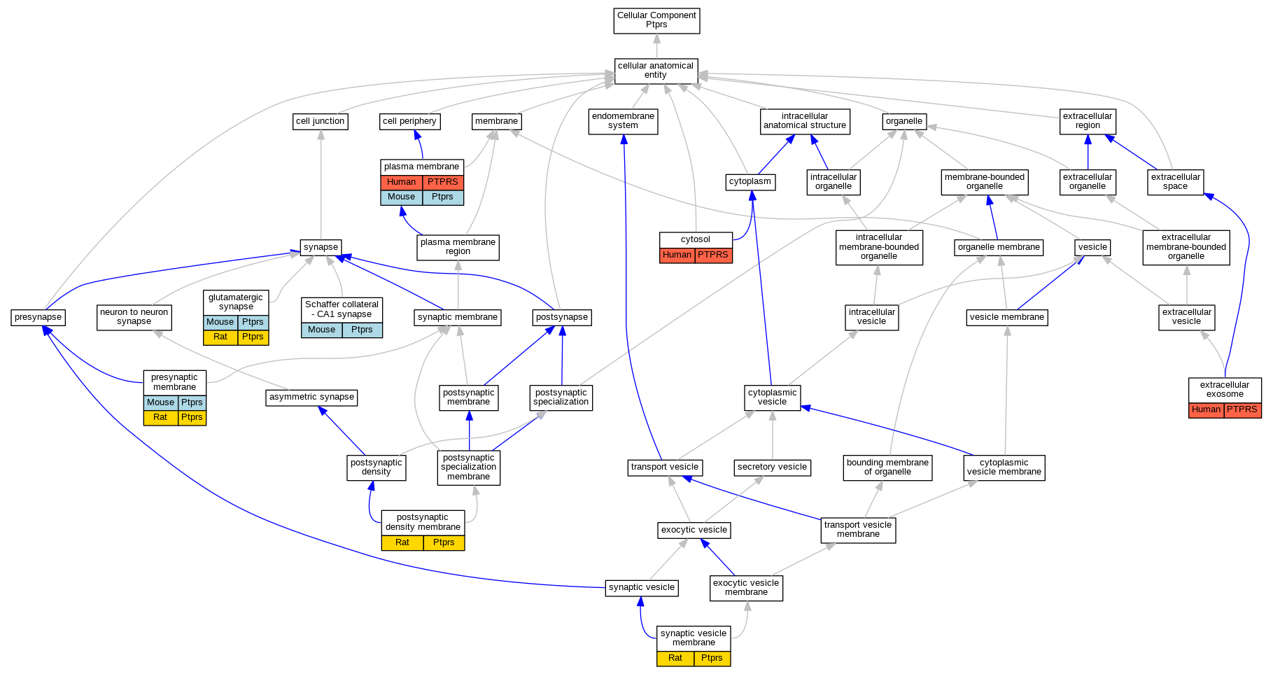
| Cellular Component | GO:0005829 | cytosol | PTPRS | IDA | Human | GO_REF:0000052 | |
| Cellular Component | GO:0070062 | extracellular exosome | PTPRS | HDA | Human | PMID:23533145 | |
| Cellular Component | GO:0098978 | glutamatergic synapse | Ptprs | IMP | Mouse | PMID:21262467 | |
| Cellular Component | GO:0098978 | glutamatergic synapse | Ptprs | IDA | Mouse | PMID:21262467 | |
| Cellular Component | GO:0098978 | glutamatergic synapse | Ptprs | IDA | Mouse | PMID:32142410 | |
| Cellular Component | GO:0098978 | glutamatergic synapse | Ptprs | IMP | Mouse | PMID:32142410 | |
| Cellular Component | GO:0098978 | glutamatergic synapse | Ptprs | EXP | Rat | PMID:21262467|RGD:13702219 | |
| Cellular Component | GO:0098978 | glutamatergic synapse | Ptprs | IDA | Rat | PMID:21262467|RGD:13702219 | |
| Cellular Component | GO:0098978 | glutamatergic synapse | Ptprs | IMP | Rat | PMID:21262467|RGD:13702219 | |
| Cellular Component | GO:0005886 | plasma membrane | PTPRS | IDA | Human | GO_REF:0000052 | |
| Cellular Component | GO:0005886 | plasma membrane | PTPRS | IDA | Human | PMID:26231120 | |
| Cellular Component | GO:0005886 | plasma membrane | Ptprs | IDA | Mouse | MGI:MGI:5780783|PMID:26231120 | |
| Cellular Component | GO:0098839 | postsynaptic density membrane | Ptprs | IDA | Rat | PMID:22519304|RGD:12790648 | |
| Cellular Component | GO:0042734 | presynaptic membrane | Ptprs | IDA | Mouse | PMID:21262467 | |
| Cellular Component | GO:0042734 | presynaptic membrane | Ptprs | IDA | Rat | PMID:21262467|RGD:13702219 | |
| Cellular Component | GO:0098685 | Schaffer collateral - CA1 synapse | Ptprs | IDA | Mouse | PMID:22519304 | |
| Cellular Component | GO:0098685 | Schaffer collateral - CA1 synapse | Ptprs | IMP | Mouse | PMID:22519304 | |
| Cellular Component | GO:0098685 | Schaffer collateral - CA1 synapse | Ptprs | IDA | Mouse | PMID:32142410 | |
| Cellular Component | GO:0098685 | Schaffer collateral - CA1 synapse | Ptprs | IMP | Mouse | PMID:32142410 | |
| Cellular Component | GO:0030672 | synaptic vesicle membrane | Ptprs | IDA | Rat | PMID:22519304|RGD:12790648 | |
| Biological Process | GO:0021549 | cerebellum development | Ptprs | IMP | MGI:MGI:2158734 | Mouse | PMID:15842738 |
| Biological Process | GO:0021987 | cerebral cortex development | Ptprs | IMP | MGI:MGI:2158734 | Mouse | PMID:15842738 |
| Biological Process | GO:0022038 | corpus callosum development | Ptprs | IMP | MGI:MGI:2158734 | Mouse | PMID:15842738 |
| Biological Process | GO:0090557 | establishment of endothelial intestinal barrier | Ptprs | IMP | MGI:MGI:2158734 | Mouse | PMID:24385580 |
| Biological Process | GO:0021766 | hippocampus development | Ptprs | IMP | MGI:MGI:2158734 | Mouse | PMID:15842738 |
| Biological Process | GO:0050804 | modulation of chemical synaptic transmission | Ptprs | IMP | Mouse | PMID:22519304 | |
| Biological Process | GO:0050804 | modulation of chemical synaptic transmission | Ptprs | IDA | Mouse | PMID:22519304 | |
| Biological Process | GO:0030517 | negative regulation of axon extension | Ptprs | IMP | Mouse | MGI:MGI:4880863|PMID:19780196 | |
| Biological Process | GO:0048681 | negative regulation of axon regeneration | Ptprs | IMP | Mouse | MGI:MGI:5461303|PMID:22406547 | |
| Biological Process | GO:0048681 | negative regulation of axon regeneration | Ptprs | IMP | Mouse | MGI:MGI:4880863|PMID:19780196 | |
| Biological Process | GO:0048671 | negative regulation of collateral sprouting | Ptprs | IMP | Mouse | MGI:MGI:5431284|PMID:22519304 | |
| Biological Process | GO:0061000 | negative regulation of dendritic spine development | Ptprs | IMP | Mouse | MGI:MGI:5431284|PMID:22519304 | |
| Biological Process | GO:0032687 | negative regulation of interferon-alpha production | PTPRS | IMP | Human | PMID:26231120 | |
| Biological Process | GO:0032688 | negative regulation of interferon-beta production | PTPRS | IMP | Human | PMID:26231120 | |
| Biological Process | GO:0010977 | negative regulation of neuron projection development | Ptprs | IMP | Mouse | MGI:MGI:5461303|PMID:22406547 | |
| Biological Process | GO:0034164 | negative regulation of toll-like receptor 9 signaling pathway | PTPRS | IMP | Human | PMID:26231120 | |
| Biological Process | GO:0021772 | olfactory bulb development | ptprsa | IMP | ZFIN:ZDB-GENO-111111-4 | Zfish | PMID:21812780 |
| Biological Process | GO:0035335 | peptidyl-tyrosine dephosphorylation | Ptprs | IDA | Mouse | MGI:MGI:70512|PMID:7529177 | |
| Biological Process | GO:0035335 | peptidyl-tyrosine dephosphorylation | Ptprs | IMP | MGI:MGI:2158734 | Mouse | PMID:24385580 |
| Biological Process | GO:0099054 | presynapse assembly | Ptprs | EXP | Rat | PMID:21262467|RGD:13702219 | |
| Biological Process | GO:0099054 | presynapse assembly | Ptprs | IDA | Rat | PMID:21262467|RGD:13702219 | |
| Biological Process | GO:0099054 | presynapse assembly | Ptprs | IMP | Rat | PMID:21262467|RGD:13702219 | |
| Biological Process | GO:0006470 | protein dephosphorylation | PTPRS | IDA | Human | PMID:8524829 | |
| Biological Process | GO:0099151 | regulation of postsynaptic density assembly | Ptprs | IDA | Mouse | PMID:21262467 | |
| Biological Process | GO:0099151 | regulation of postsynaptic density assembly | Ptprs | IMP | Mouse | PMID:21262467 | |
| Biological Process | GO:0099151 | regulation of postsynaptic density assembly | Ptprs | EXP | Rat | PMID:21262467|RGD:13702219 | |
| Biological Process | GO:0099151 | regulation of postsynaptic density assembly | Ptprs | IDA | Rat | PMID:21262467|RGD:13702219 | |
| Biological Process | GO:0099151 | regulation of postsynaptic density assembly | Ptprs | IMP | Rat | PMID:21262467|RGD:13702219 | |
| Biological Process | GO:0021510 | spinal cord development | Ptprs | IMP | MGI:MGI:2158734 | Mouse | PMID:15842738 |
| Biological Process | GO:0050808 | synapse organization | Ptprs | IDA | Mouse | PMID:22519304 | |
| Biological Process | GO:0050808 | synapse organization | Ptprs | IMP | Mouse | PMID:22519304 | |
| Biological Process | GO:0099560 | synaptic membrane adhesion | PTPRS | IDA | Human | PMID:23345436 | |
| Biological Process | GO:0099560 | synaptic membrane adhesion | PTPRS | IMP | Human | PMID:23345436 | |
| Biological Process | GO:0099560 | synaptic membrane adhesion | Ptprs | IDA | Rat | PMID:20139422|RGD:13702345 | |
| Biological Process | GO:0099560 | synaptic membrane adhesion | Ptprs | IMP | Rat | PMID:20139422|RGD:13702345 | |
| Biological Process | GO:0099560 | synaptic membrane adhesion | Ptprs | IDA | Rat | PMID:27225731|RGD:13702436 | |
| Biological Process | GO:0099560 | synaptic membrane adhesion | Ptprs | IMP | Rat | PMID:27225731|RGD:13702436 | |
| Biological Process | GO:0099537 | trans-synaptic signaling | Ptprs | IMP | Mouse | PMID:32142410 | |
| Biological Process | GO:0099537 | trans-synaptic signaling | Ptprs | IDA | Mouse | PMID:32142410 |
| EXP Inferred from experiment |
| IDA Inferred from direct assay |
| IEP Inferred from expression pattern |
| IGI Inferred from genetic interaction |
| IMP Inferred from mutant phenotype |
| IPI Inferred from physical interaction |
| HTP Inferred from High Throughput Experiment |
| HDA Inferred from High Throughput Direct Assay |
| HMP Inferred from High Throughput Mutant Phenotype |
| HGI Inferred from High Throughput Genetic Interaction |
| HEP Inferred from High Throughput Expression Pattern |
Mouse Genome Database (MGD), Gene Expression Database (GXD), Mouse Models of Human Cancer database (MMHCdb) (formerly Mouse Tumor Biology (MTB)), Gene Ontology (GO) |
||
|
Citing These Resources Funding Information Warranty Disclaimer, Privacy Notice, Licensing, & Copyright Send questions and comments to User Support. |
last database update 09/30/2025 MGI 6.24 |
|
|
|
||