|
Source |
Alliance of Genome Resources |



| Category | ID | Classification term | Gene | Evidence | Inferred from | Organism | Reference |
|---|---|---|---|---|---|---|---|
| Molecular Function | GO:0005515 | protein binding | PTPN9 | IPI | UniProtKB:P10912 | Human | PMID:12907755 |
| Molecular Function | GO:0005515 | protein binding | PTPN9 | IPI | UniProtKB:P46459 | Human | PMID:15322554 |
| Molecular Function | GO:0005515 | protein binding | PTPN9 | IPI | UniProtKB:O95197 | Human | PMID:16189514 |
| Molecular Function | GO:0005515 | protein binding | PTPN9 | IPI | UniProtKB:Q6RW13 | Human | PMID:21516116 |
| Molecular Function | GO:0005515 | protein binding | PTPN9 | IPI | UniProtKB:Q96DZ9 | Human | PMID:21516116 |
| Molecular Function | GO:0005515 | protein binding | PTPN9 | IPI | UniProtKB:O95197 | Human | PMID:25416956 |
| Molecular Function | GO:0005515 | protein binding | PTPN9 | IPI | UniProtKB:Q6RW13 | Human | PMID:25416956 |
| Molecular Function | GO:0005515 | protein binding | PTPN9 | IPI | UniProtKB:Q969L2 | Human | PMID:25416956 |
| Molecular Function | GO:0005515 | protein binding | PTPN9 | IPI | UniProtKB:Q96DZ9 | Human | PMID:25416956 |
| Molecular Function | GO:0005515 | protein binding | PTPN9 | IPI | UniProtKB:O95197 | Human | PMID:31515488 |
| Molecular Function | GO:0005515 | protein binding | PTPN9 | IPI | UniProtKB:Q6RW13 | Human | PMID:31515488 |
| Molecular Function | GO:0005515 | protein binding | PTPN9 | IPI | UniProtKB:Q969L2 | Human | PMID:31515488 |
| Molecular Function | GO:0005515 | protein binding | PTPN9 | IPI | UniProtKB:O00258 | Human | PMID:32296183 |
| Molecular Function | GO:0005515 | protein binding | PTPN9 | IPI | UniProtKB:O00623 | Human | PMID:32296183 |
| Molecular Function | GO:0005515 | protein binding | PTPN9 | IPI | UniProtKB:O15126 | Human | PMID:32296183 |
| Molecular Function | GO:0005515 | protein binding | PTPN9 | IPI | UniProtKB:O60664 | Human | PMID:32296183 |
| Molecular Function | GO:0005515 | protein binding | PTPN9 | IPI | UniProtKB:O95070 | Human | PMID:32296183 |
| Molecular Function | GO:0005515 | protein binding | PTPN9 | IPI | UniProtKB:O95197-3 | Human | PMID:32296183 |
| Molecular Function | GO:0005515 | protein binding | PTPN9 | IPI | UniProtKB:P08034 | Human | PMID:32296183 |
| Molecular Function | GO:0005515 | protein binding | PTPN9 | IPI | UniProtKB:P08247 | Human | PMID:32296183 |
| Molecular Function | GO:0005515 | protein binding | PTPN9 | IPI | UniProtKB:P18859 | Human | PMID:32296183 |
| Molecular Function | GO:0005515 | protein binding | PTPN9 | IPI | UniProtKB:P30825 | Human | PMID:32296183 |
| Molecular Function | GO:0005515 | protein binding | PTPN9 | IPI | UniProtKB:P51861 | Human | PMID:32296183 |
| Molecular Function | GO:0005515 | protein binding | PTPN9 | IPI | UniProtKB:Q13520 | Human | PMID:32296183 |
| Molecular Function | GO:0005515 | protein binding | PTPN9 | IPI | UniProtKB:Q15041 | Human | PMID:32296183 |
| Molecular Function | GO:0005515 | protein binding | PTPN9 | IPI | UniProtKB:Q15125 | Human | PMID:32296183 |
| Molecular Function | GO:0005515 | protein binding | PTPN9 | IPI | UniProtKB:Q3SXY8 | Human | PMID:32296183 |
| Molecular Function | GO:0005515 | protein binding | PTPN9 | IPI | UniProtKB:Q5T7V8 | Human | PMID:32296183 |
| Molecular Function | GO:0005515 | protein binding | PTPN9 | IPI | UniProtKB:Q6RW13-2 | Human | PMID:32296183 |
| Molecular Function | GO:0005515 | protein binding | PTPN9 | IPI | UniProtKB:Q7RTY0 | Human | PMID:32296183 |
| Molecular Function | GO:0005515 | protein binding | PTPN9 | IPI | UniProtKB:Q7Z5P4 | Human | PMID:32296183 |
| Molecular Function | GO:0005515 | protein binding | PTPN9 | IPI | UniProtKB:Q7Z6W1 | Human | PMID:32296183 |
| Molecular Function | GO:0005515 | protein binding | PTPN9 | IPI | UniProtKB:Q7Z7G2 | Human | PMID:32296183 |
| Molecular Function | GO:0005515 | protein binding | PTPN9 | IPI | UniProtKB:Q8IWU4 | Human | PMID:32296183 |
| Molecular Function | GO:0005515 | protein binding | PTPN9 | IPI | UniProtKB:Q8IZR5-2 | Human | PMID:32296183 |
| Molecular Function | GO:0005515 | protein binding | PTPN9 | IPI | UniProtKB:Q8N661 | Human | PMID:32296183 |
| Molecular Function | GO:0005515 | protein binding | PTPN9 | IPI | UniProtKB:Q8NBQ5 | Human | PMID:32296183 |
| Molecular Function | GO:0005515 | protein binding | PTPN9 | IPI | UniProtKB:Q8WZ55 | Human | PMID:32296183 |
| Molecular Function | GO:0005515 | protein binding | PTPN9 | IPI | UniProtKB:Q96AL5 | Human | PMID:32296183 |
| Molecular Function | GO:0005515 | protein binding | PTPN9 | IPI | UniProtKB:Q96BA8 | Human | PMID:32296183 |
| Molecular Function | GO:0005515 | protein binding | PTPN9 | IPI | UniProtKB:Q96DZ9-2 | Human | PMID:32296183 |
| Molecular Function | GO:0005515 | protein binding | PTPN9 | IPI | UniProtKB:Q96HE8 | Human | PMID:32296183 |
| Molecular Function | GO:0005515 | protein binding | PTPN9 | IPI | UniProtKB:Q96HR9-2 | Human | PMID:32296183 |
| Molecular Function | GO:0005515 | protein binding | PTPN9 | IPI | UniProtKB:Q9GZP9 | Human | PMID:32296183 |
| Molecular Function | GO:0005515 | protein binding | PTPN9 | IPI | UniProtKB:Q9H400 | Human | PMID:32296183 |
| Molecular Function | GO:0005515 | protein binding | PTPN9 | IPI | UniProtKB:Q9HA82 | Human | PMID:32296183 |
| Molecular Function | GO:0005515 | protein binding | PTPN9 | IPI | UniProtKB:Q9NPE6 | Human | PMID:32296183 |
| Molecular Function | GO:0005515 | protein binding | PTPN9 | IPI | UniProtKB:Q9NRY5 | Human | PMID:32296183 |
| Molecular Function | GO:0005515 | protein binding | PTPN9 | IPI | UniProtKB:Q9NZJ6 | Human | PMID:32296183 |
| Molecular Function | GO:0005515 | protein binding | PTPN9 | IPI | UniProtKB:Q9Y320 | Human | PMID:32296183 |
| Molecular Function | GO:0005515 | protein binding | PTPN9 | IPI | UniProtKB:Q9Y680 | Human | PMID:32296183 |
| Molecular Function | GO:0005515 | protein binding | Ptpn9 | IPI | UniProtKB:P46460 | Mouse | MGI:MGI:5514335|PMID:15322554 |
| Molecular Function | GO:0004725 | protein tyrosine phosphatase activity | PTPN9 | IDA | Human | PMID:19167335 | |
| Molecular Function | GO:0004725 | protein tyrosine phosphatase activity | PTPN9 | IDA | Human | PMID:27655914 | |
| Molecular Function | GO:0004725 | protein tyrosine phosphatase activity | Ptpn9 | IDA | Rat | PMID:11971009|RGD:708311 | |
| Cellular Component | GO:0005737 | cytoplasm | PTPN9 | IDA | Human | PMID:10940933 | |
| Cellular Component | GO:0044306 | neuron projection terminus | PTPN9 | IDA | Human | PMID:27655914 | |
| Cellular Component | GO:0044306 | neuron projection terminus | Ptpn9 | IDA | Mouse | PMID:27655914 | |
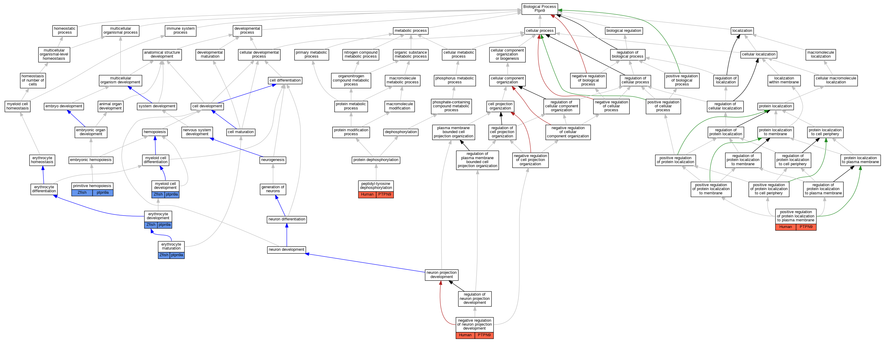
| Biological Process | GO:0048821 | erythrocyte development | ptpn9a | IMP | ZFIN:ZDB-MRPHLNO-140912-1 | Zfish | PMID:24727614 |
| Biological Process | GO:0043249 | erythrocyte maturation | ptpn9a | IMP | ZFIN:ZDB-MRPHLNO-140912-1 | Zfish | PMID:24727614 |
| Biological Process | GO:0061515 | myeloid cell development | ptpn9a | IMP | ZFIN:ZDB-MRPHLNO-140912-1 | Zfish | PMID:24727614 |
| Biological Process | GO:0010977 | negative regulation of neuron projection development | PTPN9 | IDA | Human | PMID:27655914 | |
| Biological Process | GO:0035335 | peptidyl-tyrosine dephosphorylation | PTPN9 | IDA | Human | PMID:27655914 | |
| Biological Process | GO:1903078 | positive regulation of protein localization to plasma membrane | PTPN9 | IDA | Human | PMID:27655914 | |
| Biological Process | GO:0060215 | primitive hemopoiesis | ptpn9a | IMP | ZFIN:ZDB-MRPHLNO-140912-1 | Zfish | PMID:24727614 |
| EXP Inferred from experiment |
| IDA Inferred from direct assay |
| IEP Inferred from expression pattern |
| IGI Inferred from genetic interaction |
| IMP Inferred from mutant phenotype |
| IPI Inferred from physical interaction |
| HTP Inferred from High Throughput Experiment |
| HDA Inferred from High Throughput Direct Assay |
| HMP Inferred from High Throughput Mutant Phenotype |
| HGI Inferred from High Throughput Genetic Interaction |
| HEP Inferred from High Throughput Expression Pattern |
Mouse Genome Database (MGD), Gene Expression Database (GXD), Mouse Models of Human Cancer database (MMHCdb) (formerly Mouse Tumor Biology (MTB)), Gene Ontology (GO) |
||
|
Citing These Resources Funding Information Warranty Disclaimer, Privacy Notice, Licensing, & Copyright Send questions and comments to User Support. |
last database update 09/30/2025 MGI 6.24 |
|
|
|
||