|
Source |
Alliance of Genome Resources |



| Category | ID | Classification term | Gene | Evidence | Inferred from | Organism | Reference |
|---|---|---|---|---|---|---|---|
| Molecular Function | GO:0005515 | protein binding | PTP4A3 | IPI | UniProtKB:Q9NYB0 | Human | PMID:23178297 |
| Cellular Component | GO:0005737 | cytoplasm | PTP4A3 | IMP | Human | PMID:23178297 | |
| Cellular Component | GO:0005634 | nucleus | PTP4A3 | IMP | Human | PMID:23178297 | |
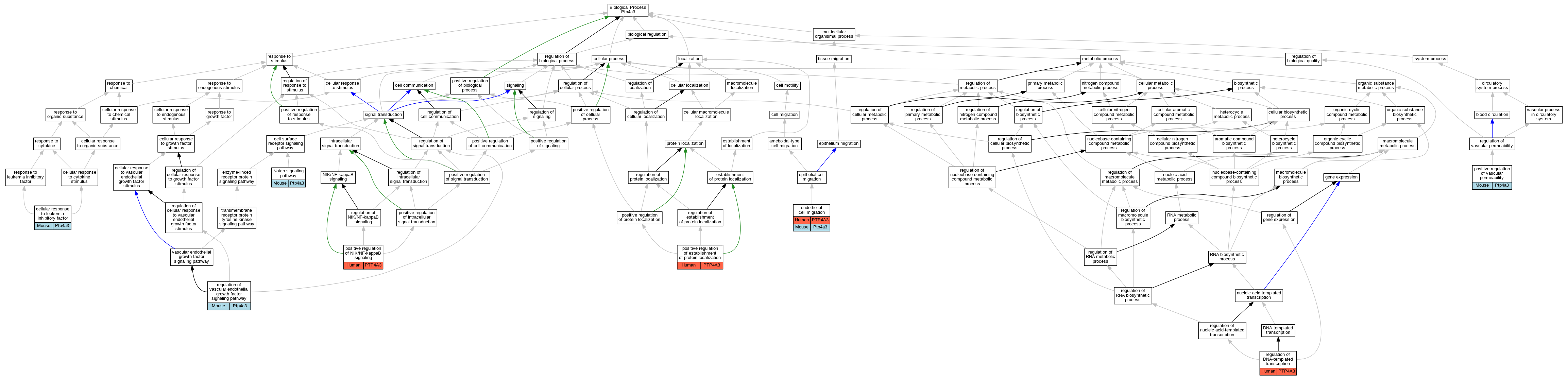
| Biological Process | GO:1990830 | cellular response to leukemia inhibitory factor | Ptp4a3 | IEP | Mouse | PMID:20439489 | |
| Biological Process | GO:0043542 | endothelial cell migration | PTP4A3 | IMP | Human | PMID:24403062 | |
| Biological Process | GO:0043542 | endothelial cell migration | Ptp4a3 | IMP | MGI:MGI:5461469 | Mouse | PMID:24403062 |
| Biological Process | GO:0007219 | Notch signaling pathway | Ptp4a3 | IDA | Mouse | PMID:23117660 | |
| Biological Process | GO:1904951 | positive regulation of establishment of protein localization | PTP4A3 | IMP | Human | PMID:23178297 | |
| Biological Process | GO:1901224 | positive regulation of NIK/NF-kappaB signaling | PTP4A3 | IDA | Human | PMID:23178297 | |
| Biological Process | GO:0043117 | positive regulation of vascular permeability | Ptp4a3 | IMP | MGI:MGI:5461469 | Mouse | PMID:24403062 |
| Biological Process | GO:0006355 | regulation of DNA-templated transcription | PTP4A3 | IDA | Human | PMID:23178297 | |
| Biological Process | GO:1900746 | regulation of vascular endothelial growth factor signaling pathway | Ptp4a3 | IMP | MGI:MGI:5461469 | Mouse | PMID:24403062 |
| EXP Inferred from experiment |
| IDA Inferred from direct assay |
| IEP Inferred from expression pattern |
| IGI Inferred from genetic interaction |
| IMP Inferred from mutant phenotype |
| IPI Inferred from physical interaction |
| HTP Inferred from High Throughput Experiment |
| HDA Inferred from High Throughput Direct Assay |
| HMP Inferred from High Throughput Mutant Phenotype |
| HGI Inferred from High Throughput Genetic Interaction |
| HEP Inferred from High Throughput Expression Pattern |
Mouse Genome Database (MGD), Gene Expression Database (GXD), Mouse Models of Human Cancer database (MMHCdb) (formerly Mouse Tumor Biology (MTB)), Gene Ontology (GO) |
||
|
Citing These Resources Funding Information Warranty Disclaimer, Privacy Notice, Licensing, & Copyright Send questions and comments to User Support. |
last database update 09/30/2025 MGI 6.24 |
|
|
|
||