|
Source |
Alliance of Genome Resources |



| Category | ID | Classification term | Gene | Evidence | Inferred from | Organism | Reference |
|---|---|---|---|---|---|---|---|
| Molecular Function | GO:0005515 | protein binding | PRR5L | IPI | UniProtKB:P26651 | Human | PMID:21964062 |
| Molecular Function | GO:0005515 | protein binding | PRR5L | IPI | UniProtKB:Q6R327 | Human | PMID:21964062 |
| Molecular Function | GO:0005515 | protein binding | PRR5L | IPI | UniProtKB:O75031 | Human | PMID:32296183 |
| Molecular Function | GO:0005515 | protein binding | PRR5L | IPI | UniProtKB:O75604 | Human | PMID:32296183 |
| Molecular Function | GO:0005515 | protein binding | PRR5L | IPI | UniProtKB:P40692 | Human | PMID:32296183 |
| Molecular Function | GO:0005515 | protein binding | PRR5L | IPI | UniProtKB:Q13643 | Human | PMID:32296183 |
| Molecular Function | GO:0005515 | protein binding | PRR5L | IPI | UniProtKB:Q14192 | Human | PMID:32296183 |
| Molecular Function | GO:0005515 | protein binding | PRR5L | IPI | UniProtKB:Q5JVL4 | Human | PMID:32296183 |
| Molecular Function | GO:0005515 | protein binding | PRR5L | IPI | UniProtKB:Q63ZY3 | Human | PMID:32296183 |
| Molecular Function | GO:0005515 | protein binding | PRR5L | IPI | UniProtKB:Q6PF18 | Human | PMID:32296183 |
| Molecular Function | GO:0005515 | protein binding | PRR5L | IPI | UniProtKB:Q7Z6B0-2 | Human | PMID:32296183 |
| Molecular Function | GO:0005515 | protein binding | PRR5L | IPI | UniProtKB:Q8IVT2 | Human | PMID:32296183 |
| Molecular Function | GO:0005515 | protein binding | PRR5L | IPI | UniProtKB:Q9BSU1 | Human | PMID:32296183 |
| Molecular Function | GO:0005515 | protein binding | PRR5L | IPI | UniProtKB:Q9BWG6 | Human | PMID:32296183 |
| Molecular Function | GO:0005515 | protein binding | PRR5L | IPI | UniProtKB:Q9H0C1 | Human | PMID:32296183 |
| Molecular Function | GO:0005515 | protein binding | PRR5L | IPI | UniProtKB:Q9UI95 | Human | PMID:32296183 |
| Molecular Function | GO:0031625 | ubiquitin protein ligase binding | PRR5L | IPI | UniProtKB:Q8WZ73 | Human | PMID:22609986 |
| Cellular Component | GO:0005739 | mitochondrion | Prr5l | HDA | Mouse | PMID:18614015 | |
| Cellular Component | GO:0031932 | TORC2 complex | PRR5L | IDA | Human | PMID:22609986 | |
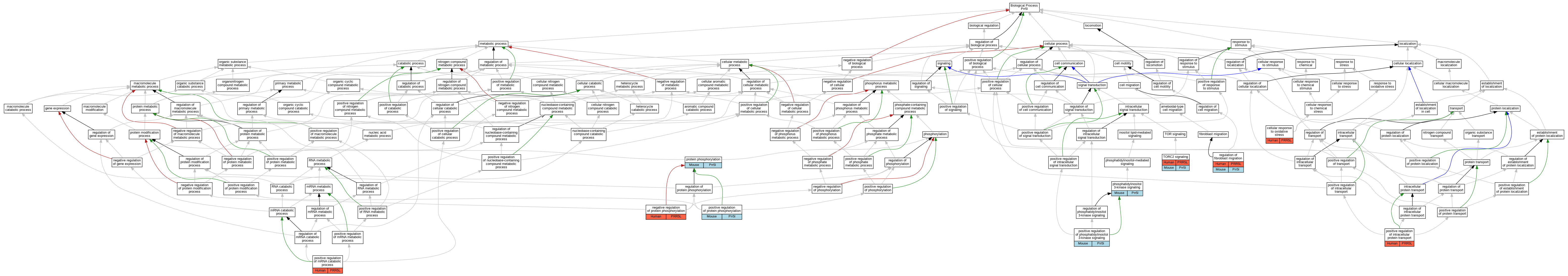
| Biological Process | GO:0034599 | cellular response to oxidative stress | PRR5L | IMP | Human | PMID:21964062 | |
| Biological Process | GO:0001933 | negative regulation of protein phosphorylation | PRR5L | IMP | Human | PMID:22609986 | |
| Biological Process | GO:0014065 | phosphatidylinositol 3-kinase signaling | Prr5l | IGI | MGI:MGI:1924714 | Mouse | PMID:21413931 |
| Biological Process | GO:0090316 | positive regulation of intracellular protein transport | PRR5L | IMP | Human | PMID:21964062 | |
| Biological Process | GO:0061014 | positive regulation of mRNA catabolic process | PRR5L | IMP | Human | PMID:21964062 | |
| Biological Process | GO:0014068 | positive regulation of phosphatidylinositol 3-kinase signaling | Prr5l | IGI | MGI:MGI:1924714 | Mouse | PMID:21413931 |
| Biological Process | GO:0001934 | positive regulation of protein phosphorylation | Prr5l | IGI | MGI:MGI:1924714 | Mouse | PMID:21413931 |
| Biological Process | GO:0006468 | protein phosphorylation | Prr5l | IGI | MGI:MGI:1924714 | Mouse | PMID:21413931 |
| Biological Process | GO:0010762 | regulation of fibroblast migration | PRR5L | IMP | Human | PMID:22609986 | |
| Biological Process | GO:0010762 | regulation of fibroblast migration | Prr5l | IMP | Mouse | MGI:MGI:5448916|PMID:22609986 | |
| Biological Process | GO:0038203 | TORC2 signaling | PRR5L | IDA | Human | PMID:22609986 | |
| Biological Process | GO:0038203 | TORC2 signaling | Prr5l | IMP | Mouse | MGI:MGI:5448916|PMID:22609986 |
| EXP Inferred from experiment |
| IDA Inferred from direct assay |
| IEP Inferred from expression pattern |
| IGI Inferred from genetic interaction |
| IMP Inferred from mutant phenotype |
| IPI Inferred from physical interaction |
| HTP Inferred from High Throughput Experiment |
| HDA Inferred from High Throughput Direct Assay |
| HMP Inferred from High Throughput Mutant Phenotype |
| HGI Inferred from High Throughput Genetic Interaction |
| HEP Inferred from High Throughput Expression Pattern |
Mouse Genome Database (MGD), Gene Expression Database (GXD), Mouse Models of Human Cancer database (MMHCdb) (formerly Mouse Tumor Biology (MTB)), Gene Ontology (GO) |
||
|
Citing These Resources Funding Information Warranty Disclaimer, Privacy Notice, Licensing, & Copyright Send questions and comments to User Support. |
last database update 12/30/2025 MGI 6.24 |
|
|
|
||