|
Source |
Alliance of Genome Resources |



| Category | ID | Classification term | Gene | Evidence | Inferred from | Organism | Reference |
|---|---|---|---|---|---|---|---|
| Molecular Function | GO:0043531 | ADP binding | PPP5C | IDA | Human | PMID:23184943 | |
| Molecular Function | GO:0005524 | ATP binding | PPP5C | IDA | Human | PMID:23184943 | |
| Molecular Function | GO:0001965 | G-protein alpha-subunit binding | Ppp5c | IDA | Rat | PMID:12176367|RGD:8693757 | |
| Molecular Function | GO:0031072 | heat shock protein binding | Ppp5c | IPI | RGD:631409 | Rat | PMID:8943293|RGD:8694070 |
| Molecular Function | GO:0051879 | Hsp90 protein binding | PPP5C | IPI | UniProtKB:P07900 | Human | PMID:15713458 |
| Molecular Function | GO:0051879 | Hsp90 protein binding | PPP5C | IPI | UniProtKB:P08238 | Human | PMID:15713458 |
| Molecular Function | GO:0042802 | identical protein binding | PPP5C | IPI | UniProtKB:P53041 | Human | PMID:21360678 |
| Molecular Function | GO:0008017 | microtubule binding | Ppp5c | IDA | Rat | PMID:14690518|RGD:8694075 | |
| Molecular Function | GO:0060090 | molecular adaptor activity | PPP5C | EXP | Human | PMID:15713458 | |
| Molecular Function | GO:0016791 | phosphatase activity | PPP5C | IDA | Human | PMID:15546861 | |
| Molecular Function | GO:0004721 | phosphoprotein phosphatase activity | Ppp5c | IMP | Mouse | PMID:16102737 | |
| Molecular Function | GO:0004721 | phosphoprotein phosphatase activity | Ppp5c | IMP | Rat | PMID:8077208|RGD:68293 | |
| Molecular Function | GO:0004721 | phosphoprotein phosphatase activity | Ppp5c | IDA | Rat | PMID:8602837|RGD:8693754 | |
| Molecular Function | GO:0004721 | phosphoprotein phosphatase activity | Ppp5c | IDA | Rat | PMID:9383998|RGD:8554304 | |
| Molecular Function | GO:0005515 | protein binding | PPP5C | IPI | UniProtKB:P30153 | Human | PMID:11504734 |
| Molecular Function | GO:0005515 | protein binding | PPP5C | IPI | UniProtKB:P03372 | Human | PMID:14764652 |
| Molecular Function | GO:0005515 | protein binding | PPP5C | IPI | UniProtKB:Q92731 | Human | PMID:14764652 |
| Molecular Function | GO:0005515 | protein binding | PPP5C | IPI | UniProtKB:P08238 | Human | PMID:16531226 |
| Molecular Function | GO:0005515 | protein binding | PPP5C | IPI | UniProtKB:Q49AN0 | Human | PMID:16790549 |
| Molecular Function | GO:0005515 | protein binding | PPP5C | IPI | UniProtKB:P07900 | Human | PMID:19875381 |
| Molecular Function | GO:0005515 | protein binding | PPP5C | IPI | UniProtKB:P07900 | Human | PMID:21360678 |
| Molecular Function | GO:0005515 | protein binding | PPP5C | IPI | UniProtKB:P08238 | Human | PMID:21360678 |
| Molecular Function | GO:0005515 | protein binding | PPP5C | IPI | UniProtKB:P31948 | Human | PMID:21360678 |
| Molecular Function | GO:0005515 | protein binding | PPP5C | IPI | UniProtKB:Q16543 | Human | PMID:21360678 |
| Molecular Function | GO:0005515 | protein binding | PPP5C | IPI | UniProtKB:P08238 | Human | PMID:25036637 |
| Molecular Function | GO:0005515 | protein binding | PPP5C | IPI | UniProtKB:Q16543 | Human | PMID:25036637 |
| Molecular Function | GO:0005515 | protein binding | PPP5C | IPI | UniProtKB:P07900 | Human | PMID:26496610 |
| Molecular Function | GO:0005515 | protein binding | PPP5C | IPI | UniProtKB:P08238 | Human | PMID:26496610 |
| Molecular Function | GO:0005515 | protein binding | PPP5C | IPI | UniProtKB:P07900 | Human | PMID:27353360 |
| Molecular Function | GO:0005515 | protein binding | PPP5C | IPI | UniProtKB:Q8NFG4 | Human | PMID:27353360 |
| Molecular Function | GO:0005515 | protein binding | PPP5C | IPI | UniProtKB:P07900 | Human | PMID:27880917 |
| Molecular Function | GO:0005515 | protein binding | PPP5C | IPI | UniProtKB:P08238 | Human | PMID:27880917 |
| Molecular Function | GO:0005515 | protein binding | PPP5C | IPI | UniProtKB:P07900 | Human | PMID:28330616 |
| Molecular Function | GO:0005515 | protein binding | PPP5C | IPI | UniProtKB:P08238 | Human | PMID:28330616 |
| Molecular Function | GO:0005515 | protein binding | PPP5C | IPI | UniProtKB:P31948 | Human | PMID:28330616 |
| Molecular Function | GO:0005515 | protein binding | PPP5C | IPI | UniProtKB:P50750 | Human | PMID:28330616 |
| Molecular Function | GO:0005515 | protein binding | PPP5C | IPI | UniProtKB:Q16543 | Human | PMID:28330616 |
| Molecular Function | GO:0005515 | protein binding | PPP5C | IPI | UniProtKB:Q5SY16 | Human | PMID:28330616 |
| Molecular Function | GO:0005515 | protein binding | PPP5C | IPI | UniProtKB:Q9H9G7 | Human | PMID:28330616 |
| Molecular Function | GO:0005515 | protein binding | PPP5C | IPI | UniProtKB:Q9UL18 | Human | PMID:28330616 |
| Molecular Function | GO:0005515 | protein binding | PPP5C | IPI | UniProtKB:Q8TF40 | Human | PMID:30699359 |
| Molecular Function | GO:0005515 | protein binding | PPP5C | IPI | UniProtKB:Q16526 | Human | PMID:9383998 |
| Molecular Function | GO:0005515 | protein binding | PPP5C | IPI | UniProtKB:Q49AN0 | Human | PMID:9383998 |
| Molecular Function | GO:0005515 | protein binding | Ppp5c | IPI | UniProtKB:Q99829 | Mouse | MGI:MGI:5294308|PMID:12522145 |
| Molecular Function | GO:0005515 | protein binding | Ppp5c | IPI | PR:P06537 | Mouse | PMID:12885400 |
| Molecular Function | GO:0005515 | protein binding | Ppp5c | IPI | RGD:1306565 | Rat | PMID:12786973|RGD:2298728 |
| Molecular Function | GO:0004722 | protein serine/threonine phosphatase activity | PPP5C | IDA | Human | PMID:30699359 | |
| Molecular Function | GO:0004722 | protein serine/threonine phosphatase activity | Ppp5c | IDA | Rat | PMID:15546861|RGD:13507298 | |
| Molecular Function | GO:0044877 | protein-containing complex binding | Ppp5c | IPI | RGD:1306431|RGD:61998 | Rat | PMID:12786973|RGD:2298728 |
| Molecular Function | GO:0044877 | protein-containing complex binding | Ppp5c | IDA | Rat | PMID:2829978|RGD:8693749 | |
| Molecular Function | GO:0003723 | RNA binding | Ppp5c | IDA | Mouse | PMID:21936910 | |
| Cellular Component | GO:0071944 | cell periphery | Ppp5c | IDA | Rat | PMID:12176367|RGD:8693757 | |
| Cellular Component | GO:0005737 | cytoplasm | Ppp5c | IDA | Rat | PMID:12786973|RGD:2298728 | |
| Cellular Component | GO:0005829 | cytosol | PPP5C | IDA | Human | GO_REF:0000052 | |
| Cellular Component | GO:0005829 | cytosol | Ppp5c | IDA | Mouse | PMID:12885400 | |
| Cellular Component | GO:0005829 | cytosol | Ppp5c | IDA | Rat | PMID:2829978|RGD:8693749 | |
| Cellular Component | GO:0043231 | intracellular membrane-bounded organelle | PPP5C | IDA | Human | GO_REF:0000052 | |
| Cellular Component | GO:0043005 | neuron projection | Ppp5c | IDA | Rat | PMID:12786973|RGD:2298728 | |
| Cellular Component | GO:0043025 | neuronal cell body | Ppp5c | IDA | Rat | PMID:12786973|RGD:2298728 | |
| Cellular Component | GO:0005634 | nucleus | Ppp5c | IDA | Rat | PMID:12786973|RGD:2298728 | |
| Cellular Component | GO:0043204 | perikaryon | Ppp5c | IDA | Rat | PMID:16899232|RGD:8694073 | |
| Cellular Component | GO:0101031 | protein folding chaperone complex | PPP5C | IDA | Human | PMID:29127155 | |
| Cellular Component | GO:0032991 | protein-containing complex | PPP5C | IDA | Human | PMID:23184943 | |
| Cellular Component | GO:1990635 | proximal dendrite | Ppp5c | IDA | Rat | PMID:16899232|RGD:8694073 | |
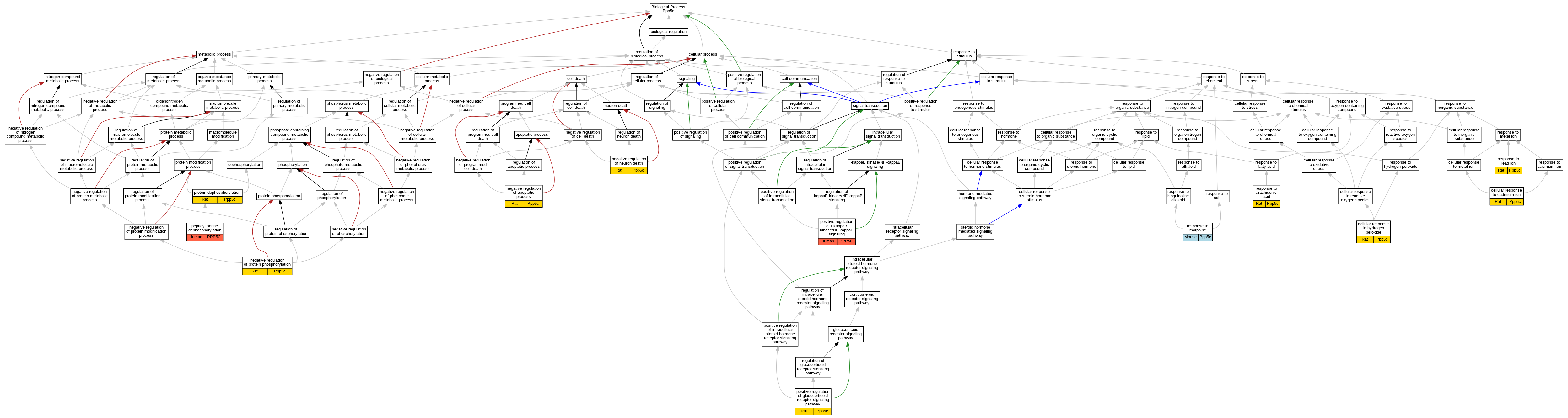
| Biological Process | GO:0071276 | cellular response to cadmium ion | Ppp5c | IEP | Rat | PMID:18703135|RGD:8694082 | |
| Biological Process | GO:0070301 | cellular response to hydrogen peroxide | Ppp5c | IEP | Rat | PMID:19038359|RGD:8694078 | |
| Biological Process | GO:0043066 | negative regulation of apoptotic process | Ppp5c | IMP | Rat | PMID:19038359|RGD:8694078 | |
| Biological Process | GO:1901215 | negative regulation of neuron death | Ppp5c | IMP | Rat | PMID:19686245|RGD:8693743 | |
| Biological Process | GO:0001933 | negative regulation of protein phosphorylation | Ppp5c | IMP | Rat | PMID:19686245|RGD:8693743 | |
| Biological Process | GO:0070262 | peptidyl-serine dephosphorylation | PPP5C | IDA | Human | PMID:30699359 | |
| Biological Process | GO:2000324 | positive regulation of glucocorticoid receptor signaling pathway | Ppp5c | IMP | Rat | PMID:8943293|RGD:8694070 | |
| Biological Process | GO:0043123 | positive regulation of I-kappaB kinase/NF-kappaB signaling | PPP5C | HMP | Human | PMID:12761501 | |
| Biological Process | GO:0006470 | protein dephosphorylation | Ppp5c | IMP | Rat | PMID:16892053|RGD:8694079 | |
| Biological Process | GO:0006470 | protein dephosphorylation | Ppp5c | IDA | Rat | PMID:8077208|RGD:68293 | |
| Biological Process | GO:1904550 | response to arachidonic acid | Ppp5c | IDA | Rat | PMID:15546861|RGD:13507298 | |
| Biological Process | GO:0010288 | response to lead ion | Ppp5c | IDA | Rat | PMID:22387731|RGD:13506262 | |
| Biological Process | GO:0010288 | response to lead ion | Ppp5c | IEP | Rat | PMID:23134599|RGD:8694077 | |
| Biological Process | GO:0043278 | response to morphine | Ppp5c | IMP | Mouse | PMID:16102737 |
| EXP Inferred from experiment |
| IDA Inferred from direct assay |
| IEP Inferred from expression pattern |
| IGI Inferred from genetic interaction |
| IMP Inferred from mutant phenotype |
| IPI Inferred from physical interaction |
| HTP Inferred from High Throughput Experiment |
| HDA Inferred from High Throughput Direct Assay |
| HMP Inferred from High Throughput Mutant Phenotype |
| HGI Inferred from High Throughput Genetic Interaction |
| HEP Inferred from High Throughput Expression Pattern |
Mouse Genome Database (MGD), Gene Expression Database (GXD), Mouse Models of Human Cancer database (MMHCdb) (formerly Mouse Tumor Biology (MTB)), Gene Ontology (GO) |
||
|
Citing These Resources Funding Information Warranty Disclaimer, Privacy Notice, Licensing, & Copyright Send questions and comments to User Support. |
last database update 12/30/2025 MGI 6.24 |
|
|
|
||