|
Source |
Alliance of Genome Resources |



| Category | ID | Classification term | Gene | Evidence | Inferred from | Organism | Reference |
|---|---|---|---|---|---|---|---|
| Molecular Function | GO:0042577 | lipid phosphatase activity | Plppr4 | IDA | Rat | PMID:12730698|RGD:1299556 | |
| Molecular Function | GO:0052642 | lysophosphatidic acid phosphatase activity | Plppr4 | IMP | Rat | PMID:12730698|RGD:1299556 | |
| Molecular Function | GO:0005515 | protein binding | Plppr4 | IPI | PR:Q7TME0 | Mouse | PMID:22337885 |
| Molecular Function | GO:0005515 | protein binding | Plppr4 | IPI | PR:O08795 | Mouse | PMID:22337885 |
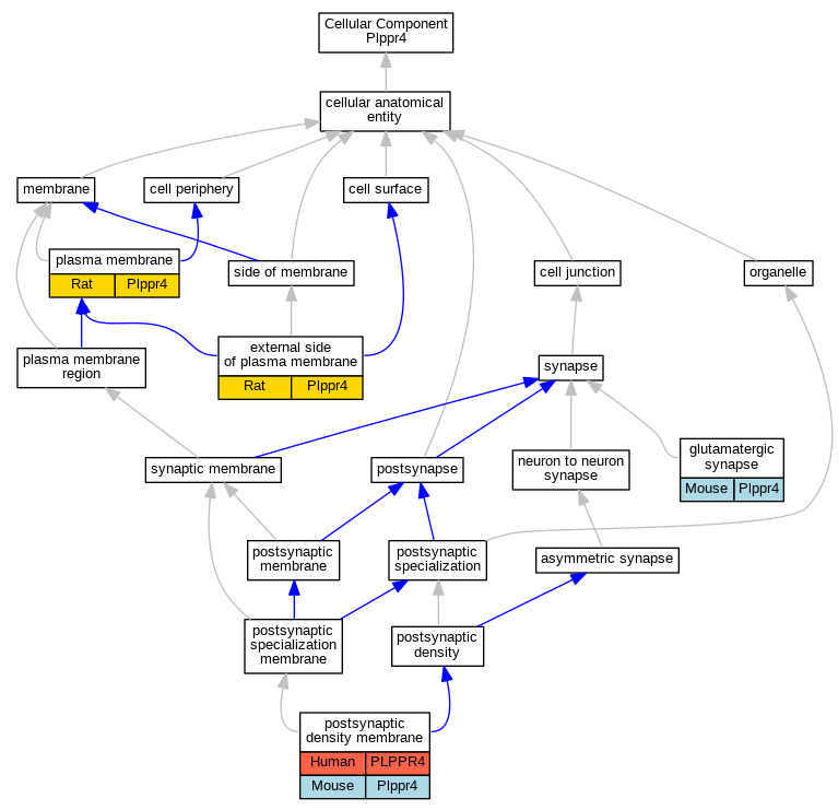
| Cellular Component | GO:0009897 | external side of plasma membrane | Plppr4 | IDA | Rat | PMID:12730698|RGD:1299556 | |
| Cellular Component | GO:0098978 | glutamatergic synapse | Plppr4 | IDA | Mouse | PMID:19766573 | |
| Cellular Component | GO:0098978 | glutamatergic synapse | Plppr4 | IEP | Mouse | PMID:19766573 | |
| Cellular Component | GO:0005886 | plasma membrane | Plppr4 | IDA | Rat | PMID:12730698|RGD:1299556 | |
| Cellular Component | GO:0098839 | postsynaptic density membrane | PLPPR4 | IDA | Human | PMID:26671989 | |
| Cellular Component | GO:0098839 | postsynaptic density membrane | Plppr4 | IEP | Mouse | PMID:19766573 | |
| Cellular Component | GO:0098839 | postsynaptic density membrane | Plppr4 | IDA | Mouse | PMID:19766573 | |
| Biological Process | GO:0007409 | axonogenesis | Plppr4 | IDA | Rat | PMID:12730698|RGD:1299556 | |
| Biological Process | GO:0007186 | G protein-coupled receptor signaling pathway | Plppr4 | IMP | Mouse | MGI:MGI:4430657|PMID:19766573 | |
| Biological Process | GO:0048839 | inner ear development | Plppr4 | IDA | Mouse | PMID:21795542 | |
| Biological Process | GO:0140354 | lipid import into cell | Plppr4 | IMP | Mouse | MGI:MGI:5752673|PMID:26671989 | |
| Biological Process | GO:0050804 | modulation of chemical synaptic transmission | Plppr4 | IMP | Mouse | MGI:MGI:5752673|PMID:26671989 | |
| Biological Process | GO:0046839 | phospholipid dephosphorylation | Plppr4 | IDA | Rat | PMID:12730698|RGD:1299556 | |
| Biological Process | GO:0051966 | regulation of synaptic transmission, glutamatergic | Plppr4 | IMP | Mouse | MGI:MGI:4430657|PMID:19766573 |
| EXP Inferred from experiment |
| IDA Inferred from direct assay |
| IEP Inferred from expression pattern |
| IGI Inferred from genetic interaction |
| IMP Inferred from mutant phenotype |
| IPI Inferred from physical interaction |
| HTP Inferred from High Throughput Experiment |
| HDA Inferred from High Throughput Direct Assay |
| HMP Inferred from High Throughput Mutant Phenotype |
| HGI Inferred from High Throughput Genetic Interaction |
| HEP Inferred from High Throughput Expression Pattern |
Mouse Genome Database (MGD), Gene Expression Database (GXD), Mouse Models of Human Cancer database (MMHCdb) (formerly Mouse Tumor Biology (MTB)), Gene Ontology (GO) |
||
|
Citing These Resources Funding Information Warranty Disclaimer, Privacy Notice, Licensing, & Copyright Send questions and comments to User Support. |
last database update 04/07/2026 MGI 6.24 |
|
|
|
||