|
Source |
Alliance of Genome Resources |



| Category | ID | Classification term | Gene | Evidence | Inferred from | Organism | Reference |
|---|---|---|---|---|---|---|---|
| Molecular Function | GO:0005515 | protein binding | PLD3 | IPI | UniProtKB:P19838 | Human | PMID:20195357 |
| Molecular Function | GO:0005515 | protein binding | PLD3 | IPI | UniProtKB:P05067 | Human | PMID:24336208 |
| Molecular Function | GO:0005515 | protein binding | PLD3 | IPI | UniProtKB:P35372-10 | Human | PMID:32296183 |
| Molecular Function | GO:0005515 | protein binding | PLD3 | IPI | UniProtKB:Q8TBE1 | Human | PMID:32296183 |
| Molecular Function | GO:0005515 | protein binding | PLD3 | IPI | UniProtKB:Q9NRQ5 | Human | PMID:32296183 |
| Molecular Function | GO:0045145 | single-stranded DNA 5'-3' DNA exonuclease activity | PLD3 | IDA | Human | PMID:30312375 | |
| Molecular Function | GO:0045145 | single-stranded DNA 5'-3' DNA exonuclease activity | Pld3 | IDA | Mouse | MGI:MGI:6377989|PMID:30111894 | |
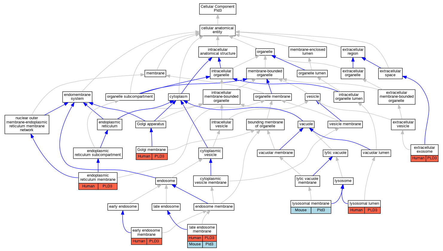
| Cellular Component | GO:0031901 | early endosome membrane | PLD3 | IDA | Human | PMID:29386126 | |
| Cellular Component | GO:0005789 | endoplasmic reticulum membrane | PLD3 | IDA | Human | PMID:15794758 | |
| Cellular Component | GO:0005789 | endoplasmic reticulum membrane | PLD3 | IDA | Human | PMID:22428023 | |
| Cellular Component | GO:0070062 | extracellular exosome | PLD3 | HDA | Human | PMID:19056867 | |
| Cellular Component | GO:0070062 | extracellular exosome | PLD3 | HDA | Human | PMID:19199708 | |
| Cellular Component | GO:0070062 | extracellular exosome | PLD3 | HDA | Human | PMID:23533145 | |
| Cellular Component | GO:0000139 | Golgi membrane | PLD3 | IDA | Human | PMID:29368044 | |
| Cellular Component | GO:0031902 | late endosome membrane | PLD3 | IDA | Human | PMID:29386126 | |
| Cellular Component | GO:0031902 | late endosome membrane | Pld3 | IDA | Mouse | MGI:MGI:6115966|PMID:28128235 | |
| Cellular Component | GO:0043202 | lysosomal lumen | PLD3 | IDA | Human | PMID:30312375 | |
| Cellular Component | GO:0005765 | lysosomal membrane | Pld3 | IDA | Mouse | MGI:MGI:6115966|PMID:28128235 | |
| Biological Process | GO:0014902 | myotube differentiation | PLD3 | IDA | Human | PMID:22428023 | |
| Biological Process | GO:1900015 | regulation of cytokine production involved in inflammatory response | Pld3 | IMP | Mouse | MGI:MGI:5308480|PMID:22102906 |
| EXP Inferred from experiment |
| IDA Inferred from direct assay |
| IEP Inferred from expression pattern |
| IGI Inferred from genetic interaction |
| IMP Inferred from mutant phenotype |
| IPI Inferred from physical interaction |
| HTP Inferred from High Throughput Experiment |
| HDA Inferred from High Throughput Direct Assay |
| HMP Inferred from High Throughput Mutant Phenotype |
| HGI Inferred from High Throughput Genetic Interaction |
| HEP Inferred from High Throughput Expression Pattern |
Mouse Genome Database (MGD), Gene Expression Database (GXD), Mouse Models of Human Cancer database (MMHCdb) (formerly Mouse Tumor Biology (MTB)), Gene Ontology (GO) |
||
|
Citing These Resources Funding Information Warranty Disclaimer, Privacy Notice, Licensing, & Copyright Send questions and comments to User Support. |
last database update 12/30/2025 MGI 6.24 |
|
|
|
||