|
Source |
Alliance of Genome Resources |



| Category | ID | Classification term | Gene | Evidence | Inferred from | Organism | Reference |
|---|---|---|---|---|---|---|---|
| Molecular Function | GO:0016308 | 1-phosphatidylinositol-4-phosphate 5-kinase activity | Pip5k1c | IDA | Mouse | MGI:MGI:6478055|PMID:22942276 | |
| Molecular Function | GO:0016308 | 1-phosphatidylinositol-4-phosphate 5-kinase activity | Pip5k1c | IDA | Mouse | PMID:9535851 | |
| Molecular Function | GO:0016308 | 1-phosphatidylinositol-4-phosphate 5-kinase activity | Pip5k1c | IDA | Mouse | PMID:14741049 | |
| Molecular Function | GO:0016308 | 1-phosphatidylinositol-4-phosphate 5-kinase activity | Pip5k1c | IMP | MGI:MGI:3054978 | Mouse | PMID:20622009 |
| Molecular Function | GO:0016308 | 1-phosphatidylinositol-4-phosphate 5-kinase activity | Pip5k1c | IDA | Mouse | PMID:20622009 | |
| Molecular Function | GO:0005515 | protein binding | PIP5K1C | IPI | UniProtKB:Q86VI4 | Human | PMID:25588945 |
| Molecular Function | GO:0005515 | protein binding | PIP5K1C | IPI | UniProtKB:Q9Y490 | Human | PMID:35044719 |
| Molecular Function | GO:0005515 | protein binding | Pip5k1c | IPI | UniProtKB:Q9DBG3-1|UniProtKB:Q9DBG3-2 | Mouse | MGI:MGI:3703857|PMID:17290217 |
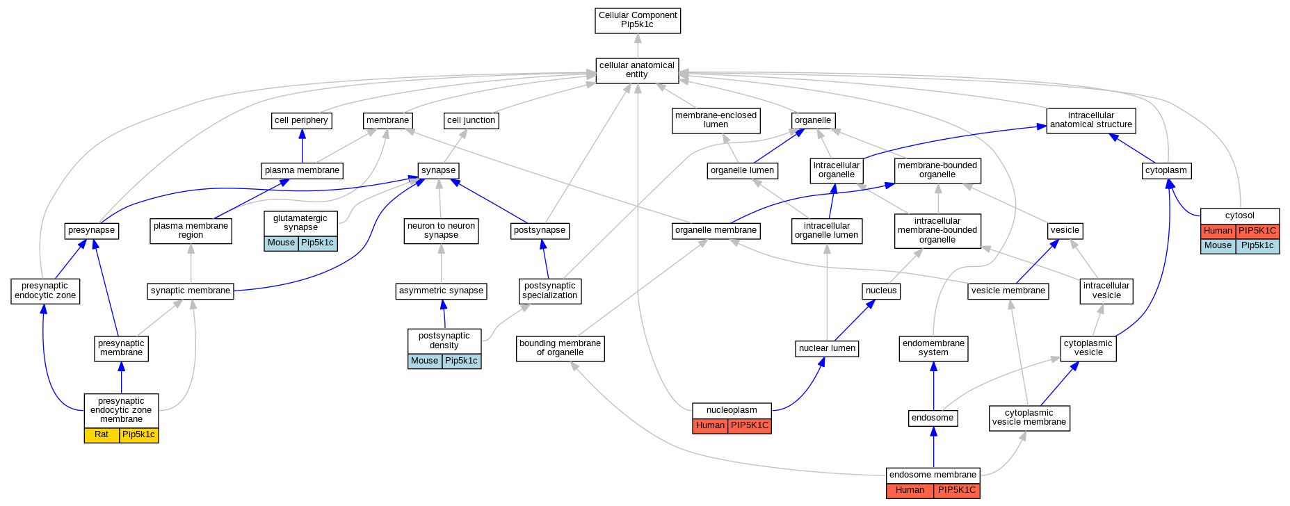
| Cellular Component | GO:0005829 | cytosol | PIP5K1C | IDA | Human | GO_REF:0000052 | |
| Cellular Component | GO:0005829 | cytosol | Pip5k1c | IDA | Mouse | PMID:20622009 | |
| Cellular Component | GO:0010008 | endosome membrane | PIP5K1C | IDA | Human | PMID:25588945 | |
| Cellular Component | GO:0098978 | glutamatergic synapse | Pip5k1c | IEP | Mouse | PMID:22243752 | |
| Cellular Component | GO:0098978 | glutamatergic synapse | Pip5k1c | IDA | Mouse | PMID:22243752 | |
| Cellular Component | GO:0098978 | glutamatergic synapse | Pip5k1c | IMP | Mouse | PMID:22243752 | |
| Cellular Component | GO:0005654 | nucleoplasm | PIP5K1C | IDA | Human | GO_REF:0000052 | |
| Cellular Component | GO:0014069 | postsynaptic density | Pip5k1c | IDA | Mouse | PMID:22243752 | |
| Cellular Component | GO:0014069 | postsynaptic density | Pip5k1c | IMP | Mouse | PMID:22243752 | |
| Cellular Component | GO:0014069 | postsynaptic density | Pip5k1c | IEP | Mouse | PMID:22243752 | |
| Cellular Component | GO:0098835 | presynaptic endocytic zone membrane | Pip5k1c | IDA | Rat | PMID:11604140|RGD:13702138 | |
| Biological Process | GO:0007409 | axonogenesis | Pip5k1c | IDA | Mouse | PMID:14741049 | |
| Biological Process | GO:0006661 | phosphatidylinositol biosynthetic process | Pip5k1c | IDA | Mouse | PMID:20622009 | |
| Biological Process | GO:0006661 | phosphatidylinositol biosynthetic process | Pip5k1c | IMP | MGI:MGI:3054978 | Mouse | PMID:20622009 |
| Biological Process | GO:0046488 | phosphatidylinositol metabolic process | Pip5k1c | IDA | Mouse | PMID:14741049 | |
| Biological Process | GO:0046488 | phosphatidylinositol metabolic process | Pip5k1c | IDA | Mouse | PMID:9535851 | |
| Biological Process | GO:0070527 | platelet aggregation | Pip5k1c | IMP | MGI:MGI:2385922,MGI:MGI:5496877 | Mouse | PMID:23372168 |
| Biological Process | GO:0099149 | regulation of postsynaptic neurotransmitter receptor internalization | Pip5k1c | IEP | Mouse | PMID:22243752 | |
| Biological Process | GO:0099149 | regulation of postsynaptic neurotransmitter receptor internalization | Pip5k1c | IDA | Mouse | PMID:22243752 | |
| Biological Process | GO:0099149 | regulation of postsynaptic neurotransmitter receptor internalization | Pip5k1c | IMP | Mouse | PMID:22243752 | |
| Biological Process | GO:1900242 | regulation of synaptic vesicle endocytosis | Pip5k1c | IMP | Mouse | PMID:15386003 | |
| Biological Process | GO:1900242 | regulation of synaptic vesicle endocytosis | Pip5k1c | IDA | Mouse | PMID:15386003 |
| EXP Inferred from experiment |
| IDA Inferred from direct assay |
| IEP Inferred from expression pattern |
| IGI Inferred from genetic interaction |
| IMP Inferred from mutant phenotype |
| IPI Inferred from physical interaction |
| HTP Inferred from High Throughput Experiment |
| HDA Inferred from High Throughput Direct Assay |
| HMP Inferred from High Throughput Mutant Phenotype |
| HGI Inferred from High Throughput Genetic Interaction |
| HEP Inferred from High Throughput Expression Pattern |
Mouse Genome Database (MGD), Gene Expression Database (GXD), Mouse Models of Human Cancer database (MMHCdb) (formerly Mouse Tumor Biology (MTB)), Gene Ontology (GO) |
||
|
Citing These Resources Funding Information Warranty Disclaimer, Privacy Notice, Licensing, & Copyright Send questions and comments to User Support. |
last database update 12/30/2025 MGI 6.24 |
|
|
|
||