|
Source |
Alliance of Genome Resources |



| Category | ID | Classification term | Gene | Evidence | Inferred from | Organism | Reference |
|---|---|---|---|---|---|---|---|
| Molecular Function | GO:0016303 | 1-phosphatidylinositol-3-kinase activity | PIK3C2A | IDA | Human | PMID:10766823 | |
| Molecular Function | GO:0016303 | 1-phosphatidylinositol-3-kinase activity | PIK3C2A | IDA | Human | PMID:10805725 | |
| Molecular Function | GO:0016303 | 1-phosphatidylinositol-3-kinase activity | PIK3C2A | IDA | Human | PMID:11239472 | |
| Molecular Function | GO:0016303 | 1-phosphatidylinositol-3-kinase activity | PIK3C2A | IDA | Human | PMID:9337861 | |
| Molecular Function | GO:0016303 | 1-phosphatidylinositol-3-kinase activity | Pik3c2a | IDA | Mouse | MGI:MGI:6467676|PMID:10329640 | |
| Molecular Function | GO:0016303 | 1-phosphatidylinositol-3-kinase activity | Pik3c2a | IDA | Mouse | PMID:8663140 | |
| Molecular Function | GO:0035005 | 1-phosphatidylinositol-4-phosphate 3-kinase activity | PIK3C2A | IDA | Human | PMID:10805725 | |
| Molecular Function | GO:0035005 | 1-phosphatidylinositol-4-phosphate 3-kinase activity | PIK3C2A | IDA | Human | PMID:11239472 | |
| Molecular Function | GO:0035005 | 1-phosphatidylinositol-4-phosphate 3-kinase activity | PIK3C2A | IDA | Human | PMID:9337861 | |
| Molecular Function | GO:0030276 | clathrin binding | PIK3C2A | IDA | Human | PMID:11239472 | |
| Molecular Function | GO:0046934 | phosphatidylinositol-4,5-bisphosphate 3-kinase activity | PIK3C2A | IDA | Human | PMID:11239472 | |
| Molecular Function | GO:0046934 | phosphatidylinositol-4,5-bisphosphate 3-kinase activity | PIK3C2A | IDA | Human | PMID:9337861 | |
| Cellular Component | GO:0030136 | clathrin-coated vesicle | PIK3C2A | IDA | Human | PMID:10766823 | |
| Cellular Component | GO:0030136 | clathrin-coated vesicle | PIK3C2A | IDA | Human | PMID:11239472 | |
| Cellular Component | GO:0005737 | cytoplasm | PIK3C2A | IDA | Human | PMID:21081650 | |
| Cellular Component | GO:0005829 | cytosol | PIK3C2A | IDA | Human | GO_REF:0000052 | |
| Cellular Component | GO:0070062 | extracellular exosome | PIK3C2A | HDA | Human | PMID:19056867 | |
| Cellular Component | GO:0043231 | intracellular membrane-bounded organelle | PIK3C2A | IDA | Human | GO_REF:0000052 | |
| Cellular Component | GO:0016020 | membrane | PIK3C2A | HDA | Human | PMID:19946888 | |
| Cellular Component | GO:0005654 | nucleoplasm | PIK3C2A | IDA | Human | GO_REF:0000052 | |
| Cellular Component | GO:0005886 | plasma membrane | PIK3C2A | IDA | Human | PMID:10766823 | |
| Cellular Component | GO:0005886 | plasma membrane | PIK3C2A | IDA | Human | PMID:11239472 | |
| Cellular Component | GO:0005886 | plasma membrane | PIK3C2A | IDA | Human | PMID:21081650 | |
| Cellular Component | GO:0005802 | trans-Golgi network | PIK3C2A | IDA | Human | PMID:10766823 | |
| Cellular Component | GO:0005802 | trans-Golgi network | PIK3C2A | IDA | Human | PMID:11239472 | |
| Cellular Component | GO:0031982 | vesicle | PIK3C2A | IDA | Human | PMID:21081650 | |
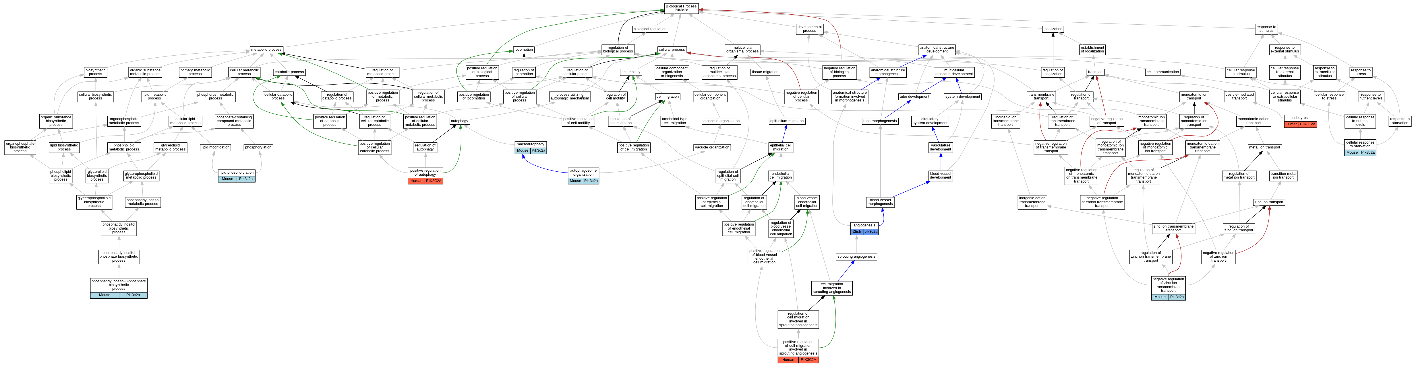
| Biological Process | GO:0001525 | angiogenesis | pik3c2a | IMP | ZFIN:ZDB-MRPHLNO-141209-5 | Zfish | PMID:25171174 |
| Biological Process | GO:1905037 | autophagosome organization | Pik3c2a | IGI | MGI:MGI:2685045 | Mouse | PMID:24098492 |
| Biological Process | GO:0009267 | cellular response to starvation | Pik3c2a | IGI | MGI:MGI:2685045 | Mouse | PMID:24098492 |
| Biological Process | GO:0006897 | endocytosis | PIK3C2A | IMP | Human | PMID:21081650 | |
| Biological Process | GO:0046834 | lipid phosphorylation | Pik3c2a | IDA | Mouse | MGI:MGI:80875|PMID:8663140 | |
| Biological Process | GO:0016236 | macroautophagy | Pik3c2a | IGI | MGI:MGI:2685054 | Mouse | PMID:24098492 |
| Biological Process | GO:0071583 | negative regulation of zinc ion transmembrane transport | Pik3c2a | IMP | Mouse | PMID:23823722 | |
| Biological Process | GO:0036092 | phosphatidylinositol-3-phosphate biosynthetic process | Pik3c2a | IDA | Mouse | MGI:MGI:80875|PMID:8663140 | |
| Biological Process | GO:0036092 | phosphatidylinositol-3-phosphate biosynthetic process | Pik3c2a | IGI | MGI:MGI:2685045 | Mouse | PMID:24098492 |
| Biological Process | GO:0010508 | positive regulation of autophagy | PIK3C2A | IMP | Human | PMID:28910396 | |
| Biological Process | GO:0090050 | positive regulation of cell migration involved in sprouting angiogenesis | PIK3C2A | IMP | Human | PMID:26175229 |
| EXP Inferred from experiment |
| IDA Inferred from direct assay |
| IEP Inferred from expression pattern |
| IGI Inferred from genetic interaction |
| IMP Inferred from mutant phenotype |
| IPI Inferred from physical interaction |
| HTP Inferred from High Throughput Experiment |
| HDA Inferred from High Throughput Direct Assay |
| HMP Inferred from High Throughput Mutant Phenotype |
| HGI Inferred from High Throughput Genetic Interaction |
| HEP Inferred from High Throughput Expression Pattern |
Mouse Genome Database (MGD), Gene Expression Database (GXD), Mouse Models of Human Cancer database (MMHCdb) (formerly Mouse Tumor Biology (MTB)), Gene Ontology (GO) |
||
|
Citing These Resources Funding Information Warranty Disclaimer, Privacy Notice, Licensing, & Copyright Send questions and comments to User Support. |
last database update 09/30/2025 MGI 6.24 |
|
|
|
||