|
Source |
Alliance of Genome Resources |



| Category | ID | Classification term | Gene | Evidence | Inferred from | Organism | Reference |
|---|---|---|---|---|---|---|---|
| Molecular Function | GO:0020037 | heme binding | PGRMC1 | IDA | Human | PMID:26988023 | |
| Molecular Function | GO:0020037 | heme binding | PGRMC1 | IDA | Human | PMID:27599036 | |
| Molecular Function | GO:0020037 | heme binding | Pgrmc1 | IDA | Mouse | MGI:MGI:6393146|PMID:31748741 | |
| Molecular Function | GO:0005515 | protein binding | PGRMC1 | IPI | UniProtKB:P00181 | Human | PMID:21081644 |
| Molecular Function | GO:0005515 | protein binding | PGRMC1 | IPI | UniProtKB:P16435 | Human | PMID:21081644 |
| Molecular Function | GO:0005515 | protein binding | PGRMC1 | IPI | UniProtKB:P00533|UniProtKB:P05177|UniProtKB:P08684 | Human | PMID:26988023 |
| Molecular Function | GO:0005515 | protein binding | PGRMC1 | IPI | UniProtKB:P22830 | Human | PMID:27599036 |
| Molecular Function | GO:0005515 | protein binding | PGRMC1 | IPI | UniProtKB:O15173 | Human | PMID:32296183 |
| Molecular Function | GO:0005515 | protein binding | PGRMC1 | IPI | UniProtKB:O43681 | Human | PMID:32296183 |
| Molecular Function | GO:0005515 | protein binding | PGRMC1 | IPI | UniProtKB:O76071 | Human | PMID:32296183 |
| Molecular Function | GO:0005515 | protein binding | PGRMC1 | IPI | UniProtKB:P34910-2 | Human | PMID:32296183 |
| Molecular Function | GO:0005515 | protein binding | PGRMC1 | IPI | UniProtKB:P49069 | Human | PMID:32296183 |
| Molecular Function | GO:0005515 | protein binding | PGRMC1 | IPI | UniProtKB:Q13323 | Human | PMID:32296183 |
| Molecular Function | GO:0005515 | protein binding | PGRMC1 | IPI | UniProtKB:Q8N6L0 | Human | PMID:32296183 |
| Molecular Function | GO:0005515 | protein binding | PGRMC1 | IPI | UniProtKB:Q8NBJ4 | Human | PMID:32296183 |
| Molecular Function | GO:0005515 | protein binding | PGRMC1 | IPI | UniProtKB:Q8NES8 | Human | PMID:32296183 |
| Molecular Function | GO:0005515 | protein binding | PGRMC1 | IPI | UniProtKB:Q96EQ0 | Human | PMID:32296183 |
| Molecular Function | GO:0005515 | protein binding | PGRMC1 | IPI | UniProtKB:Q9H6E4 | Human | PMID:32296183 |
| Molecular Function | GO:0005515 | protein binding | PGRMC1 | IPI | UniProtKB:Q9NQZ8 | Human | PMID:32296183 |
| Molecular Function | GO:0005515 | protein binding | PGRMC1 | IPI | UniProtKB:Q9UJ90 | Human | PMID:32296183 |
| Molecular Function | GO:0005515 | protein binding | Pgrmc1 | IPI | UniProtKB:Q80UU9 | Mouse | MGI:MGI:6393146|PMID:31748741 |
| Molecular Function | GO:0042803 | protein homodimerization activity | PGRMC1 | IDA | Human | PMID:26988023 | |
| Cellular Component | GO:0044297 | cell body | Pgrmc1 | IDA | Rat | PMID:25390692|RGD:12859076 | |
| Cellular Component | GO:0016020 | membrane | PGRMC1 | HDA | Human | PMID:19946888 | |
| Cellular Component | GO:0005741 | mitochondrial outer membrane | Pgrmc1 | IDA | Mouse | MGI:MGI:5810216|PMID:27599036 | |
| Cellular Component | GO:0043005 | neuron projection | Pgrmc1 | IDA | Rat | PMID:25390692|RGD:12859076 | |
| Cellular Component | GO:0043025 | neuronal cell body | Pgrmc1 | IDA | Rat | PMID:25390692|RGD:12859076 | |
| Cellular Component | GO:0045202 | synapse | Pgrmc1 | IDA | Rat | PMID:25390692|RGD:12859076 | |
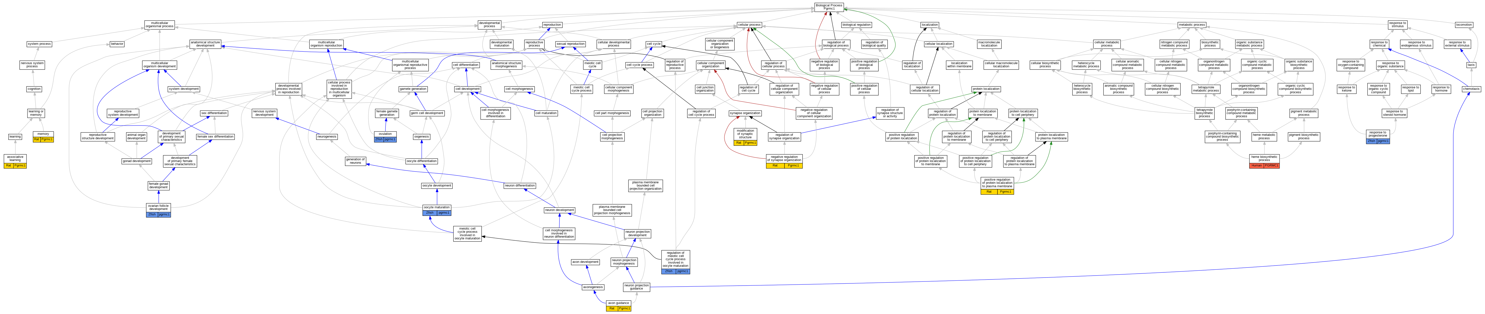
| Biological Process | GO:0008306 | associative learning | Pgrmc1 | IGI | ComplexPortal:CPX-1134 | Rat | PMID:25390368|RGD:12910997 |
| Biological Process | GO:0007411 | axon guidance | Pgrmc1 | IEP | Rat | PMID:10656251|RGD:727289 | |
| Biological Process | GO:0006783 | heme biosynthetic process | PGRMC1 | IDA | Human | PMID:27599036 | |
| Biological Process | GO:0007613 | memory | Pgrmc1 | IGI | ComplexPortal:CPX-1134 | Rat | PMID:25390368|RGD:12910997 |
| Biological Process | GO:0099563 | modification of synaptic structure | Pgrmc1 | IGI | ComplexPortal:CPX-1134 | Rat | PMID:25390368|RGD:12910997 |
| Biological Process | GO:1905809 | negative regulation of synapse organization | Pgrmc1 | IGI | ComplexPortal:CPX-1134 | Rat | PMID:25390368|RGD:12910997 |
| Biological Process | GO:0001556 | oocyte maturation | pgrmc1 | IMP | ZFIN:ZDB-GENO-201001-4 | Zfish | PMID:31536721 |
| Biological Process | GO:0001556 | oocyte maturation | pgrmc1 | IMP | ZFIN:ZDB-GENO-190214-5 | Zfish | PMID:30319543 |
| Biological Process | GO:0001541 | ovarian follicle development | pgrmc1 | IMP | ZFIN:ZDB-GENO-190214-5 | Zfish | PMID:30319543 |
| Biological Process | GO:0030728 | ovulation | pgrmc1 | IMP | ZFIN:ZDB-GENO-201001-4 | Zfish | PMID:31536721 |
| Biological Process | GO:1903078 | positive regulation of protein localization to plasma membrane | Pgrmc1 | IMP | Rat | PMID:25390692|RGD:12859076 | |
| Biological Process | GO:1903538 | regulation of meiotic cell cycle process involved in oocyte maturation | pgrmc1 | IDA | Zfish | PMID:25720537 | |
| Biological Process | GO:0032570 | response to progesterone | pgrmc1 | IMP | ZFIN:ZDB-GENO-190214-5 | Zfish | PMID:30319543 |
| EXP Inferred from experiment |
| IDA Inferred from direct assay |
| IEP Inferred from expression pattern |
| IGI Inferred from genetic interaction |
| IMP Inferred from mutant phenotype |
| IPI Inferred from physical interaction |
| HTP Inferred from High Throughput Experiment |
| HDA Inferred from High Throughput Direct Assay |
| HMP Inferred from High Throughput Mutant Phenotype |
| HGI Inferred from High Throughput Genetic Interaction |
| HEP Inferred from High Throughput Expression Pattern |
Mouse Genome Database (MGD), Gene Expression Database (GXD), Mouse Models of Human Cancer database (MMHCdb) (formerly Mouse Tumor Biology (MTB)), Gene Ontology (GO) |
||
|
Citing These Resources Funding Information Warranty Disclaimer, Privacy Notice, Licensing, & Copyright Send questions and comments to User Support. |
last database update 12/30/2025 MGI 6.24 |
|
|
|
||