|
Source |
Alliance of Genome Resources |



| Category | ID | Classification term | Gene | Evidence | Inferred from | Organism | Reference |
|---|---|---|---|---|---|---|---|
| Molecular Function | GO:0003779 | actin binding | Pdlim5 | IDA | Rat | PMID:10833443|RGD:8554583 | |
| Molecular Function | GO:0042805 | actinin binding | Pdlim5 | IDA | Rat | PMID:10833443|RGD:8554583 | |
| Molecular Function | GO:0098641 | cadherin binding involved in cell-cell adhesion | PDLIM5 | HDA | Human | PMID:25468996 | |
| Molecular Function | GO:0005515 | protein binding | PDLIM5 | IPI | UniProtKB:Q02363 | Human | PMID:16549780 |
| Molecular Function | GO:0005515 | protein binding | PDLIM5 | IPI | UniProtKB:P38432 | Human | PMID:25416956 |
| Molecular Function | GO:0005515 | protein binding | PDLIM5 | IPI | UniProtKB:P60409 | Human | PMID:25416956 |
| Molecular Function | GO:0005515 | protein binding | PDLIM5 | IPI | UniProtKB:Q15942 | Human | PMID:25416956 |
| Molecular Function | GO:0005515 | protein binding | PDLIM5 | IPI | UniProtKB:Q6A162 | Human | PMID:25416956 |
| Molecular Function | GO:0005515 | protein binding | PDLIM5 | IPI | UniProtKB:Q96JN2-2 | Human | PMID:25416956 |
| Molecular Function | GO:0005515 | protein binding | PDLIM5 | IPI | UniProtKB:P38432 | Human | PMID:31515488 |
| Molecular Function | GO:0005515 | protein binding | PDLIM5 | IPI | UniProtKB:P14136 | Human | PMID:32814053 |
| Molecular Function | GO:0005515 | protein binding | PDLIM5 | IPI | UniProtKB:P42858 | Human | PMID:32814053 |
| Molecular Function | GO:0005515 | protein binding | PDLIM5 | IPI | UniProtKB:P54253 | Human | PMID:32814053 |
| Molecular Function | GO:0005515 | protein binding | PDLIM5 | IPI | UniProtKB:Q8WXH2 | Human | PMID:32814053 |
| Molecular Function | GO:0005515 | protein binding | Pdlim5 | IPI | UniProtKB:Q99LJ3 | Mouse | PMID:10833443 |
| Molecular Function | GO:0005515 | protein binding | Pdlim5 | IPI | UniProtKB:O35412 | Rat | PMID:19900557|RGD:8554803 |
| Molecular Function | GO:0005515 | protein binding | Pdlim5 | IPI | RGD:3396 | Rat | PMID:8940095|RGD:632670 |
| Molecular Function | GO:0005515 | protein binding | Pdlim5 | IPI | UniProtKB:P68403-1 | Rat | PMID:8940095|RGD:632670 |
| Molecular Function | GO:0005080 | protein kinase C binding | Pdlim5 | IDA | Rat | PMID:8940095|RGD:632670 | |
| Cellular Component | GO:0015629 | actin cytoskeleton | PDLIM5 | IDA | Human | GO_REF:0000054 | |
| Cellular Component | GO:0005912 | adherens junction | PDLIM5 | HDA | Human | PMID:25468996 | |
| Cellular Component | GO:0005829 | cytosol | Pdlim5 | IDA | Rat | PMID:19900557|RGD:8554803 | |
| Cellular Component | GO:0005829 | cytosol | Pdlim5 | IDA | Rat | PMID:8940095|RGD:632670 | |
| Cellular Component | GO:0016020 | membrane | Pdlim5 | IDA | Rat | PMID:8940095|RGD:632670 | |
| Cellular Component | GO:0014069 | postsynaptic density | Pdlim5 | IDA | Rat | PMID:19900557|RGD:8554803 | |
| Cellular Component | GO:0030018 | Z disc | Pdlim5 | IDA | Mouse | PMID:10833443 | |
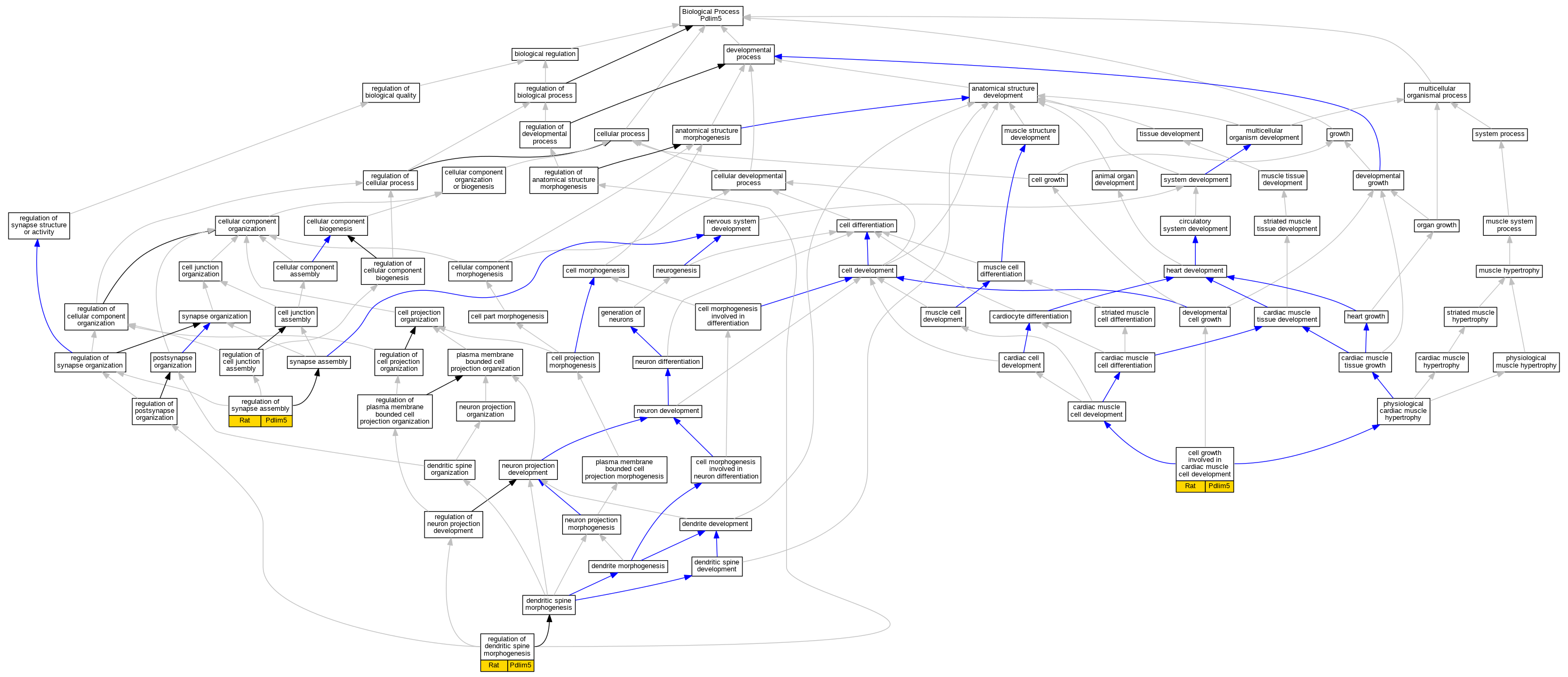
| Biological Process | GO:0061049 | cell growth involved in cardiac muscle cell development | Pdlim5 | IGI | RNAcentral:URS000015930E_10116 | Rat | PMID:24743145|RGD:10054083 |
| Biological Process | GO:0061001 | regulation of dendritic spine morphogenesis | Pdlim5 | IDA | Rat | PMID:19900557|RGD:8554803 | |
| Biological Process | GO:0051963 | regulation of synapse assembly | Pdlim5 | IDA | Rat | PMID:19900557|RGD:8554803 |
| EXP Inferred from experiment |
| IDA Inferred from direct assay |
| IEP Inferred from expression pattern |
| IGI Inferred from genetic interaction |
| IMP Inferred from mutant phenotype |
| IPI Inferred from physical interaction |
| HTP Inferred from High Throughput Experiment |
| HDA Inferred from High Throughput Direct Assay |
| HMP Inferred from High Throughput Mutant Phenotype |
| HGI Inferred from High Throughput Genetic Interaction |
| HEP Inferred from High Throughput Expression Pattern |
Mouse Genome Database (MGD), Gene Expression Database (GXD), Mouse Models of Human Cancer database (MMHCdb) (formerly Mouse Tumor Biology (MTB)), Gene Ontology (GO) |
||
|
Citing These Resources Funding Information Warranty Disclaimer, Privacy Notice, Licensing, & Copyright Send questions and comments to User Support. |
last database update 12/30/2025 MGI 6.24 |
|
|
|
||