|
Source |
Alliance of Genome Resources |



| Category | ID | Classification term | Gene | Evidence | Inferred from | Organism | Reference |
|---|---|---|---|---|---|---|---|
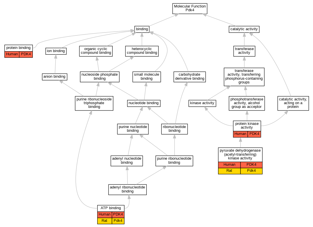
| Molecular Function | GO:0005524 | ATP binding | PDK4 | IDA | Human | PMID:18658136 | |
| Molecular Function | GO:0005524 | ATP binding | Pdk4 | IMP | Rat | PMID:10698691|RGD:1582377 | |
| Molecular Function | GO:0005524 | ATP binding | Pdk4 | IDA | Rat | PMID:15312755|RGD:1582376 | |
| Molecular Function | GO:0005524 | ATP binding | Pdk4 | IDA | Rat | PMID:9405293|RGD:68199 | |
| Molecular Function | GO:0005515 | protein binding | PDK4 | IPI | UniProtKB:Q9H8W4 | Human | PMID:32296183 |
| Molecular Function | GO:0004672 | protein kinase activity | PDK4 | IDA | Human | PMID:18658136 | |
| Molecular Function | GO:0004740 | pyruvate dehydrogenase (acetyl-transferring) kinase activity | PDK4 | EXP | Human | PMID:11485553 | |
| Molecular Function | GO:0004740 | pyruvate dehydrogenase (acetyl-transferring) kinase activity | Pdk4 | IMP | Rat | PMID:10698691|RGD:1582377 | |
| Molecular Function | GO:0004740 | pyruvate dehydrogenase (acetyl-transferring) kinase activity | Pdk4 | IDA | Rat | PMID:11486000|RGD:8553418 | |
| Molecular Function | GO:0004740 | pyruvate dehydrogenase (acetyl-transferring) kinase activity | Pdk4 | IDA | Rat | PMID:12435272|RGD:729541 | |
| Molecular Function | GO:0004740 | pyruvate dehydrogenase (acetyl-transferring) kinase activity | Pdk4 | IDA | Rat | PMID:15312755|RGD:1582376 | |
| Molecular Function | GO:0004740 | pyruvate dehydrogenase (acetyl-transferring) kinase activity | Pdk4 | IDA | Rat | PMID:9405293|RGD:68199 | |
| Cellular Component | GO:0005743 | mitochondrial inner membrane | Pdk4 | HDA | Mouse | PMID:12865426 | |
| Cellular Component | GO:0005739 | mitochondrion | Pdk4 | HDA | Mouse | PMID:14651853 | |
| Cellular Component | GO:0005739 | mitochondrion | Pdk4 | HDA | Mouse | PMID:18614015 | |
| Cellular Component | GO:0005739 | mitochondrion | Pdk4 | IDA | Rat | PMID:10698691|RGD:1582377 | |
| Biological Process | GO:0071398 | cellular response to fatty acid | PDK4 | IMP | Human | PMID:20715114 | |
| Biological Process | GO:0009267 | cellular response to starvation | PDK4 | IDA | Human | PMID:14966024 | |
| Biological Process | GO:0042593 | glucose homeostasis | Pdk4 | IMP | Mouse | MGI:MGI:3692363|PMID:16606348 | |
| Biological Process | GO:0008286 | insulin receptor signaling pathway | PDK4 | IMP | Human | PMID:21852536 | |
| Biological Process | GO:0008286 | insulin receptor signaling pathway | Pdk4 | IMP | Mouse | MGI:MGI:4420379|PMID:19627255 | |
| Biological Process | GO:2000811 | negative regulation of anoikis | PDK4 | IMP | Human | PMID:21852536 | |
| Biological Process | GO:0006468 | protein phosphorylation | Pdk4 | IMP | Rat | PMID:10698691|RGD:1582377 | |
| Biological Process | GO:0006468 | protein phosphorylation | Pdk4 | IDA | Rat | PMID:15312755|RGD:1582376 | |
| Biological Process | GO:0006468 | protein phosphorylation | Pdk4 | IDA | Rat | PMID:9405293|RGD:68199 | |
| Biological Process | GO:0072593 | reactive oxygen species metabolic process | PDK4 | IMP | Human | PMID:21852536 | |
| Biological Process | GO:0010510 | regulation of acetyl-CoA biosynthetic process from pyruvate | PDK4 | IMP | Human | PMID:21852536 | |
| Biological Process | GO:0010510 | regulation of acetyl-CoA biosynthetic process from pyruvate | Pdk4 | IMP | Mouse | MGI:MGI:3692363|PMID:16606348 | |
| Biological Process | GO:0045124 | regulation of bone resorption | Pdk4 | IMP | Mouse | MGI:MGI:5303050|PMID:21803180 | |
| Biological Process | GO:0010565 | regulation of cellular ketone metabolic process | Pdk4 | IMP | Mouse | MGI:MGI:3692363|PMID:16606348 | |
| Biological Process | GO:0042304 | regulation of fatty acid biosynthetic process | PDK4 | IMP | Human | PMID:21852536 | |
| Biological Process | GO:0042304 | regulation of fatty acid biosynthetic process | Pdk4 | IMP | Mouse | MGI:MGI:4420379|PMID:19627255 | |
| Biological Process | GO:0046320 | regulation of fatty acid oxidation | Pdk4 | IMP | Mouse | MGI:MGI:3692363|PMID:16606348 | |
| Biological Process | GO:0010906 | regulation of glucose metabolic process | PDK4 | IMP | Human | PMID:21852536 | |
| Biological Process | GO:0010906 | regulation of glucose metabolic process | Pdk4 | IMP | Mouse | MGI:MGI:3692363|PMID:16606348 | |
| Biological Process | GO:0006885 | regulation of pH | Pdk4 | IMP | Mouse | MGI:MGI:5428826|PMID:22360721 | |
| Biological Process | GO:0042594 | response to starvation | Pdk4 | IMP | Mouse | MGI:MGI:3692363|PMID:16606348 |
| EXP Inferred from experiment |
| IDA Inferred from direct assay |
| IEP Inferred from expression pattern |
| IGI Inferred from genetic interaction |
| IMP Inferred from mutant phenotype |
| IPI Inferred from physical interaction |
| HTP Inferred from High Throughput Experiment |
| HDA Inferred from High Throughput Direct Assay |
| HMP Inferred from High Throughput Mutant Phenotype |
| HGI Inferred from High Throughput Genetic Interaction |
| HEP Inferred from High Throughput Expression Pattern |
Mouse Genome Database (MGD), Gene Expression Database (GXD), Mouse Models of Human Cancer database (MMHCdb) (formerly Mouse Tumor Biology (MTB)), Gene Ontology (GO) |
||
|
Citing These Resources Funding Information Warranty Disclaimer, Privacy Notice, Licensing, & Copyright Send questions and comments to User Support. |
last database update 12/30/2025 MGI 6.24 |
|
|
|
||