|
Source |
Alliance of Genome Resources |



| Category | ID | Classification term | Gene | Evidence | Inferred from | Organism | Reference |
|---|---|---|---|---|---|---|---|
| Molecular Function | GO:0003700 | DNA-binding transcription factor activity | olig1 | IDA | Zfish | PMID:18160645 | |
| Molecular Function | GO:0005515 | protein binding | OLIG1 | IPI | UniProtKB:Q15796 | Human | PMID:18923419 |
| Molecular Function | GO:0005515 | protein binding | OLIG1 | IPI | UniProtKB:O14796 | Human | PMID:25814554 |
| Molecular Function | GO:0005515 | protein binding | OLIG1 | IPI | UniProtKB:P07947 | Human | PMID:25814554 |
| Molecular Function | GO:0005515 | protein binding | OLIG1 | IPI | UniProtKB:P08631-2 | Human | PMID:25814554 |
| Molecular Function | GO:0005515 | protein binding | OLIG1 | IPI | UniProtKB:Q14451 | Human | PMID:25814554 |
| Molecular Function | GO:0005515 | protein binding | OLIG1 | IPI | UniProtKB:Q92569 | Human | PMID:25814554 |
| Molecular Function | GO:0005515 | protein binding | Olig1 | IPI | UniProtKB:P41136|UniProtKB:P41139 | Mouse | MGI:MGI:3706482|PMID:15280210 |
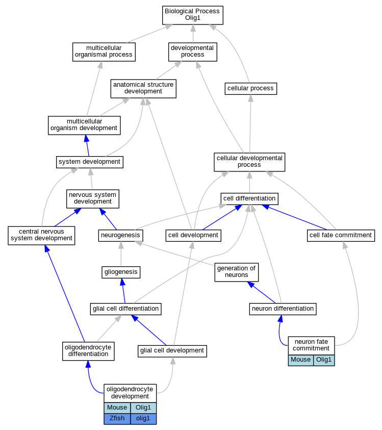
| Biological Process | GO:0048663 | neuron fate commitment | Olig1 | IMP | MGI:MGI:2179311 | Mouse | PMID:11955448 |
| Biological Process | GO:0014003 | oligodendrocyte development | Olig1 | IMP | Mouse | MGI:MGI:5632010|PMID:25762682 | |
| Biological Process | GO:0014003 | oligodendrocyte development | olig1 | IGI | ZFIN:ZDB-MRPHLNO-050204-2,ZFIN:ZDB-MRPHLNO-100729-1 | Zfish | PMID:19253391 |
| EXP Inferred from experiment |
| IDA Inferred from direct assay |
| IEP Inferred from expression pattern |
| IGI Inferred from genetic interaction |
| IMP Inferred from mutant phenotype |
| IPI Inferred from physical interaction |
| HTP Inferred from High Throughput Experiment |
| HDA Inferred from High Throughput Direct Assay |
| HMP Inferred from High Throughput Mutant Phenotype |
| HGI Inferred from High Throughput Genetic Interaction |
| HEP Inferred from High Throughput Expression Pattern |
Mouse Genome Database (MGD), Gene Expression Database (GXD), Mouse Models of Human Cancer database (MMHCdb) (formerly Mouse Tumor Biology (MTB)), Gene Ontology (GO) |
||
|
Citing These Resources Funding Information Warranty Disclaimer, Privacy Notice, Licensing, & Copyright Send questions and comments to User Support. |
last database update 05/05/2026 MGI 6.24 |
|
|
|
||