|
Source |
Alliance of Genome Resources |



| Category | ID | Classification term | Gene | Evidence | Inferred from | Organism | Reference |
|---|---|---|---|---|---|---|---|
| Cellular Component | GO:0005730 | nucleolus | NLE1 | IDA | Human | GO_REF:0000052 | |
| Cellular Component | GO:0005730 | nucleolus | Nle1 | IDA | Mouse | PMID:24081661 | |
| Cellular Component | GO:0005654 | nucleoplasm | NLE1 | IDA | Human | GO_REF:0000052 | |
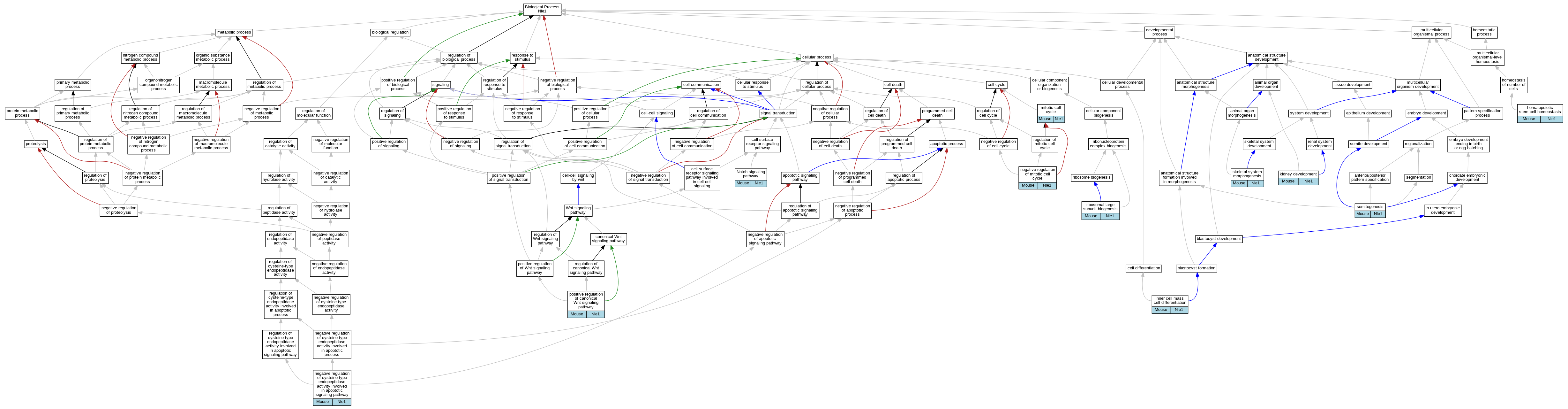
| Biological Process | GO:0061484 | hematopoietic stem cell homeostasis | Nle1 | IMP | MGI:MGI:3624778 | Mouse | PMID:24062412 |
| Biological Process | GO:0001826 | inner cell mass cell differentiation | Nle1 | IMP | MGI:MGI:3624778 | Mouse | PMID:16611995 |
| Biological Process | GO:0001822 | kidney development | Nle1 | IMP | MGI:MGI:2176174,MGI:MGI:5553357 | Mouse | PMID:24875805 |
| Biological Process | GO:0000278 | mitotic cell cycle | Nle1 | IMP | MGI:MGI:3624778 | Mouse | PMID:24062412 |
| Biological Process | GO:2001268 | negative regulation of cysteine-type endopeptidase activity involved in apoptotic signaling pathway | Nle1 | IMP | MGI:MGI:2671871 | Mouse | PMID:23231322 |
| Biological Process | GO:2001268 | negative regulation of cysteine-type endopeptidase activity involved in apoptotic signaling pathway | Nle1 | IMP | MGI:MGI:2671874 | Mouse | PMID:23231322 |
| Biological Process | GO:0045930 | negative regulation of mitotic cell cycle | Nle1 | IMP | MGI:MGI:3624778 | Mouse | PMID:24062412 |
| Biological Process | GO:0007219 | Notch signaling pathway | Nle1 | IDA | Mouse | PMID:16611995 | |
| Biological Process | GO:0007219 | Notch signaling pathway | Nle1 | IMP | MGI:MGI:2671871 | Mouse | PMID:23231322 |
| Biological Process | GO:0007219 | Notch signaling pathway | Nle1 | IMP | MGI:MGI:2671874 | Mouse | PMID:23231322 |
| Biological Process | GO:0090263 | positive regulation of canonical Wnt signaling pathway | Nle1 | IMP | MGI:MGI:2671871 | Mouse | PMID:23231322 |
| Biological Process | GO:0090263 | positive regulation of canonical Wnt signaling pathway | Nle1 | IMP | MGI:MGI:2671874 | Mouse | PMID:23231322 |
| Biological Process | GO:0042273 | ribosomal large subunit biogenesis | Nle1 | IMP | MGI:MGI:3624778 | Mouse | PMID:24062412 |
| Biological Process | GO:0048705 | skeletal system morphogenesis | Nle1 | IMP | MGI:MGI:2176174,MGI:MGI:5553357 | Mouse | PMID:24824078 |
| Biological Process | GO:0001756 | somitogenesis | Nle1 | IMP | MGI:MGI:2176174,MGI:MGI:5553357 | Mouse | PMID:24875805 |
| EXP Inferred from experiment |
| IDA Inferred from direct assay |
| IEP Inferred from expression pattern |
| IGI Inferred from genetic interaction |
| IMP Inferred from mutant phenotype |
| IPI Inferred from physical interaction |
| HTP Inferred from High Throughput Experiment |
| HDA Inferred from High Throughput Direct Assay |
| HMP Inferred from High Throughput Mutant Phenotype |
| HGI Inferred from High Throughput Genetic Interaction |
| HEP Inferred from High Throughput Expression Pattern |
Mouse Genome Database (MGD), Gene Expression Database (GXD), Mouse Models of Human Cancer database (MMHCdb) (formerly Mouse Tumor Biology (MTB)), Gene Ontology (GO) |
||
|
Citing These Resources Funding Information Warranty Disclaimer, Privacy Notice, Licensing, & Copyright Send questions and comments to User Support. |
last database update 09/30/2025 MGI 6.24 |
|
|
|
||