|
Source |
Alliance of Genome Resources |



| Category | ID | Classification term | Gene | Evidence | Inferred from | Organism | Reference |
|---|---|---|---|---|---|---|---|
| Molecular Function | GO:0016997 | alpha-sialidase activity | NEU1 | IMP | Human | PMID:25153125 | |
| Molecular Function | GO:0016997 | alpha-sialidase activity | neu1 | IMP | ZFIN:ZDB-GENO-220624-1 | Zfish | PMID:32686823 |
| Molecular Function | GO:0004308 | exo-alpha-sialidase activity | NEU1 | IDA | Human | PMID:8985184 | |
| Molecular Function | GO:0004308 | exo-alpha-sialidase activity | Neu1 | IDA | Mouse | PMID:9425240 | |
| Molecular Function | GO:0004308 | exo-alpha-sialidase activity | Neu1 | IDA | Rat | PMID:2393382|RGD:7242745 | |
| Molecular Function | GO:0005515 | protein binding | NEU1 | IPI | UniProtKB:O43889-2 | Human | PMID:25910212 |
| Molecular Function | GO:0005515 | protein binding | NEU1 | IPI | UniProtKB:O14880 | Human | PMID:32296183 |
| Molecular Function | GO:0005515 | protein binding | NEU1 | IPI | UniProtKB:P11912 | Human | PMID:32296183 |
| Molecular Function | GO:0005515 | protein binding | NEU1 | IPI | UniProtKB:P15941-11 | Human | PMID:32296183 |
| Molecular Function | GO:0005515 | protein binding | NEU1 | IPI | UniProtKB:P54219-3 | Human | PMID:32296183 |
| Molecular Function | GO:0005515 | protein binding | NEU1 | IPI | UniProtKB:Q13520 | Human | PMID:32296183 |
| Molecular Function | GO:0005515 | protein binding | NEU1 | IPI | UniProtKB:Q14973 | Human | PMID:32296183 |
| Molecular Function | GO:0005515 | protein binding | NEU1 | IPI | UniProtKB:Q15125 | Human | PMID:32296183 |
| Molecular Function | GO:0005515 | protein binding | NEU1 | IPI | UniProtKB:Q3KNW5 | Human | PMID:32296183 |
| Molecular Function | GO:0005515 | protein binding | NEU1 | IPI | UniProtKB:Q8IU89 | Human | PMID:32296183 |
| Molecular Function | GO:0005515 | protein binding | NEU1 | IPI | UniProtKB:Q8NBJ4 | Human | PMID:32296183 |
| Molecular Function | GO:0005515 | protein binding | NEU1 | IPI | UniProtKB:Q8NBQ5 | Human | PMID:32296183 |
| Molecular Function | GO:0005515 | protein binding | NEU1 | IPI | UniProtKB:Q8TDT2 | Human | PMID:32296183 |
| Molecular Function | GO:0005515 | protein binding | NEU1 | IPI | UniProtKB:Q8TED1 | Human | PMID:32296183 |
| Molecular Function | GO:0005515 | protein binding | NEU1 | IPI | UniProtKB:Q96BA8 | Human | PMID:32296183 |
| Molecular Function | GO:0005515 | protein binding | NEU1 | IPI | UniProtKB:Q9HA82 | Human | PMID:32296183 |
| Molecular Function | GO:0005515 | protein binding | NEU1 | IPI | UniProtKB:Q9NUH8 | Human | PMID:32296183 |
| Molecular Function | GO:0005515 | protein binding | NEU1 | IPI | UniProtKB:Q9NUM3 | Human | PMID:32296183 |
| Molecular Function | GO:0005515 | protein binding | NEU1 | IPI | UniProtKB:Q9Y282 | Human | PMID:32296183 |
| Molecular Function | GO:0005515 | protein binding | Neu1 | IPI | PR:P16675 | Mouse | PMID:9425240 |
| Molecular Function | GO:0005515 | protein binding | Neu1 | IPI | RGD:621320 | Rat | PMID:20347965|RGD:7242740 |
| Molecular Function | GO:0005515 | protein binding | Neu1 | IPI | RGD:734274 | Rat | PMID:20347965|RGD:7242740 |
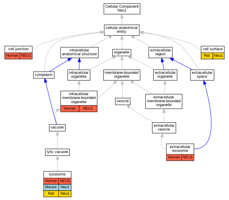
| Cellular Component | GO:0030054 | cell junction | NEU1 | IDA | Human | GO_REF:0000052 | |
| Cellular Component | GO:0009986 | cell surface | Neu1 | IDA | Rat | PMID:20347965|RGD:7242740 | |
| Cellular Component | GO:0070062 | extracellular exosome | NEU1 | HDA | Human | PMID:19199708 | |
| Cellular Component | GO:0070062 | extracellular exosome | NEU1 | HDA | Human | PMID:23533145 | |
| Cellular Component | GO:0043231 | intracellular membrane-bounded organelle | NEU1 | IDA | Human | GO_REF:0000052 | |
| Cellular Component | GO:0005764 | lysosome | NEU1 | IDA | Human | PMID:25153125 | |
| Cellular Component | GO:0005764 | lysosome | NEU1 | IDA | Human | PMID:8985184 | |
| Cellular Component | GO:0005764 | lysosome | Neu1 | IDA | Mouse | PMID:9425240 | |
| Cellular Component | GO:0005764 | lysosome | Neu1 | IDA | Rat | PMID:2393382|RGD:7242745 | |
| Biological Process | GO:0009313 | oligosaccharide catabolic process | NEU1 | IMP | Human | PMID:8985184 | |
| Biological Process | GO:0010976 | positive regulation of neuron projection development | Neu1 | IMP | Rat | PMID:20347965|RGD:7242740 | |
| Biological Process | GO:0046850 | regulation of bone remodeling | neu1 | IMP | ZFIN:ZDB-GENO-220624-1 | Zfish | PMID:32686823 |
| Biological Process | GO:2000291 | regulation of myoblast proliferation | Neu1 | IMP | Rat | PMID:20100694|RGD:7242741 | |
| Biological Process | GO:0048742 | regulation of skeletal muscle fiber development | neu1 | IMP | ZFIN:ZDB-GENO-220624-1 | Zfish | PMID:32686823 |
| EXP Inferred from experiment |
| IDA Inferred from direct assay |
| IEP Inferred from expression pattern |
| IGI Inferred from genetic interaction |
| IMP Inferred from mutant phenotype |
| IPI Inferred from physical interaction |
| HTP Inferred from High Throughput Experiment |
| HDA Inferred from High Throughput Direct Assay |
| HMP Inferred from High Throughput Mutant Phenotype |
| HGI Inferred from High Throughput Genetic Interaction |
| HEP Inferred from High Throughput Expression Pattern |
Mouse Genome Database (MGD), Gene Expression Database (GXD), Mouse Models of Human Cancer database (MMHCdb) (formerly Mouse Tumor Biology (MTB)), Gene Ontology (GO) |
||
|
Citing These Resources Funding Information Warranty Disclaimer, Privacy Notice, Licensing, & Copyright Send questions and comments to User Support. |
last database update 04/07/2026 MGI 6.24 |
|
|
|
||