|
Source |
Alliance of Genome Resources |



| Category | ID | Classification term | Gene | Evidence | Inferred from | Organism | Reference |
|---|---|---|---|---|---|---|---|
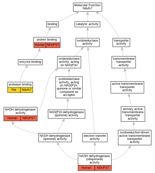
| Molecular Function | GO:0008137 | NADH dehydrogenase (ubiquinone) activity | NDUFS7 | IMP | Human | PMID:17275378 | |
| Molecular Function | GO:0003954 | NADH dehydrogenase activity | NDUFS7 | IMP | Human | PMID:14749350 | |
| Molecular Function | GO:0002020 | protease binding | Ndufs7 | IPI | RGD:3425 | Rat | PMID:22535952|RGD:6484662 |
| Molecular Function | GO:0002020 | protease binding | Ndufs7 | IPI | RGD:631418 | Rat | PMID:22535952|RGD:6484662 |
| Molecular Function | GO:0005515 | protein binding | NDUFS7 | IPI | UniProtKB:P28331 | Human | PMID:15186778 |
| Molecular Function | GO:0005515 | protein binding | NDUFS7 | IPI | UniProtKB:Q5TEU4 | Human | PMID:27226634 |
| Molecular Function | GO:0005515 | protein binding | NDUFS7 | IPI | UniProtKB:Q8WXH2 | Human | PMID:32814053 |
| Cellular Component | GO:0005743 | mitochondrial inner membrane | Ndufs7 | HDA | Mouse | PMID:12865426 | |
| Cellular Component | GO:0005747 | mitochondrial respiratory chain complex I | NDUFS7 | IPI | Human | PMID:28844695 | |
| Cellular Component | GO:0005747 | mitochondrial respiratory chain complex I | NDUFS7 | IMP | Human | PMID:11112787 | |
| Cellular Component | GO:0005747 | mitochondrial respiratory chain complex I | NDUFS7 | IDA | Human | PMID:12611891 | |
| Cellular Component | GO:0005739 | mitochondrion | Ndufs7 | HDA | Mouse | PMID:14651853 | |
| Cellular Component | GO:0005739 | mitochondrion | Ndufs7 | HDA | Mouse | PMID:18614015 | |
| Cellular Component | GO:0043005 | neuron projection | Ndufs7 | IDA | Rat | PMID:22535952|RGD:6484662 | |
| Cellular Component | GO:0043025 | neuronal cell body | Ndufs7 | IDA | Rat | PMID:22535952|RGD:6484662 | |
| Cellular Component | GO:0097060 | synaptic membrane | Ndufs7 | IDA | Rat | PMID:22521230|RGD:13824973 | |
| Cellular Component | GO:0097060 | synaptic membrane | Ndufs7 | IDA | Rat | PMID:22535952|RGD:6484662 | |
| Biological Process | GO:0006120 | mitochondrial electron transport, NADH to ubiquinone | NDUFS7 | IMP | Human | PMID:17275378 | |
| Biological Process | GO:0032981 | mitochondrial respiratory chain complex I assembly | NDUFS7 | IMP | Human | PMID:11112787 |
| EXP Inferred from experiment |
| IDA Inferred from direct assay |
| IEP Inferred from expression pattern |
| IGI Inferred from genetic interaction |
| IMP Inferred from mutant phenotype |
| IPI Inferred from physical interaction |
| HTP Inferred from High Throughput Experiment |
| HDA Inferred from High Throughput Direct Assay |
| HMP Inferred from High Throughput Mutant Phenotype |
| HGI Inferred from High Throughput Genetic Interaction |
| HEP Inferred from High Throughput Expression Pattern |
Mouse Genome Database (MGD), Gene Expression Database (GXD), Mouse Models of Human Cancer database (MMHCdb) (formerly Mouse Tumor Biology (MTB)), Gene Ontology (GO) |
||
|
Citing These Resources Funding Information Warranty Disclaimer, Privacy Notice, Licensing, & Copyright Send questions and comments to User Support. |
last database update 04/14/2026 MGI 6.24 |
|
|
|
||