|
Source |
Alliance of Genome Resources |



| Category | ID | Classification term | Gene | Evidence | Inferred from | Organism | Reference |
|---|---|---|---|---|---|---|---|
| Molecular Function | GO:0005515 | protein binding | NBEAL2 | IPI | UniProtKB:O15027 | Human | PMID:29187380 |
| Molecular Function | GO:0005515 | protein binding | NBEAL2 | IPI | UniProtKB:Q08AM6 | Human | PMID:29187380 |
| Molecular Function | GO:0005515 | protein binding | NBEAL2 | IPI | UniProtKB:Q96N67 | Human | PMID:29187380 |
| Cellular Component | GO:0005783 | endoplasmic reticulum | NBEAL2 | IDA | Human | PMID:21765412 | |
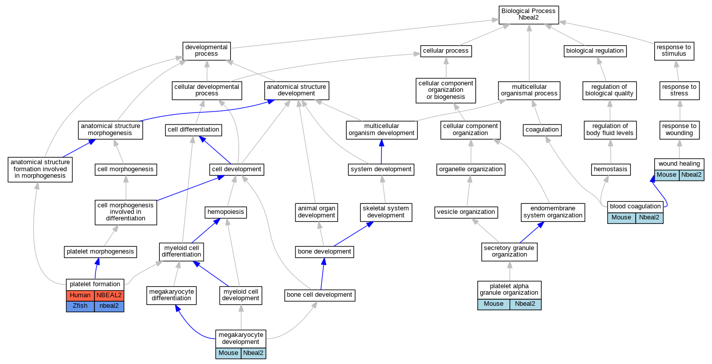
| Biological Process | GO:0007596 | blood coagulation | Nbeal2 | IMP | MGI:MGI:5007262 | Mouse | PMID:23863626 |
| Biological Process | GO:0035855 | megakaryocyte development | Nbeal2 | IMP | MGI:MGI:5007262 | Mouse | PMID:23861251 |
| Biological Process | GO:0035855 | megakaryocyte development | Nbeal2 | IMP | MGI:MGI:4461705 | Mouse | PMID:25258341 |
| Biological Process | GO:0070889 | platelet alpha granule organization | Nbeal2 | IMP | MGI:MGI:5007262 | Mouse | PMID:23861251 |
| Biological Process | GO:0070889 | platelet alpha granule organization | Nbeal2 | IMP | MGI:MGI:4461705 | Mouse | PMID:25258341 |
| Biological Process | GO:0070889 | platelet alpha granule organization | Nbeal2 | IMP | MGI:MGI:5007262 | Mouse | PMID:23863626 |
| Biological Process | GO:0030220 | platelet formation | NBEAL2 | IMP | Human | PMID:21765411 | |
| Biological Process | GO:0030220 | platelet formation | nbeal2 | IMP | ZFIN:ZDB-MRPHLNO-110909-1 | Zfish | PMID:21765411 |
| Biological Process | GO:0042060 | wound healing | Nbeal2 | IMP | MGI:MGI:5007262 | Mouse | PMID:23863626 |
| EXP Inferred from experiment |
| IDA Inferred from direct assay |
| IEP Inferred from expression pattern |
| IGI Inferred from genetic interaction |
| IMP Inferred from mutant phenotype |
| IPI Inferred from physical interaction |
| HTP Inferred from High Throughput Experiment |
| HDA Inferred from High Throughput Direct Assay |
| HMP Inferred from High Throughput Mutant Phenotype |
| HGI Inferred from High Throughput Genetic Interaction |
| HEP Inferred from High Throughput Expression Pattern |
Mouse Genome Database (MGD), Gene Expression Database (GXD), Mouse Models of Human Cancer database (MMHCdb) (formerly Mouse Tumor Biology (MTB)), Gene Ontology (GO) |
||
|
Citing These Resources Funding Information Warranty Disclaimer, Privacy Notice, Licensing, & Copyright Send questions and comments to User Support. |
last database update 09/30/2025 MGI 6.24 |
|
|
|
||