|
Source |
Alliance of Genome Resources |



| Category | ID | Classification term | Gene | Evidence | Inferred from | Organism | Reference |
|---|---|---|---|---|---|---|---|
| Molecular Function | GO:0005515 | protein binding | NAPB | IPI | UniProtKB:O43752 | Human | PMID:21516116 |
| Molecular Function | GO:0005515 | protein binding | NAPB | IPI | UniProtKB:Q16623 | Human | PMID:24722188 |
| Molecular Function | GO:0005515 | protein binding | NAPB | IPI | UniProtKB:A8K287 | Human | PMID:25416956 |
| Molecular Function | GO:0005515 | protein binding | NAPB | IPI | UniProtKB:O00161 | Human | PMID:25416956 |
| Molecular Function | GO:0005515 | protein binding | NAPB | IPI | UniProtKB:O14662 | Human | PMID:25416956 |
| Molecular Function | GO:0005515 | protein binding | NAPB | IPI | UniProtKB:O14948 | Human | PMID:25416956 |
| Molecular Function | GO:0005515 | protein binding | NAPB | IPI | UniProtKB:O43752 | Human | PMID:25416956 |
| Molecular Function | GO:0005515 | protein binding | NAPB | IPI | UniProtKB:Q12846 | Human | PMID:25416956 |
| Molecular Function | GO:0005515 | protein binding | NAPB | IPI | UniProtKB:Q13190 | Human | PMID:25416956 |
| Molecular Function | GO:0005515 | protein binding | NAPB | IPI | UniProtKB:Q13277 | Human | PMID:25416956 |
| Molecular Function | GO:0005515 | protein binding | NAPB | IPI | UniProtKB:Q15041 | Human | PMID:25416956 |
| Molecular Function | GO:0005515 | protein binding | NAPB | IPI | UniProtKB:Q13277 | Human | PMID:29892012 |
| Molecular Function | GO:0005515 | protein binding | NAPB | IPI | UniProtKB:Q13277 | Human | PMID:31515488 |
| Molecular Function | GO:0005515 | protein binding | NAPB | IPI | UniProtKB:A8MZ59 | Human | PMID:32296183 |
| Molecular Function | GO:0005515 | protein binding | NAPB | IPI | UniProtKB:O00560 | Human | PMID:32296183 |
| Molecular Function | GO:0005515 | protein binding | NAPB | IPI | UniProtKB:O14662-5 | Human | PMID:32296183 |
| Molecular Function | GO:0005515 | protein binding | NAPB | IPI | UniProtKB:O15155 | Human | PMID:32296183 |
| Molecular Function | GO:0005515 | protein binding | NAPB | IPI | UniProtKB:O15389 | Human | PMID:32296183 |
| Molecular Function | GO:0005515 | protein binding | NAPB | IPI | UniProtKB:O95377 | Human | PMID:32296183 |
| Molecular Function | GO:0005515 | protein binding | NAPB | IPI | UniProtKB:O95721 | Human | PMID:32296183 |
| Molecular Function | GO:0005515 | protein binding | NAPB | IPI | UniProtKB:P20292 | Human | PMID:32296183 |
| Molecular Function | GO:0005515 | protein binding | NAPB | IPI | UniProtKB:P21579 | Human | PMID:32296183 |
| Molecular Function | GO:0005515 | protein binding | NAPB | IPI | UniProtKB:P32856-2 | Human | PMID:32296183 |
| Molecular Function | GO:0005515 | protein binding | NAPB | IPI | UniProtKB:P61266 | Human | PMID:32296183 |
| Molecular Function | GO:0005515 | protein binding | NAPB | IPI | UniProtKB:Q12846 | Human | PMID:32296183 |
| Molecular Function | GO:0005515 | protein binding | NAPB | IPI | UniProtKB:Q13190 | Human | PMID:32296183 |
| Molecular Function | GO:0005515 | protein binding | NAPB | IPI | UniProtKB:Q13277 | Human | PMID:32296183 |
| Molecular Function | GO:0005515 | protein binding | NAPB | IPI | UniProtKB:Q16623 | Human | PMID:32296183 |
| Molecular Function | GO:0005515 | protein binding | NAPB | IPI | UniProtKB:Q53GL0 | Human | PMID:32296183 |
| Molecular Function | GO:0005515 | protein binding | NAPB | IPI | UniProtKB:Q5JX71 | Human | PMID:32296183 |
| Molecular Function | GO:0005515 | protein binding | NAPB | IPI | UniProtKB:Q6ZPD8 | Human | PMID:32296183 |
| Molecular Function | GO:0005515 | protein binding | NAPB | IPI | UniProtKB:Q7Z5P4 | Human | PMID:32296183 |
| Molecular Function | GO:0005515 | protein binding | NAPB | IPI | UniProtKB:Q8IUN9 | Human | PMID:32296183 |
| Molecular Function | GO:0005515 | protein binding | NAPB | IPI | UniProtKB:Q8IV31 | Human | PMID:32296183 |
| Molecular Function | GO:0005515 | protein binding | NAPB | IPI | UniProtKB:Q8N4C7 | Human | PMID:32296183 |
| Molecular Function | GO:0005515 | protein binding | NAPB | IPI | UniProtKB:Q8N5K1 | Human | PMID:32296183 |
| Molecular Function | GO:0005515 | protein binding | NAPB | IPI | UniProtKB:Q8N9I0 | Human | PMID:32296183 |
| Molecular Function | GO:0005515 | protein binding | NAPB | IPI | UniProtKB:Q96BA8 | Human | PMID:32296183 |
| Molecular Function | GO:0005515 | protein binding | NAPB | IPI | UniProtKB:Q9UGI6-2 | Human | PMID:32296183 |
| Molecular Function | GO:0005515 | protein binding | Napb | IPI | PR:O35526 | Mouse | PMID:21040848 |
| Molecular Function | GO:0005515 | protein binding | Napb | IPI | PR:P60879 | Mouse | PMID:21040848 |
| Molecular Function | GO:0005515 | protein binding | Napb | IPI | PR:P63044 | Mouse | PMID:21040848 |
| Molecular Function | GO:0005515 | protein binding | Napb | IPI | PR:Q9DB05 | Mouse | PMID:21040848 |
| Molecular Function | GO:0000149 | SNARE binding | Napb | IPI | UniProtKB:P60881 | Rat | PMID:11931741|RGD:633462 |
| Molecular Function | GO:0000149 | SNARE binding | Napb | IPI | UniProtKB:Q9EP80 | Rat | PMID:11931741|RGD:633462 |
| Molecular Function | GO:0019905 | syntaxin binding | Napb | IDA | Mouse | PMID:14755058 | |
| Molecular Function | GO:0019905 | syntaxin binding | Napb | IDA | Rat | PMID:11931741|RGD:633462 | |
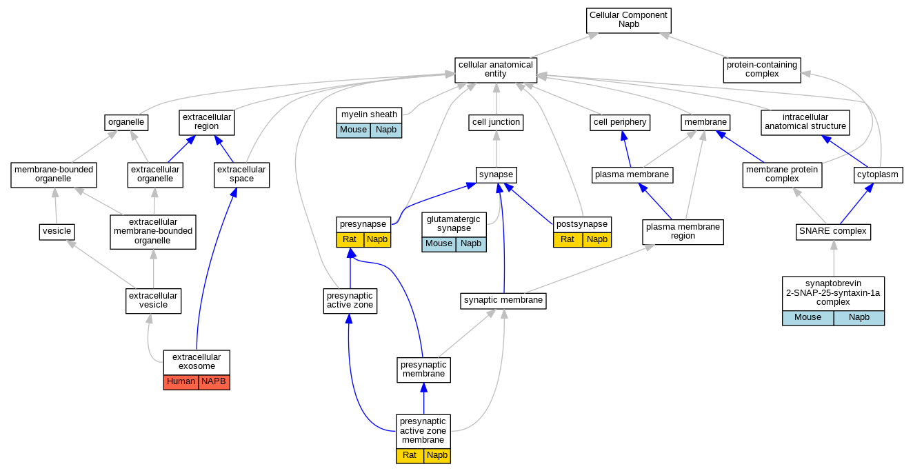
| Cellular Component | GO:0070062 | extracellular exosome | NAPB | HDA | Human | PMID:23533145 | |
| Cellular Component | GO:0098978 | glutamatergic synapse | Napb | IEP | Mouse | PMID:21040848 | |
| Cellular Component | GO:0098978 | glutamatergic synapse | Napb | IMP | Mouse | PMID:21040848 | |
| Cellular Component | GO:0098978 | glutamatergic synapse | Napb | IDA | Mouse | PMID:21040848 | |
| Cellular Component | GO:0098978 | glutamatergic synapse | Napb | IPI | Mouse | PMID:21040848 | |
| Cellular Component | GO:0043209 | myelin sheath | Napb | HDA | Mouse | MGI:MGI:3834050|PMID:17634366 | |
| Cellular Component | GO:0098794 | postsynapse | Napb | IDA | Rat | PMID:11718992|RGD:13702225 | |
| Cellular Component | GO:0098793 | presynapse | Napb | IDA | Rat | PMID:11718992|RGD:13702225 | |
| Cellular Component | GO:0048787 | presynaptic active zone membrane | Napb | IDA | Rat | PMID:11718992|RGD:13702225 | |
| Cellular Component | GO:0070044 | synaptobrevin 2-SNAP-25-syntaxin-1a complex | Napb | IDA | Mouse | PMID:21040848 | |
| Biological Process | GO:0045494 | photoreceptor cell maintenance | napbb | IGI | ZFIN:ZDB-GENO-090416-5 | Zfish | PMID:23725763 |
| Biological Process | GO:0032984 | protein-containing complex disassembly | Napb | IDA | Rat | PMID:11931741|RGD:633462 | |
| Biological Process | GO:0043462 | regulation of ATP-dependent activity | Napb | IDA | Rat | PMID:11931741|RGD:633462 | |
| Biological Process | GO:0002090 | regulation of receptor internalization | Napb | IDA | Rat | PMID:11931741|RGD:633462 | |
| Biological Process | GO:0010807 | regulation of synaptic vesicle priming | Napb | IGI | MGI:MGI:104563 | Mouse | PMID:21040848 |
| Biological Process | GO:0010807 | regulation of synaptic vesicle priming | Napb | IEP | Mouse | PMID:21040848 | |
| Biological Process | GO:0010807 | regulation of synaptic vesicle priming | Napb | IDA | Mouse | PMID:21040848 | |
| Biological Process | GO:0010807 | regulation of synaptic vesicle priming | Napb | IPI | Mouse | PMID:21040848 | |
| Biological Process | GO:0010807 | regulation of synaptic vesicle priming | Napb | IMP | Mouse | PMID:21040848 | |
| Biological Process | GO:0035494 | SNARE complex disassembly | Napb | IGI | MGI:MGI:104563 | Mouse | PMID:21040848 |
| Biological Process | GO:0035249 | synaptic transmission, glutamatergic | Napb | IGI | MGI:MGI:104563 | Mouse | PMID:21040848 |
| EXP Inferred from experiment |
| IDA Inferred from direct assay |
| IEP Inferred from expression pattern |
| IGI Inferred from genetic interaction |
| IMP Inferred from mutant phenotype |
| IPI Inferred from physical interaction |
| HTP Inferred from High Throughput Experiment |
| HDA Inferred from High Throughput Direct Assay |
| HMP Inferred from High Throughput Mutant Phenotype |
| HGI Inferred from High Throughput Genetic Interaction |
| HEP Inferred from High Throughput Expression Pattern |
Mouse Genome Database (MGD), Gene Expression Database (GXD), Mouse Models of Human Cancer database (MMHCdb) (formerly Mouse Tumor Biology (MTB)), Gene Ontology (GO) |
||
|
Citing These Resources Funding Information Warranty Disclaimer, Privacy Notice, Licensing, & Copyright Send questions and comments to User Support. |
last database update 04/14/2026 MGI 6.24 |
|
|
|
||