|
Source |
Alliance of Genome Resources |



| Category | ID | Classification term | Gene | Evidence | Inferred from | Organism | Reference |
|---|---|---|---|---|---|---|---|
| Molecular Function | GO:0003682 | chromatin binding | Nap1l2 | IDA | Mouse | PMID:17591696 | |
| Molecular Function | GO:0035034 | histone acetyltransferase regulator activity | Nap1l2 | IDA | Mouse | PMID:17591696 | |
| Molecular Function | GO:0035034 | histone acetyltransferase regulator activity | Nap1l2 | IMP | Mouse | PMID:17591696 | |
| Molecular Function | GO:0042393 | histone binding | Nap1l2 | IDA | Mouse | PMID:17591696 | |
| Molecular Function | GO:0005515 | protein binding | NAP1L2 | IPI | UniProtKB:Q9WMX2:PRO_0000037551 | Human | PMID:18985028 |
| Molecular Function | GO:0005515 | protein binding | NAP1L2 | IPI | UniProtKB:O60239 | Human | PMID:32296183 |
| Molecular Function | GO:0005515 | protein binding | NAP1L2 | IPI | UniProtKB:O95198 | Human | PMID:32296183 |
| Molecular Function | GO:0005515 | protein binding | NAP1L2 | IPI | UniProtKB:P55209 | Human | PMID:32296183 |
| Molecular Function | GO:0005515 | protein binding | NAP1L2 | IPI | UniProtKB:Q05BL1 | Human | PMID:32296183 |
| Molecular Function | GO:0005515 | protein binding | NAP1L2 | IPI | UniProtKB:Q8IYE0 | Human | PMID:32296183 |
| Molecular Function | GO:0005515 | protein binding | NAP1L2 | IPI | UniProtKB:Q8N715 | Human | PMID:32296183 |
| Molecular Function | GO:0005515 | protein binding | NAP1L2 | IPI | UniProtKB:Q8TBF8 | Human | PMID:32296183 |
| Molecular Function | GO:0005515 | protein binding | NAP1L2 | IPI | UniProtKB:Q96HR3 | Human | PMID:32296183 |
| Molecular Function | GO:0005515 | protein binding | NAP1L2 | IPI | UniProtKB:Q96KQ4 | Human | PMID:32296183 |
| Molecular Function | GO:0005515 | protein binding | NAP1L2 | IPI | UniProtKB:Q96NT1 | Human | PMID:32296183 |
| Molecular Function | GO:0005515 | protein binding | NAP1L2 | IPI | UniProtKB:Q99457 | Human | PMID:32296183 |
| Molecular Function | GO:0005515 | protein binding | NAP1L2 | IPI | UniProtKB:Q9BWG6 | Human | PMID:32296183 |
| Molecular Function | GO:0005515 | protein binding | NAP1L2 | IPI | UniProtKB:Q9NPF5 | Human | PMID:32296183 |
| Molecular Function | GO:0005515 | protein binding | NAP1L2 | IPI | UniProtKB:P42858 | Human | PMID:32814053 |
| Molecular Function | GO:0005515 | protein binding | Nap1l2 | IPI | UniProtKB:Q9UHL9 | Mouse | MGI:MGI:5887186|PMID:26275350 |
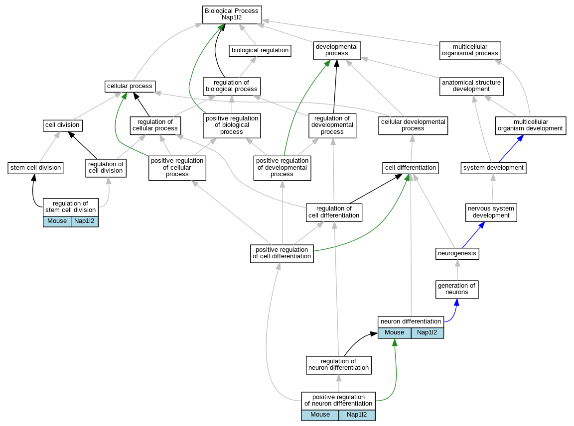
| Biological Process | GO:0030182 | neuron differentiation | Nap1l2 | IMP | Mouse | PMID:17591696 | |
| Biological Process | GO:0045666 | positive regulation of neuron differentiation | Nap1l2 | IMP | Mouse | PMID:17591696 | |
| Biological Process | GO:2000035 | regulation of stem cell division | Nap1l2 | IMP | Mouse | PMID:17591696 |
| EXP Inferred from experiment |
| IDA Inferred from direct assay |
| IEP Inferred from expression pattern |
| IGI Inferred from genetic interaction |
| IMP Inferred from mutant phenotype |
| IPI Inferred from physical interaction |
| HTP Inferred from High Throughput Experiment |
| HDA Inferred from High Throughput Direct Assay |
| HMP Inferred from High Throughput Mutant Phenotype |
| HGI Inferred from High Throughput Genetic Interaction |
| HEP Inferred from High Throughput Expression Pattern |
Mouse Genome Database (MGD), Gene Expression Database (GXD), Mouse Models of Human Cancer database (MMHCdb) (formerly Mouse Tumor Biology (MTB)), Gene Ontology (GO) |
||
|
Citing These Resources Funding Information Warranty Disclaimer, Privacy Notice, Licensing, & Copyright Send questions and comments to User Support. |
last database update 12/30/2025 MGI 6.24 |
|
|
|
||