|
Source |
Alliance of Genome Resources |



| Category | ID | Classification term | Gene | Evidence | Inferred from | Organism | Reference |
|---|---|---|---|---|---|---|---|
| Molecular Function | GO:0005515 | protein binding | NANOS3 | IPI | UniProtKB:A5YKK6 | Human | PMID:24736845 |
| Molecular Function | GO:0005515 | protein binding | NANOS3 | IPI | UniProtKB:O75175 | Human | PMID:24736845 |
| Molecular Function | GO:0005515 | protein binding | Nanos3 | IPI | UniProtKB:Q80U58 | Mouse | MGI:MGI:3772433|PMID:18089289 |
| Molecular Function | GO:0003723 | RNA binding | Nanos3 | IDA | Mouse | MGI:MGI:3772433|PMID:18089289 | |
| Molecular Function | GO:0003727 | single-stranded RNA binding | nanos3 | IDA | Zfish | PMID:20948543 | |
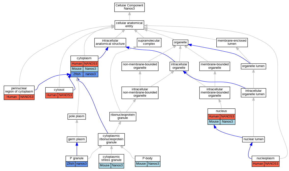
| Cellular Component | GO:0005737 | cytoplasm | NANOS3 | IDA | Human | PMID:21421998 | |
| Cellular Component | GO:0005737 | cytoplasm | Nanos3 | IDA | Mouse | MGI:MGI:5009753|PMID:21421998 | |
| Cellular Component | GO:0005737 | cytoplasm | Nanos3 | IDA | Mouse | MGI:MGI:4820495|PMID:19861488 | |
| Cellular Component | GO:0005737 | cytoplasm | nanos3 | IDA | Zfish | PMID:11691838 | |
| Cellular Component | GO:0010494 | cytoplasmic stress granule | Nanos3 | IDA | Mouse | MGI:MGI:4820495|PMID:19861488 | |
| Cellular Component | GO:0005829 | cytosol | NANOS3 | IDA | Human | GO_REF:0000052 | |
| Cellular Component | GO:0005654 | nucleoplasm | NANOS3 | IDA | Human | GO_REF:0000052 | |
| Cellular Component | GO:0005634 | nucleus | NANOS3 | IDA | Human | PMID:21421998 | |
| Cellular Component | GO:0005634 | nucleus | Nanos3 | IDA | Mouse | MGI:MGI:5009753|PMID:21421998 | |
| Cellular Component | GO:0005634 | nucleus | Nanos3 | IDA | Mouse | MGI:MGI:4820495|PMID:19861488 | |
| Cellular Component | GO:0043186 | P granule | nanos3 | IDA | Zfish | PMID:11691838 | |
| Cellular Component | GO:0000932 | P-body | Nanos3 | IDA | Mouse | MGI:MGI:4820495|PMID:19861488 | |
| Cellular Component | GO:0048471 | perinuclear region of cytoplasm | NANOS3 | IDA | Human | PMID:22899867 | |
| Biological Process | GO:0097190 | apoptotic signaling pathway | Nanos3 | IGI | MGI:MGI:99702 | Mouse | PMID:18436203 |
| Biological Process | GO:0097190 | apoptotic signaling pathway | Nanos3 | IMP | MGI:MGI:2682607 | Mouse | PMID:18436203 |
| Biological Process | GO:0007292 | female gamete generation | nanos3 | IMP | ZFIN:ZDB-GENO-070706-3 | Zfish | PMID:17418113 |
| Biological Process | GO:0036099 | female germ-line stem cell population maintenance | nanos3 | IMP | ZFIN:ZDB-GENO-130314-6 | Zfish | PMID:23228893 |
| Biological Process | GO:0007281 | germ cell development | NANOS3 | IMP | Human | PMID:21421998 | |
| Biological Process | GO:2001234 | negative regulation of apoptotic signaling pathway | Nanos3 | IMP | MGI:MGI:2682607 | Mouse | PMID:18436203 |
| Biological Process | GO:2001234 | negative regulation of apoptotic signaling pathway | Nanos3 | IGI | MGI:MGI:99702 | Mouse | PMID:18436203 |
| Biological Process | GO:0017148 | negative regulation of translation | NANOS3 | IDA | Human | PMID:24736845 | |
| Biological Process | GO:0001555 | oocyte growth | nanos3 | IMP | ZFIN:ZDB-GENO-070706-3 | Zfish | PMID:17418113 |
| Biological Process | GO:0048477 | oogenesis | Nanos3 | IMP | MGI:MGI:2682607 | Mouse | PMID:12947200 |
| Biological Process | GO:1900153 | positive regulation of nuclear-transcribed mRNA catabolic process, deadenylation-dependent decay | NANOS3 | IDA | Human | PMID:24736845 | |
| Biological Process | GO:0051726 | regulation of cell cycle | Nanos3 | IDA | Mouse | MGI:MGI:3772433|PMID:18089289 | |
| Biological Process | GO:0006417 | regulation of translation | Nanos3 | IEP | Mouse | MGI:MGI:3772433|PMID:18089289 | |
| Biological Process | GO:0007283 | spermatogenesis | Nanos3 | IDA | Mouse | MGI:MGI:3772433|PMID:18089289 | |
| Biological Process | GO:0007283 | spermatogenesis | Nanos3 | IMP | MGI:MGI:2682607 | Mouse | PMID:12947200 |
| EXP Inferred from experiment |
| IDA Inferred from direct assay |
| IEP Inferred from expression pattern |
| IGI Inferred from genetic interaction |
| IMP Inferred from mutant phenotype |
| IPI Inferred from physical interaction |
| HTP Inferred from High Throughput Experiment |
| HDA Inferred from High Throughput Direct Assay |
| HMP Inferred from High Throughput Mutant Phenotype |
| HGI Inferred from High Throughput Genetic Interaction |
| HEP Inferred from High Throughput Expression Pattern |
Mouse Genome Database (MGD), Gene Expression Database (GXD), Mouse Models of Human Cancer database (MMHCdb) (formerly Mouse Tumor Biology (MTB)), Gene Ontology (GO) |
||
|
Citing These Resources Funding Information Warranty Disclaimer, Privacy Notice, Licensing, & Copyright Send questions and comments to User Support. |
last database update 05/12/2026 MGI 6.24 |
|
|
|
||