|
Source |
Alliance of Genome Resources |



| Category | ID | Classification term | Gene | Evidence | Inferred from | Organism | Reference |
|---|---|---|---|---|---|---|---|
| Molecular Function | GO:0005524 | ATP binding | NAIP | IMP | Human | PMID:21371431 | |
| Molecular Function | GO:0005515 | protein binding | NAIP | IPI | UniProtKB:Q15750 | Human | PMID:11865055 |
| Molecular Function | GO:0005515 | protein binding | NAIP | IPI | UniProtKB:O14727 | Human | PMID:21371431 |
| Molecular Function | GO:0005515 | protein binding | Naip2 | IPI | UniProtKB:Q2T728 | Mouse | MGI:MGI:5293542|PMID:21918512 |
| Molecular Function | GO:0120283 | protein serine/threonine kinase binding | NAIP | IPI | UniProtKB:P27448 | Human | PMID:11865055 |
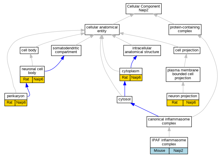
| Cellular Component | GO:0005737 | cytoplasm | Naip6 | IDA | Rat | PMID:9183692|RGD:2317255 | |
| Cellular Component | GO:0072557 | IPAF inflammasome complex | Naip2 | IDA | Mouse | MGI:MGI:5289703|PMID:21874021 | |
| Cellular Component | GO:0043005 | neuron projection | Naip6 | IDA | Rat | PMID:9183692|RGD:2317255 | |
| Cellular Component | GO:0043025 | neuronal cell body | Naip6 | IDA | Rat | PMID:9183692|RGD:2317255 | |
| Cellular Component | GO:0043204 | perikaryon | Naip6 | IDA | Rat | PMID:9183692|RGD:2317255 | |
| Biological Process | GO:0071391 | cellular response to estrogen stimulus | Naip2 | IDA | Mouse | PMID:17901126 | |
| Biological Process | GO:0042742 | defense response to bacterium | Naip2 | IMP | Mouse | MGI:MGI:5289703|PMID:21874021 | |
| Biological Process | GO:0016045 | detection of bacterium | Naip2 | IMP | Mouse | MGI:MGI:5289703|PMID:21874021 | |
| Biological Process | GO:0006954 | inflammatory response | Naip2 | IMP | Mouse | MGI:MGI:5289703|PMID:21874021 | |
| Biological Process | GO:0043154 | negative regulation of cysteine-type endopeptidase activity involved in apoptotic process | NAIP | IDA | Human | PMID:11896143 | |
| Biological Process | GO:0010804 | negative regulation of tumor necrosis factor-mediated signaling pathway | NAIP | IDA | Human | PMID:11865055 | |
| Biological Process | GO:0046330 | positive regulation of JNK cascade | NAIP | IDA | Human | PMID:11865055 | |
| Biological Process | GO:0070269 | pyroptosis | Naip2 | IMP | Mouse | MGI:MGI:5289703|PMID:21874021 | |
| Biological Process | GO:0042981 | regulation of apoptotic process | NAIP | IDA | Human | PMID:11865055 | |
| Biological Process | GO:0043200 | response to amino acid | Naip6 | IEP | Rat | PMID:12547647|RGD:634756 | |
| Biological Process | GO:0048678 | response to axon injury | Naip6 | IEP | Rat | PMID:12617963|RGD:1299309 |
| EXP Inferred from experiment |
| IDA Inferred from direct assay |
| IEP Inferred from expression pattern |
| IGI Inferred from genetic interaction |
| IMP Inferred from mutant phenotype |
| IPI Inferred from physical interaction |
| HTP Inferred from High Throughput Experiment |
| HDA Inferred from High Throughput Direct Assay |
| HMP Inferred from High Throughput Mutant Phenotype |
| HGI Inferred from High Throughput Genetic Interaction |
| HEP Inferred from High Throughput Expression Pattern |
Mouse Genome Database (MGD), Gene Expression Database (GXD), Mouse Models of Human Cancer database (MMHCdb) (formerly Mouse Tumor Biology (MTB)), Gene Ontology (GO) |
||
|
Citing These Resources Funding Information Warranty Disclaimer, Privacy Notice, Licensing, & Copyright Send questions and comments to User Support. |
last database update 09/30/2025 MGI 6.24 |
|
|
|
||