|
Source |
Alliance of Genome Resources |



| Category | ID | Classification term | Gene | Evidence | Inferred from | Organism | Reference |
|---|---|---|---|---|---|---|---|
| Molecular Function | GO:0051015 | actin filament binding | Myo3a | IDA | Mouse | PMID:22264607 | |
| Molecular Function | GO:0043531 | ADP binding | MYO3A | IDA | Human | PMID:12672820 | |
| Molecular Function | GO:0005516 | calmodulin binding | MYO3A | IDA | Human | PMID:12672820 | |
| Molecular Function | GO:0000146 | microfilament motor activity | MYO3A | IDA | Human | PMID:1262820 | |
| Molecular Function | GO:0000146 | microfilament motor activity | MYO3A | IDA | Human | PMID:12672820 | |
| Molecular Function | GO:0000146 | microfilament motor activity | MYO3A | IMP | Human | PMID:17021180 | |
| Molecular Function | GO:0000146 | microfilament motor activity | Myo3a | IDA | Mouse | PMID:22264607 | |
| Molecular Function | GO:0060002 | plus-end directed microfilament motor activity | MYO3A | IDA | Human | PMID:12672820 | |
| Molecular Function | GO:0005515 | protein binding | MYO3A | IPI | UniProtKB:Q8NDC4 | Human | PMID:25822849 |
| Molecular Function | GO:0005515 | protein binding | Myo3a | IPI | UniProtKB:Q3UYR4|UniProtKB:Q9ET47 | Mouse | MGI:MGI:5805759|PMID:26926603 |
| Molecular Function | GO:0005515 | protein binding | Myo3a | IPI | UniProtKB:Q6PGF2 | Mouse | MGI:MGI:5766107|PMID:26754646 |
| Molecular Function | GO:0004672 | protein kinase activity | MYO3A | IDA | Human | PMID:12672820 | |
| Molecular Function | GO:0004674 | protein serine/threonine kinase activity | Myo3a | IDA | Mouse | PMID:21895655 | |
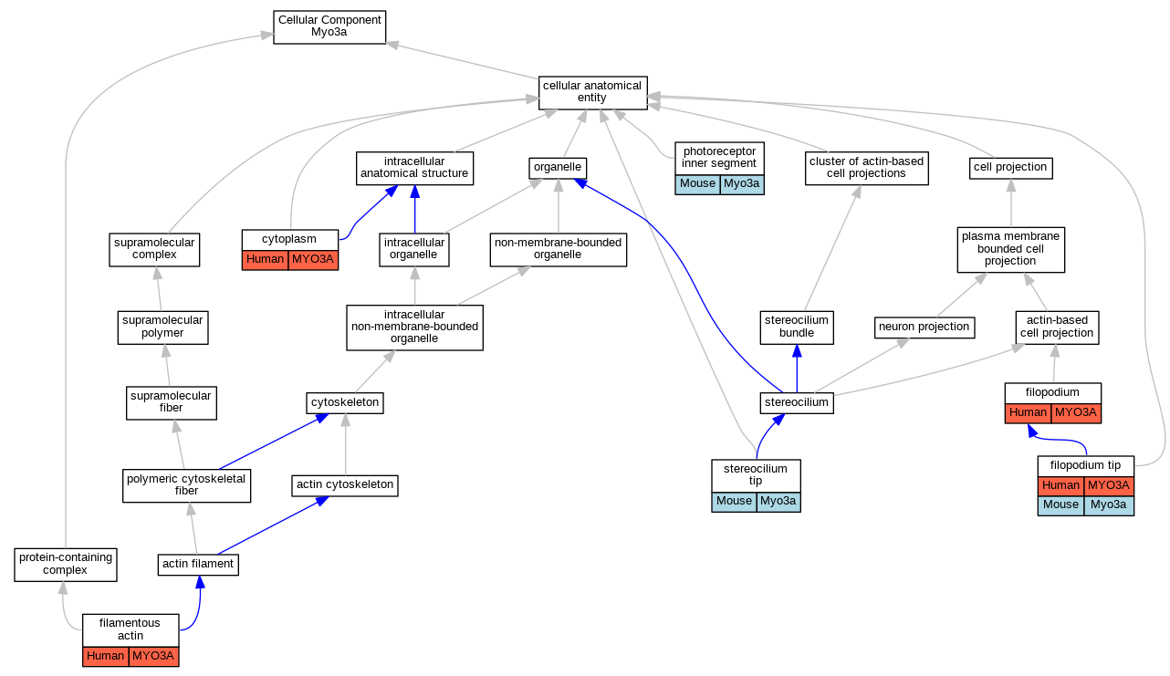
| Cellular Component | GO:0005737 | cytoplasm | MYO3A | IDA | Human | PMID:25822849 | |
| Cellular Component | GO:0031941 | filamentous actin | MYO3A | IDA | Human | PMID:12672820 | |
| Cellular Component | GO:0030175 | filopodium | MYO3A | IDA | Human | PMID:17021180 | |
| Cellular Component | GO:0032433 | filopodium tip | MYO3A | IDA | Human | PMID:25822849 | |
| Cellular Component | GO:0032433 | filopodium tip | Myo3a | IDA | Mouse | PMID:22264607 | |
| Cellular Component | GO:0001917 | photoreceptor inner segment | Myo3a | IDA | Mouse | PMID:19332056 | |
| Cellular Component | GO:0032426 | stereocilium tip | Myo3a | IDA | Mouse | MGI:MGI:5766107|PMID:26754646 | |
| Cellular Component | GO:0032426 | stereocilium tip | Myo3a | EXP | Mouse | PMID:26754646 | |
| Cellular Component | GO:0032426 | stereocilium tip | Myo3a | IDA | Mouse | PMID:21165622 | |
| Cellular Component | GO:0032426 | stereocilium tip | Myo3a | IDA | Mouse | PMID:22264607 | |
| Biological Process | GO:0060088 | auditory receptor cell stereocilium organization | Myo3a | IMP | Mouse | PMID:26754646 | |
| Biological Process | GO:0060088 | auditory receptor cell stereocilium organization | Myo3a | IGI | MGI:2448580 | Mouse | PMID:26754646 |
| Biological Process | GO:0090103 | cochlea morphogenesis | Myo3a | IMP | Mouse | MGI:MGI:5766107|PMID:26754646 | |
| Biological Process | GO:0048839 | inner ear development | Myo3a | IMP | MGI:MGI:4849286 | Mouse | PMID:21165622 |
| Biological Process | GO:0018105 | peptidyl-serine phosphorylation | Myo3a | IDA | Mouse | PMID:21895655 | |
| Biological Process | GO:0018107 | peptidyl-threonine phosphorylation | Myo3a | IDA | Mouse | PMID:21895655 | |
| Biological Process | GO:0051491 | positive regulation of filopodium assembly | Myo3a | IGI | MGI:MGI:1861630 | Mouse | PMID:22264607 |
| Biological Process | GO:0046777 | protein autophosphorylation | MYO3A | IDA | Human | PMID:12672820 | |
| Biological Process | GO:0046777 | protein autophosphorylation | Myo3a | IDA | Mouse | PMID:21895655 | |
| Biological Process | GO:0030832 | regulation of actin filament length | Myo3a | IGI | MGI:2448580 | Mouse | PMID:26754646 |
| Biological Process | GO:0030832 | regulation of actin filament length | Myo3a | IMP | Mouse | PMID:26754646 | |
| Biological Process | GO:0007605 | sensory perception of sound | MYO3A | IMP | Human | PMID:12032315 | |
| Biological Process | GO:0007605 | sensory perception of sound | Myo3a | IMP | Mouse | PMID:26754646 | |
| Biological Process | GO:0007605 | sensory perception of sound | Myo3a | IGI | MGI:2448580 | Mouse | PMID:26754646 |
| Biological Process | GO:0007605 | sensory perception of sound | Myo3a | IMP | MGI:MGI:4849286 | Mouse | PMID:21165622 |
| EXP Inferred from experiment |
| IDA Inferred from direct assay |
| IEP Inferred from expression pattern |
| IGI Inferred from genetic interaction |
| IMP Inferred from mutant phenotype |
| IPI Inferred from physical interaction |
| HTP Inferred from High Throughput Experiment |
| HDA Inferred from High Throughput Direct Assay |
| HMP Inferred from High Throughput Mutant Phenotype |
| HGI Inferred from High Throughput Genetic Interaction |
| HEP Inferred from High Throughput Expression Pattern |
Mouse Genome Database (MGD), Gene Expression Database (GXD), Mouse Models of Human Cancer database (MMHCdb) (formerly Mouse Tumor Biology (MTB)), Gene Ontology (GO) |
||
|
Citing These Resources Funding Information Warranty Disclaimer, Privacy Notice, Licensing, & Copyright Send questions and comments to User Support. |
last database update 12/30/2025 MGI 6.24 |
|
|
|
||