|
Source |
Alliance of Genome Resources |



| Category | ID | Classification term | Gene | Evidence | Inferred from | Organism | Reference |
|---|---|---|---|---|---|---|---|
| Molecular Function | GO:0005515 | protein binding | MKI67 | IPI | UniProtKB:Q9NS87 | Human | PMID:10878014 |
| Molecular Function | GO:0005515 | protein binding | MKI67 | IPI | UniProtKB:Q9BYG3 | Human | PMID:11342549 |
| Molecular Function | GO:0005515 | protein binding | MKI67 | IPI | UniProtKB:Q9BYG3 | Human | PMID:16244663 |
| Molecular Function | GO:0005515 | protein binding | MKI67 | IPI | UniProtKB:Q9BQA5 | Human | PMID:17577209 |
| Molecular Function | GO:0005515 | protein binding | MKI67 | IPI | UniProtKB:Q9BYG3 | Human | PMID:26949251 |
| Molecular Function | GO:0003723 | RNA binding | MKI67 | HDA | Human | PMID:22658674 | |
| Cellular Component | GO:0005694 | chromosome | MKI67 | IDA | Human | GO_REF:0000052 | |
| Cellular Component | GO:0000775 | chromosome, centromeric region | Mki67 | IDA | Mouse | PMID:12355204 | |
| Cellular Component | GO:0000793 | condensed chromosome | MKI67 | IDA | Human | PMID:27362226 | |
| Cellular Component | GO:0000793 | condensed chromosome | Mki67 | IDA | Mouse | PMID:12355204 | |
| Cellular Component | GO:0005737 | cytoplasm | Mki67 | IDA | Mouse | PMID:11731231 | |
| Cellular Component | GO:0016020 | membrane | MKI67 | HDA | Human | PMID:19946888 | |
| Cellular Component | GO:0016604 | nuclear body | MKI67 | IDA | Human | GO_REF:0000052 | |
| Cellular Component | GO:0005730 | nucleolus | MKI67 | IDA | Human | GO_REF:0000052 | |
| Cellular Component | GO:0005730 | nucleolus | MKI67 | IDA | Human | PMID:17577209 | |
| Cellular Component | GO:0005730 | nucleolus | Mki67 | IDA | Mouse | PMID:15237214 | |
| Cellular Component | GO:0005730 | nucleolus | Mki67 | IDA | Mouse | PMID:12355204 | |
| Cellular Component | GO:0005654 | nucleoplasm | MKI67 | IDA | Human | GO_REF:0000052 | |
| Cellular Component | GO:0005634 | nucleus | MKI67 | IDA | Human | PMID:22378020 | |
| Cellular Component | GO:0005634 | nucleus | Mki67 | IDA | Mouse | PMID:28811219 | |
| Cellular Component | GO:0005634 | nucleus | Mki67 | IDA | Mouse | PMID:23786676 | |
| Cellular Component | GO:0005634 | nucleus | Mki67 | IDA | Mouse | PMID:15237214 | |
| Cellular Component | GO:0005634 | nucleus | Mki67 | IDA | Mouse | PMID:23284756 | |
| Cellular Component | GO:0005634 | nucleus | Mki67 | IDA | Mouse | PMID:19409883 | |
| Cellular Component | GO:0005634 | nucleus | Mki67 | IDA | Mouse | PMID:25433207 | |
| Cellular Component | GO:0005634 | nucleus | Mki67 | IDA | Mouse | PMID:18604197 | |
| Cellular Component | GO:0005634 | nucleus | Mki67 | IDA | Mouse | PMID:24582971 | |
| Cellular Component | GO:0005634 | nucleus | Mki67 | IDA | Mouse | PMID:24191021 | |
| Cellular Component | GO:0005634 | nucleus | Mki67 | IDA | Mouse | PMID:17257418 | |
| Cellular Component | GO:0005634 | nucleus | Mki67 | IDA | Mouse | PMID:22984613 | |
| Cellular Component | GO:0005634 | nucleus | Mki67 | IDA | Mouse | PMID:21464233 | |
| Cellular Component | GO:0005634 | nucleus | Mki67 | IDA | Mouse | PMID:16314515 | |
| Cellular Component | GO:0005634 | nucleus | Mki67 | IDA | Rat | PMID:12368262|RGD:10047140 | |
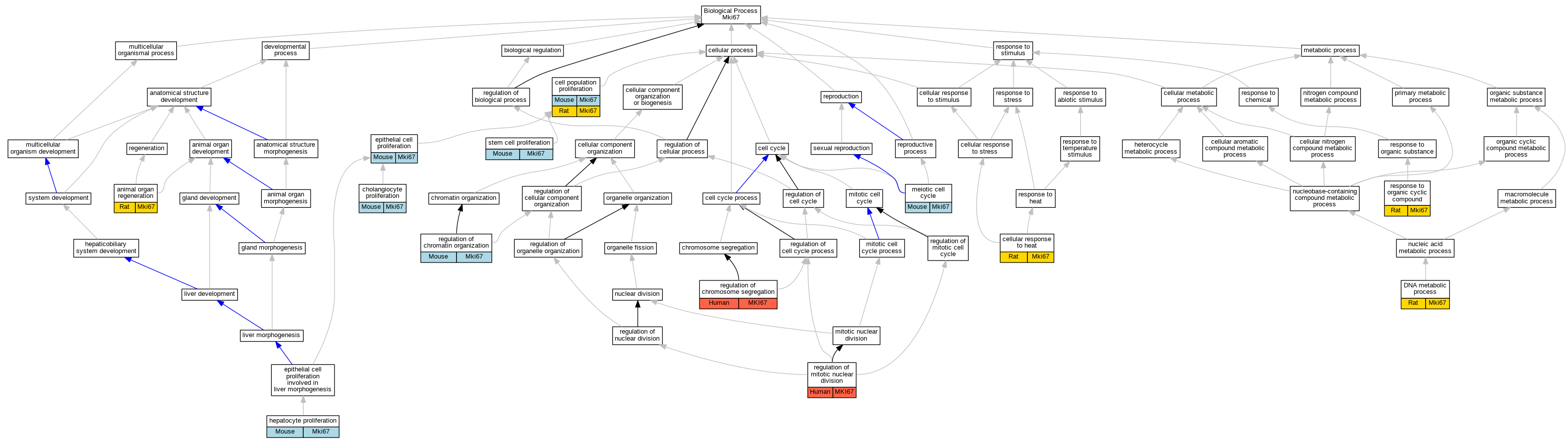
| Biological Process | GO:0031100 | animal organ regeneration | Mki67 | IEP | Rat | PMID:9303485|RGD:2317713 | |
| Biological Process | GO:0008283 | cell population proliferation | Mki67 | IDA | Mouse | PMID:12972605 | |
| Biological Process | GO:0008283 | cell population proliferation | Mki67 | IEP | Rat | PMID:2476477|RGD:2317712 | |
| Biological Process | GO:0034605 | cellular response to heat | Mki67 | IEP | Rat | PMID:9631633|RGD:2317714 | |
| Biological Process | GO:1990705 | cholangiocyte proliferation | Mki67 | IDA | Mouse | PMID:25446530 | |
| Biological Process | GO:0006259 | DNA metabolic process | Mki67 | IEP | Rat | PMID:9303485|RGD:2317713 | |
| Biological Process | GO:0050673 | epithelial cell proliferation | Mki67 | IDA | Mouse | PMID:33129760 | |
| Biological Process | GO:0050673 | epithelial cell proliferation | Mki67 | IDA | Mouse | PMID:19303854 | |
| Biological Process | GO:0072574 | hepatocyte proliferation | Mki67 | IDA | Mouse | PMID:25446530 | |
| Biological Process | GO:0051321 | meiotic cell cycle | Mki67 | IDA | Mouse | PMID:12355204 | |
| Biological Process | GO:1902275 | regulation of chromatin organization | Mki67 | IMP | Mouse | MGI:MGI:5796066|PMID:26949251 | |
| Biological Process | GO:0051983 | regulation of chromosome segregation | MKI67 | IDA | Human | PMID:27362226 | |
| Biological Process | GO:0007088 | regulation of mitotic nuclear division | MKI67 | IDA | Human | PMID:27362226 | |
| Biological Process | GO:0014070 | response to organic cyclic compound | Mki67 | IEP | Rat | PMID:16987298|RGD:7240698 | |
| Biological Process | GO:0072089 | stem cell proliferation | Mki67 | IDA | Mouse | PMID:19303854 |
| EXP Inferred from experiment |
| IDA Inferred from direct assay |
| IEP Inferred from expression pattern |
| IGI Inferred from genetic interaction |
| IMP Inferred from mutant phenotype |
| IPI Inferred from physical interaction |
| HTP Inferred from High Throughput Experiment |
| HDA Inferred from High Throughput Direct Assay |
| HMP Inferred from High Throughput Mutant Phenotype |
| HGI Inferred from High Throughput Genetic Interaction |
| HEP Inferred from High Throughput Expression Pattern |
Mouse Genome Database (MGD), Gene Expression Database (GXD), Mouse Models of Human Cancer database (MMHCdb) (formerly Mouse Tumor Biology (MTB)), Gene Ontology (GO) |
||
|
Citing These Resources Funding Information Warranty Disclaimer, Privacy Notice, Licensing, & Copyright Send questions and comments to User Support. |
last database update 12/30/2025 MGI 6.24 |
|
|
|
||