|
Source |
Alliance of Genome Resources |



| Category | ID | Classification term | Gene | Evidence | Inferred from | Organism | Reference |
|---|---|---|---|---|---|---|---|
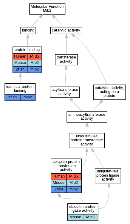
| Molecular Function | GO:0042802 | identical protein binding | mib2 | IPI | ZFIN:ZDB-GENE-050628-1 | Zfish | PMID:17196985 |
| Molecular Function | GO:0005515 | protein binding | MIB2 | IPI | UniProtKB:Q9UHD2 | Human | PMID:21903422 |
| Molecular Function | GO:0005515 | protein binding | Mib2 | IPI | PR:A2AFI6 | Mouse | PMID:34635817 |
| Molecular Function | GO:0005515 | protein binding | Mib2 | IPI | PR:O35516 | Mouse | PMID:34635817 |
| Molecular Function | GO:0005515 | protein binding | mib2 | IPI | ZFIN:ZDB-GENE-030826-19 | Zfish | PMID:24714733 |
| Molecular Function | GO:0005515 | protein binding | mib2 | IPI | ZFIN:ZDB-GENE-030131-726 | Zfish | PMID:24714733 |
| Molecular Function | GO:0005515 | protein binding | mib2 | IPI | RefSeq:NP_571029 | Zfish | PMID:17196985 |
| Molecular Function | GO:0005515 | protein binding | mib2 | IPI | RefSeq:NP_775393 | Zfish | PMID:17196985 |
| Molecular Function | GO:0005515 | protein binding | mib2 | IPI | ZFIN:ZDB-GENE-061110-94 | Zfish | PMID:24714733 |
| Molecular Function | GO:0005515 | protein binding | mib2 | IPI | ZFIN:ZDB-GENE-061019-1 | Zfish | PMID:24714733 |
| Molecular Function | GO:0005515 | protein binding | mib2 | IPI | RefSeq:NP_571019 | Zfish | PMID:17196985 |
| Molecular Function | GO:0005515 | protein binding | mib2 | IPI | RefSeq:NP_571030 | Zfish | PMID:17196985 |
| Molecular Function | GO:0061630 | ubiquitin protein ligase activity | Mib2 | IDA | Mouse | PMID:15824097 | |
| Molecular Function | GO:0004842 | ubiquitin-protein transferase activity | MIB2 | EXP | Human | PMID:31366726 | |
| Molecular Function | GO:0004842 | ubiquitin-protein transferase activity | MIB2 | EXP | Human | PMID:33469115 | |
| Molecular Function | GO:0004842 | ubiquitin-protein transferase activity | Mib2 | IDA | Mouse | PMID:34635817 | |
| Molecular Function | GO:0004842 | ubiquitin-protein transferase activity | mib2 | IDA | Zfish | PMID:17196985 | |
| Molecular Function | GO:0004842 | ubiquitin-protein transferase activity | mib2 | IGI | RefSeq:NP_775393 | Zfish | PMID:17196985 |
| Cellular Component | GO:0005737 | cytoplasm | mib2 | IDA | Zfish | PMID:17196985 | |
| Cellular Component | GO:0031410 | cytoplasmic vesicle | mib2 | IDA | Zfish | PMID:17331493 | |
| Cellular Component | GO:0005769 | early endosome | Mib2 | IDA | Mouse | PMID:15824097 | |
| Cellular Component | GO:0048471 | perinuclear region of cytoplasm | mib2 | IGI | ZFIN:ZDB-GENE-000125-4 | Zfish | PMID:17196985 |
| Cellular Component | GO:0005886 | plasma membrane | Mib2 | IDA | Mouse | PMID:34635817 | |
| Cellular Component | GO:0000151 | ubiquitin ligase complex | Mib2 | IDA | Mouse | PMID:15824097 | |
| Biological Process | GO:0030318 | melanocyte differentiation | mib2 | IMP | ZFIN:ZDB-MRPHLNO-070730-8 | Zfish | PMID:17331493 |
| Biological Process | GO:0030318 | melanocyte differentiation | mib2 | IMP | ZFIN:ZDB-MRPHLNO-070730-9 | Zfish | PMID:17331493 |
| Biological Process | GO:0043123 | positive regulation of I-kappaB kinase/NF-kappaB signaling | MIB2 | HMP | Human | PMID:12761501 | |
| Biological Process | GO:0031398 | positive regulation of protein ubiquitination | mib2 | IPI | ZFIN:ZDB-GENE-030826-19 | Zfish | PMID:24714733 |
| Biological Process | GO:0031398 | positive regulation of protein ubiquitination | mib2 | IPI | ZFIN:ZDB-GENE-061110-94 | Zfish | PMID:24714733 |
| Biological Process | GO:0051865 | protein autoubiquitination | mib2 | IDA | Zfish | PMID:17196985 | |
| Biological Process | GO:0016567 | protein ubiquitination | Mib2 | IDA | Mouse | PMID:15824097 | |
| Biological Process | GO:0016567 | protein ubiquitination | Mib2 | IDA | Mouse | PMID:34635817 | |
| Biological Process | GO:0016567 | protein ubiquitination | mib2 | IDA | Zfish | PMID:17196985 | |
| Biological Process | GO:0002090 | regulation of receptor internalization | mib2 | IDA | Zfish | PMID:17196985 |
| EXP Inferred from experiment |
| IDA Inferred from direct assay |
| IEP Inferred from expression pattern |
| IGI Inferred from genetic interaction |
| IMP Inferred from mutant phenotype |
| IPI Inferred from physical interaction |
| HTP Inferred from High Throughput Experiment |
| HDA Inferred from High Throughput Direct Assay |
| HMP Inferred from High Throughput Mutant Phenotype |
| HGI Inferred from High Throughput Genetic Interaction |
| HEP Inferred from High Throughput Expression Pattern |
Mouse Genome Database (MGD), Gene Expression Database (GXD), Mouse Models of Human Cancer database (MMHCdb) (formerly Mouse Tumor Biology (MTB)), Gene Ontology (GO) |
||
|
Citing These Resources Funding Information Warranty Disclaimer, Privacy Notice, Licensing, & Copyright Send questions and comments to User Support. |
last database update 09/30/2025 MGI 6.24 |
|
|
|
||