|
Source |
Alliance of Genome Resources |



| Category | ID | Classification term | Gene | Evidence | Inferred from | Organism | Reference |
|---|---|---|---|---|---|---|---|
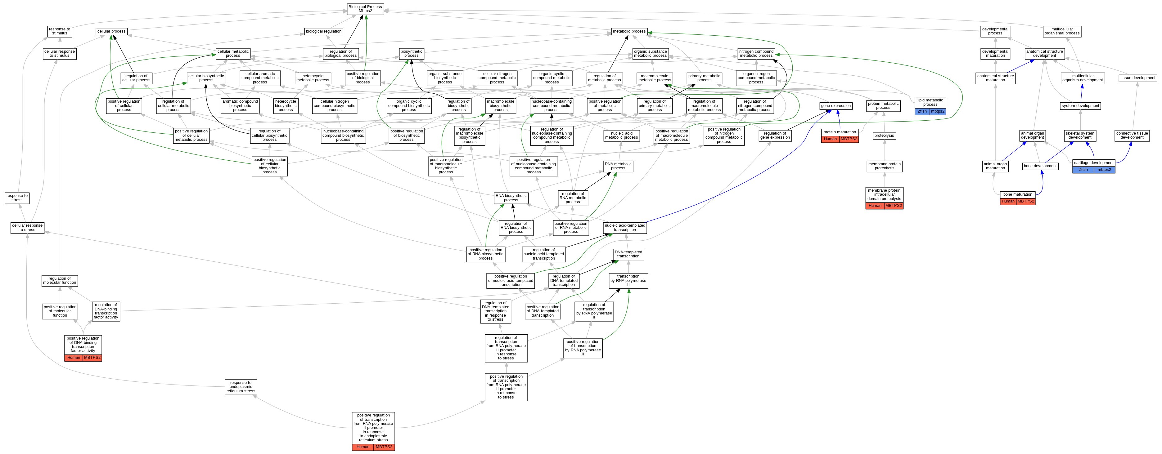
| Molecular Function | GO:0004222 | metalloendopeptidase activity | MBTPS2 | EXP | Human | PMID:11163209 | |
| Molecular Function | GO:0004222 | metalloendopeptidase activity | MBTPS2 | IDA | Human | PMID:11163209 | |
| Cellular Component | GO:0005737 | cytoplasm | MBTPS2 | IDA | Human | PMID:19361614 | |
| Biological Process | GO:0070977 | bone maturation | MBTPS2 | IMP | Human | PMID:27380894 | |
| Biological Process | GO:0051216 | cartilage development | mbtps2 | IMP | ZFIN:ZDB-MRPHLNO-110422-4 | Zfish | PMID:14612568 |
| Biological Process | GO:0006629 | lipid metabolic process | mbtps2 | IMP | ZFIN:ZDB-MRPHLNO-110422-4 | Zfish | PMID:14612568 |
| Biological Process | GO:0031293 | membrane protein intracellular domain proteolysis | MBTPS2 | IGI | UniProtKB:O54862 | Human | PMID:11163209 |
| Biological Process | GO:0051091 | positive regulation of DNA-binding transcription factor activity | MBTPS2 | IGI | UniProtKB:O54862 | Human | PMID:11163209 |
| Biological Process | GO:1990440 | positive regulation of transcription from RNA polymerase II promoter in response to endoplasmic reticulum stress | MBTPS2 | IGI | UniProtKB:O54862 | Human | PMID:11163209 |
| Biological Process | GO:0051604 | protein maturation | MBTPS2 | EXP | Human | PMID:11163209 | |
| Biological Process | GO:0051604 | protein maturation | MBTPS2 | IDA | Human | PMID:11163209 |
| EXP Inferred from experiment |
| IDA Inferred from direct assay |
| IEP Inferred from expression pattern |
| IGI Inferred from genetic interaction |
| IMP Inferred from mutant phenotype |
| IPI Inferred from physical interaction |
| HTP Inferred from High Throughput Experiment |
| HDA Inferred from High Throughput Direct Assay |
| HMP Inferred from High Throughput Mutant Phenotype |
| HGI Inferred from High Throughput Genetic Interaction |
| HEP Inferred from High Throughput Expression Pattern |
Mouse Genome Database (MGD), Gene Expression Database (GXD), Mouse Models of Human Cancer database (MMHCdb) (formerly Mouse Tumor Biology (MTB)), Gene Ontology (GO) |
||
|
Citing These Resources Funding Information Warranty Disclaimer, Privacy Notice, Licensing, & Copyright Send questions and comments to User Support. |
last database update 12/30/2025 MGI 6.24 |
|
|
|
||