|
Source |
Alliance of Genome Resources |



| Category | ID | Classification term | Gene | Evidence | Inferred from | Organism | Reference |
|---|---|---|---|---|---|---|---|
| Molecular Function | GO:0019825 | oxygen binding | Mb | IDA | Rat | PMID:16430787|RGD:1582402 | |
| Molecular Function | GO:0005515 | protein binding | Mb | IPI | UniProtKB:O70244 | Rat | PMID:12724130|RGD:1299150 |
| Molecular Function | GO:0005515 | protein binding | Mb | IPI | UniProtKB:P98158 | Rat | PMID:12724130|RGD:1299150 |
| Cellular Component | GO:0070062 | extracellular exosome | MB | HDA | Human | PMID:23533145 | |
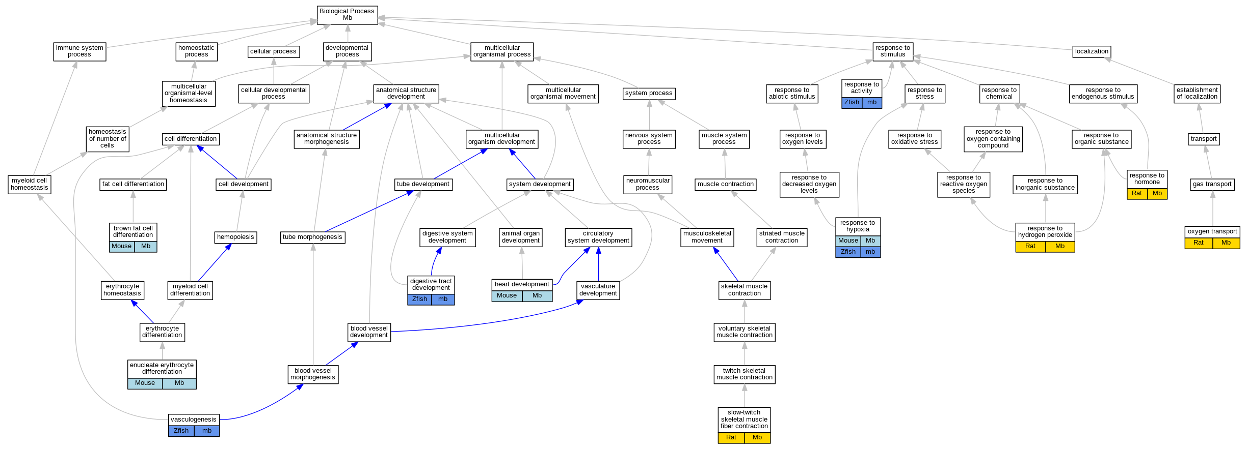
| Biological Process | GO:0050873 | brown fat cell differentiation | Mb | IDA | Mouse | PMID:18492766 | |
| Biological Process | GO:0048565 | digestive tract development | mb | IMP | ZFIN:ZDB-MRPHLNO-100504-1 | Zfish | PMID:19378255 |
| Biological Process | GO:0043353 | enucleate erythrocyte differentiation | Mb | IMP | MGI:MGI:2159004 | Mouse | PMID:14656764 |
| Biological Process | GO:0007507 | heart development | Mb | IMP | MGI:MGI:2159349 | Mouse | PMID:11304494 |
| Biological Process | GO:0015671 | oxygen transport | Mb | IDA | Rat | PMID:17038435|RGD:1582398 | |
| Biological Process | GO:0014823 | response to activity | mb | IDA | Zfish | PMID:16966387 | |
| Biological Process | GO:0009725 | response to hormone | Mb | IDA | Rat | PMID:15489001|RGD:1582397 | |
| Biological Process | GO:0042542 | response to hydrogen peroxide | Mb | IDA | Rat | PMID:12126758|RGD:1582443 | |
| Biological Process | GO:0001666 | response to hypoxia | Mb | IMP | MGI:MGI:2159004 | Mouse | PMID:14656764 |
| Biological Process | GO:0001666 | response to hypoxia | mb | IDA | Zfish | PMID:16709914 | |
| Biological Process | GO:0031444 | slow-twitch skeletal muscle fiber contraction | Mb | IEP | Rat | PMID:15981298|RGD:1582404 | |
| Biological Process | GO:0001570 | vasculogenesis | mb | IMP | ZFIN:ZDB-MRPHLNO-100504-1 | Zfish | PMID:19378255 |
| EXP Inferred from experiment |
| IDA Inferred from direct assay |
| IEP Inferred from expression pattern |
| IGI Inferred from genetic interaction |
| IMP Inferred from mutant phenotype |
| IPI Inferred from physical interaction |
| HTP Inferred from High Throughput Experiment |
| HDA Inferred from High Throughput Direct Assay |
| HMP Inferred from High Throughput Mutant Phenotype |
| HGI Inferred from High Throughput Genetic Interaction |
| HEP Inferred from High Throughput Expression Pattern |
Mouse Genome Database (MGD), Gene Expression Database (GXD), Mouse Models of Human Cancer database (MMHCdb) (formerly Mouse Tumor Biology (MTB)), Gene Ontology (GO) |
||
|
Citing These Resources Funding Information Warranty Disclaimer, Privacy Notice, Licensing, & Copyright Send questions and comments to User Support. |
last database update 12/30/2025 MGI 6.24 |
|
|
|
||