|
Source |
Alliance of Genome Resources |



| Category | ID | Classification term | Gene | Evidence | Inferred from | Organism | Reference |
|---|---|---|---|---|---|---|---|
| Molecular Function | GO:0005515 | protein binding | MANF | IPI | UniProtKB:Q16799-3 | Human | PMID:25543119 |
| Molecular Function | GO:0003723 | RNA binding | MANF | HDA | Human | PMID:22658674 | |
| Molecular Function | GO:0120146 | sulfatide binding | MANF | IPI | CHEBI:18318 | Human | PMID:29497057 |
| Cellular Component | GO:0005783 | endoplasmic reticulum | Manf | IDA | Rat | PMID:19641128|RGD:2325813 | |
| Cellular Component | GO:0005788 | endoplasmic reticulum lumen | MANF | IDA | Human | PMID:29497057 | |
| Cellular Component | GO:0005615 | extracellular space | Manf | IDA | Rat | PMID:19641128|RGD:2325813 | |
| Cellular Component | GO:0005634 | nucleus | MANF | HDA | Human | PMID:21630459 | |
| Cellular Component | GO:0048471 | perinuclear region of cytoplasm | Manf | IDA | Rat | PMID:19641128|RGD:2325813 | |
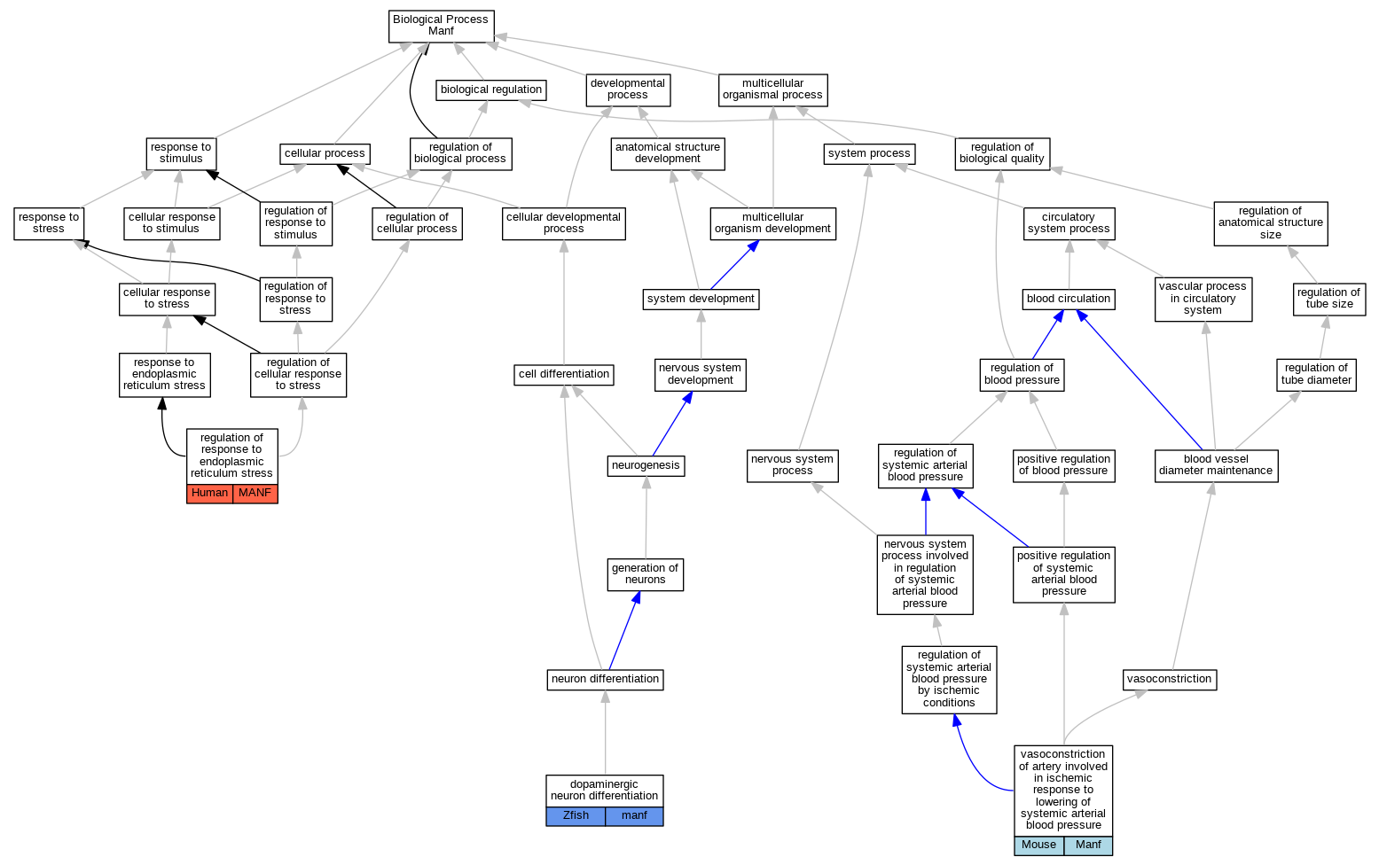
| Biological Process | GO:0071542 | dopaminergic neuron differentiation | manf | IMP | ZFIN:ZDB-MRPHLNO-121203-11,ZFIN:ZDB-MRPHLNO-121203-12 | Zfish | PMID:22898306 |
| Biological Process | GO:1905897 | regulation of response to endoplasmic reticulum stress | MANF | IMP | Human | PMID:29497057 | |
| Biological Process | GO:0002014 | vasoconstriction of artery involved in ischemic response to lowering of systemic arterial blood pressure | Manf | IDA | Mouse | PMID:18718866 |
| EXP Inferred from experiment |
| IDA Inferred from direct assay |
| IEP Inferred from expression pattern |
| IGI Inferred from genetic interaction |
| IMP Inferred from mutant phenotype |
| IPI Inferred from physical interaction |
| HTP Inferred from High Throughput Experiment |
| HDA Inferred from High Throughput Direct Assay |
| HMP Inferred from High Throughput Mutant Phenotype |
| HGI Inferred from High Throughput Genetic Interaction |
| HEP Inferred from High Throughput Expression Pattern |
Mouse Genome Database (MGD), Gene Expression Database (GXD), Mouse Models of Human Cancer database (MMHCdb) (formerly Mouse Tumor Biology (MTB)), Gene Ontology (GO) |
||
|
Citing These Resources Funding Information Warranty Disclaimer, Privacy Notice, Licensing, & Copyright Send questions and comments to User Support. |
last database update 12/30/2025 MGI 6.24 |
|
|
|
||