|
Source |
Alliance of Genome Resources |



| Category | ID | Classification term | Gene | Evidence | Inferred from | Organism | Reference |
|---|---|---|---|---|---|---|---|
| Molecular Function | GO:0004571 | mannosyl-oligosaccharide 1,2-alpha-mannosidase activity | MAN1B1 | IDA | Human | PMID:10521544 | |
| Molecular Function | GO:0004571 | mannosyl-oligosaccharide 1,2-alpha-mannosidase activity | MAN1B1 | IDA | Human | PMID:12090241 | |
| Molecular Function | GO:0004571 | mannosyl-oligosaccharide 1,2-alpha-mannosidase activity | MAN1B1 | IMP | Human | PMID:18003979 | |
| Molecular Function | GO:0004571 | mannosyl-oligosaccharide 1,2-alpha-mannosidase activity | MAN1B1 | IDA | Human | PMID:22160784 | |
| Molecular Function | GO:0004571 | mannosyl-oligosaccharide 1,2-alpha-mannosidase activity | Man1b1 | IMP | Mouse | PMID:15294975 | |
| Cellular Component | GO:0031410 | cytoplasmic vesicle | MAN1B1 | IDA | Human | PMID:25411339 | |
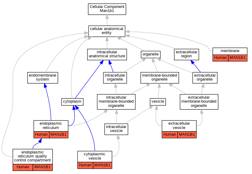
| Cellular Component | GO:0005783 | endoplasmic reticulum | MAN1B1 | IDA | Human | PMID:18003979 | |
| Cellular Component | GO:0044322 | endoplasmic reticulum quality control compartment | MAN1B1 | IDA | Human | PMID:18003979 | |
| Cellular Component | GO:1903561 | extracellular vesicle | MAN1B1 | HDA | Human | PMID:24769233 | |
| Cellular Component | GO:0016020 | membrane | MAN1B1 | IDA | Human | PMID:18003979 | |
| Cellular Component | GO:0016020 | membrane | MAN1B1 | HDA | Human | PMID:19946888 | |
| Biological Process | GO:1904380 | endoplasmic reticulum mannose trimming | MAN1B1 | IMP | Human | PMID:18003979 | |
| Biological Process | GO:1904382 | mannose trimming involved in glycoprotein ERAD pathway | MAN1B1 | IMP | Human | PMID:18003979 | |
| Biological Process | GO:1904382 | mannose trimming involved in glycoprotein ERAD pathway | MAN1B1 | IMP | Human | PMID:21062743 | |
| Biological Process | GO:0036508 | protein alpha-1,2-demannosylation | MAN1B1 | IDA | Human | PMID:10521544 | |
| Biological Process | GO:0036508 | protein alpha-1,2-demannosylation | MAN1B1 | IDA | Human | PMID:22160784 | |
| Biological Process | GO:0036509 | trimming of terminal mannose on B branch | MAN1B1 | IDA | Human | PMID:10521544 | |
| Biological Process | GO:0036509 | trimming of terminal mannose on B branch | MAN1B1 | IMP | Human | PMID:18003979 | |
| Biological Process | GO:0030433 | ubiquitin-dependent ERAD pathway | MAN1B1 | IMP | Human | PMID:18003979 | |
| Biological Process | GO:0030433 | ubiquitin-dependent ERAD pathway | Man1b1 | IMP | Mouse | PMID:15294975 |
| EXP Inferred from experiment |
| IDA Inferred from direct assay |
| IEP Inferred from expression pattern |
| IGI Inferred from genetic interaction |
| IMP Inferred from mutant phenotype |
| IPI Inferred from physical interaction |
| HTP Inferred from High Throughput Experiment |
| HDA Inferred from High Throughput Direct Assay |
| HMP Inferred from High Throughput Mutant Phenotype |
| HGI Inferred from High Throughput Genetic Interaction |
| HEP Inferred from High Throughput Expression Pattern |
Mouse Genome Database (MGD), Gene Expression Database (GXD), Mouse Models of Human Cancer database (MMHCdb) (formerly Mouse Tumor Biology (MTB)), Gene Ontology (GO) |
||
|
Citing These Resources Funding Information Warranty Disclaimer, Privacy Notice, Licensing, & Copyright Send questions and comments to User Support. |
last database update 05/12/2026 MGI 6.24 |
|
|
|
||