|
Source |
Alliance of Genome Resources |



| Category | ID | Classification term | Gene | Evidence | Inferred from | Organism | Reference |
|---|---|---|---|---|---|---|---|
| Molecular Function | GO:0042802 | identical protein binding | LTBR | IPI | UniProtKB:P36941 | Human | PMID:20732415 |
| Molecular Function | GO:0005515 | protein binding | LTBR | IPI | UniProtKB:O43557 | Human | PMID:12393901 |
| Molecular Function | GO:0005515 | protein binding | LTBR | IPI | UniProtKB:Q13114 | Human | PMID:20732415 |
| Molecular Function | GO:0005515 | protein binding | LTBR | IPI | UniProtKB:Q15326 | Human | PMID:20732415 |
| Molecular Function | GO:0005515 | protein binding | LTBR | IPI | UniProtKB:O43557 | Human | PMID:26977880 |
| Molecular Function | GO:0005515 | protein binding | LTBR | IPI | UniProtKB:Q13114 | Human | PMID:28514442 |
| Molecular Function | GO:0005515 | protein binding | LTBR | IPI | UniProtKB:Q08426 | Human | PMID:32296183 |
| Molecular Function | GO:0005515 | protein binding | LTBR | IPI | UniProtKB:Q9UI14 | Human | PMID:32296183 |
| Molecular Function | GO:0005515 | protein binding | LTBR | IPI | UniProtKB:P29846:PRO_0000037666 | Human | PMID:8995654 |
| Molecular Function | GO:0005515 | protein binding | Ltbr | IPI | UniProtKB:P39429 | Mouse | MGI:MGI:3688344|PMID:15102471 |
| Molecular Function | GO:0005515 | protein binding | Ltbr | IPI | UniProtKB:O43557 | Mouse | MGI:MGI:5774903|PMID:26977880 |
| Molecular Function | GO:0005515 | protein binding | Ltbr | IPI | UniProtKB:P39429 | Mouse | MGI:MGI:5474156|PMID:23334419 |
| Molecular Function | GO:0005515 | protein binding | Ltbr | IPI | PR:P11679 | Mouse | PMID:10747083 |
| Molecular Function | GO:0005515 | protein binding | Ltbr | IPI | PR:P05784 | Mouse | PMID:10747083 |
| Molecular Function | GO:0031625 | ubiquitin protein ligase binding | LTBR | IPI | UniProtKB:O94972 | Human | PMID:11279055 |
| Molecular Function | GO:0031625 | ubiquitin protein ligase binding | LTBR | IPI | UniProtKB:Q12933 | Human | PMID:11279055 |
| Cellular Component | GO:0005794 | Golgi apparatus | LTBR | IDA | Human | GO_REF:0000052 | |
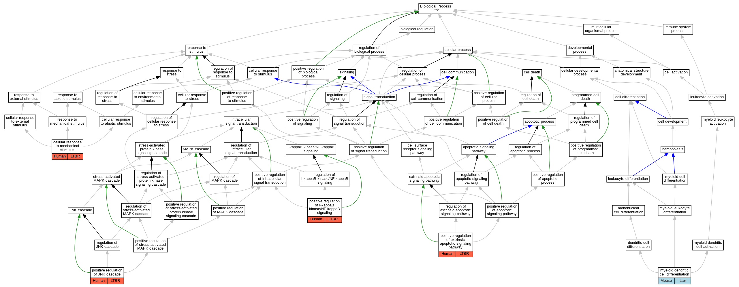
| Biological Process | GO:0071260 | cellular response to mechanical stimulus | LTBR | IEP | Human | PMID:19593445 | |
| Biological Process | GO:0043011 | myeloid dendritic cell differentiation | Ltbr | IMP | MGI:MGI:2384140 | Mouse | PMID:23913046 |
| Biological Process | GO:2001238 | positive regulation of extrinsic apoptotic signaling pathway | LTBR | IMP | Human | PMID:20732415 | |
| Biological Process | GO:0043123 | positive regulation of I-kappaB kinase/NF-kappaB signaling | LTBR | IEP | Human | PMID:12761501 | |
| Biological Process | GO:0046330 | positive regulation of JNK cascade | LTBR | IMP | Human | PMID:20732415 |
| EXP Inferred from experiment |
| IDA Inferred from direct assay |
| IEP Inferred from expression pattern |
| IGI Inferred from genetic interaction |
| IMP Inferred from mutant phenotype |
| IPI Inferred from physical interaction |
| HTP Inferred from High Throughput Experiment |
| HDA Inferred from High Throughput Direct Assay |
| HMP Inferred from High Throughput Mutant Phenotype |
| HGI Inferred from High Throughput Genetic Interaction |
| HEP Inferred from High Throughput Expression Pattern |
Mouse Genome Database (MGD), Gene Expression Database (GXD), Mouse Models of Human Cancer database (MMHCdb) (formerly Mouse Tumor Biology (MTB)), Gene Ontology (GO) |
||
|
Citing These Resources Funding Information Warranty Disclaimer, Privacy Notice, Licensing, & Copyright Send questions and comments to User Support. |
last database update 05/12/2026 MGI 6.24 |
|
|
|
||