|
Source |
Alliance of Genome Resources |



| Category | ID | Classification term | Gene | Evidence | Inferred from | Organism | Reference |
|---|---|---|---|---|---|---|---|
| Molecular Function | GO:0043395 | heparan sulfate proteoglycan binding | Lrrtm4 | IDA | Mouse | PMID:23911104 | |
| Cellular Component | GO:0032281 | AMPA glutamate receptor complex | Lrrtm4 | IDA | Mouse | PMID:22632720 | |
| Cellular Component | GO:0098982 | GABA-ergic synapse | Lrrtm4 | IDA | Mouse | PMID:31974009 | |
| Cellular Component | GO:0098978 | glutamatergic synapse | Lrrtm4 | IDA | Mouse | PMID:23911103 | |
| Cellular Component | GO:0098978 | glutamatergic synapse | Lrrtm4 | IMP | Mouse | PMID:23911103 | |
| Cellular Component | GO:0098978 | glutamatergic synapse | Lrrtm4 | IDA | Rat | PMID:23911103|RGD:13702303 | |
| Cellular Component | GO:0098684 | photoreceptor ribbon synapse | Lrrtm4 | IDA | Mouse | PMID:31974009 | |
| Cellular Component | GO:0098839 | postsynaptic density membrane | Lrrtm4 | IDA | Rat | PMID:23911103|RGD:13702303 | |
| Cellular Component | GO:0045211 | postsynaptic membrane | Lrrtm4 | IDA | Mouse | PMID:23911104 | |
| Cellular Component | GO:0045202 | synapse | Lrrtm4 | IDA | Mouse | PMID:31974009 | |
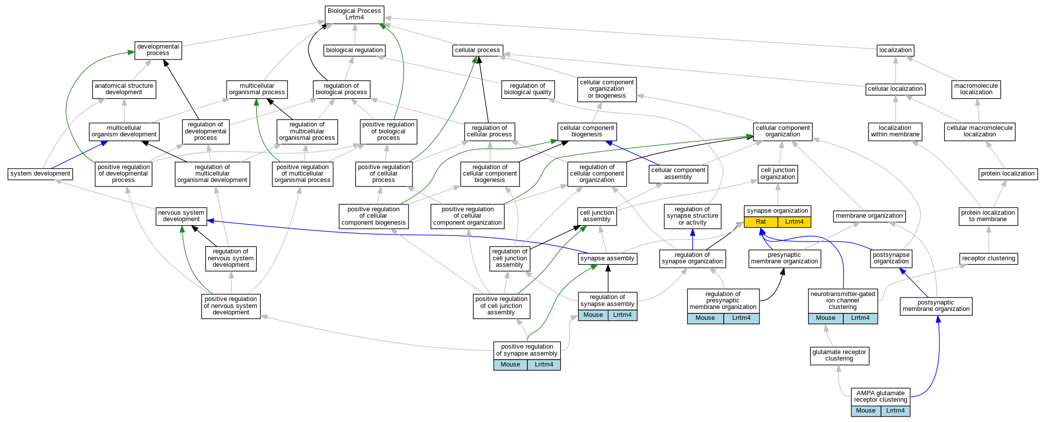
| Biological Process | GO:0097113 | AMPA glutamate receptor clustering | Lrrtm4 | IMP | MGI:MGI:5521326 | Mouse | PMID:23911104 |
| Biological Process | GO:0072578 | neurotransmitter-gated ion channel clustering | Lrrtm4 | IDA | Mouse | PMID:23911104 | |
| Biological Process | GO:0051965 | positive regulation of synapse assembly | Lrrtm4 | IDA | Mouse | PMID:24613359 | |
| Biological Process | GO:1901629 | regulation of presynaptic membrane organization | Lrrtm4 | IDA | Mouse | PMID:23911104 | |
| Biological Process | GO:0051963 | regulation of synapse assembly | Lrrtm4 | IDA | Mouse | PMID:23911103 | |
| Biological Process | GO:0051963 | regulation of synapse assembly | Lrrtm4 | IMP | Mouse | PMID:23911103 | |
| Biological Process | GO:0050808 | synapse organization | Lrrtm4 | IDA | Rat | PMID:19285470|RGD:8554788 |
| EXP Inferred from experiment |
| IDA Inferred from direct assay |
| IEP Inferred from expression pattern |
| IGI Inferred from genetic interaction |
| IMP Inferred from mutant phenotype |
| IPI Inferred from physical interaction |
| HTP Inferred from High Throughput Experiment |
| HDA Inferred from High Throughput Direct Assay |
| HMP Inferred from High Throughput Mutant Phenotype |
| HGI Inferred from High Throughput Genetic Interaction |
| HEP Inferred from High Throughput Expression Pattern |
Mouse Genome Database (MGD), Gene Expression Database (GXD), Mouse Models of Human Cancer database (MMHCdb) (formerly Mouse Tumor Biology (MTB)), Gene Ontology (GO) |
||
|
Citing These Resources Funding Information Warranty Disclaimer, Privacy Notice, Licensing, & Copyright Send questions and comments to User Support. |
last database update 12/30/2025 MGI 6.24 |
|
|
|
||