|
Source |
Alliance of Genome Resources |



| Category | ID | Classification term | Gene | Evidence | Inferred from | Organism | Reference |
|---|---|---|---|---|---|---|---|
| Molecular Function | GO:0005515 | protein binding | LCP2 | IPI | UniProtKB:P16333 | Human | PMID:10229072 |
| Molecular Function | GO:0005515 | protein binding | LCP2 | IPI | UniProtKB:P15498 | Human | PMID:10347175 |
| Molecular Function | GO:0005515 | protein binding | LCP2 | IPI | UniProtKB:O15117 | Human | PMID:10570256 |
| Molecular Function | GO:0005515 | protein binding | LCP2 | IPI | UniProtKB:O15117 | Human | PMID:10671560 |
| Molecular Function | GO:0005515 | protein binding | LCP2 | IPI | UniProtKB:O75791 | Human | PMID:15929943 |
| Molecular Function | GO:0005515 | protein binding | LCP2 | IPI | UniProtKB:P16333 | Human | PMID:15929943 |
| Molecular Function | GO:0005515 | protein binding | LCP2 | IPI | UniProtKB:P19174 | Human | PMID:15929943 |
| Molecular Function | GO:0005515 | protein binding | LCP2 | IPI | UniProtKB:P62993 | Human | PMID:15929943 |
| Molecular Function | GO:0005515 | protein binding | LCP2 | IPI | UniProtKB:O75791 | Human | PMID:16189514 |
| Molecular Function | GO:0005515 | protein binding | LCP2 | IPI | UniProtKB:P08487 | Human | PMID:16467851 |
| Molecular Function | GO:0005515 | protein binding | LCP2 | IPI | UniProtKB:O89100 | Human | PMID:16511262 |
| Molecular Function | GO:0005515 | protein binding | LCP2 | IPI | UniProtKB:O75791 | Human | PMID:17010654 |
| Molecular Function | GO:0005515 | protein binding | LCP2 | IPI | UniProtKB:O89100 | Human | PMID:17010654 |
| Molecular Function | GO:0005515 | protein binding | LCP2 | IPI | UniProtKB:O75791 | Human | PMID:17235283 |
| Molecular Function | GO:0005515 | protein binding | LCP2 | IPI | UniProtKB:O75886 | Human | PMID:17235283 |
| Molecular Function | GO:0005515 | protein binding | LCP2 | IPI | UniProtKB:P62993 | Human | PMID:17235283 |
| Molecular Function | GO:0005515 | protein binding | LCP2 | IPI | UniProtKB:Q92783 | Human | PMID:17235283 |
| Molecular Function | GO:0005515 | protein binding | LCP2 | IPI | UniProtKB:Q08881 | Human | PMID:17420479 |
| Molecular Function | GO:0005515 | protein binding | LCP2 | IPI | UniProtKB:P62993 | Human | PMID:19380743 |
| Molecular Function | GO:0005515 | protein binding | LCP2 | IPI | UniProtKB:O89100 | Human | PMID:19523899 |
| Molecular Function | GO:0005515 | protein binding | LCP2 | IPI | UniProtKB:O15117 | Human | PMID:20534575 |
| Molecular Function | GO:0005515 | protein binding | LCP2 | IPI | UniProtKB:O75791 | Human | PMID:20534575 |
| Molecular Function | GO:0005515 | protein binding | LCP2 | IPI | UniProtKB:P16333 | Human | PMID:20562827 |
| Molecular Function | GO:0005515 | protein binding | LCP2 | IPI | UniProtKB:P62993 | Human | PMID:20936779 |
| Molecular Function | GO:0005515 | protein binding | LCP2 | IPI | UniProtKB:O75791 | Human | PMID:21516116 |
| Molecular Function | GO:0005515 | protein binding | LCP2 | IPI | UniProtKB:P15498 | Human | PMID:21725281 |
| Molecular Function | GO:0005515 | protein binding | LCP2 | IPI | UniProtKB:P16333 | Human | PMID:21725281 |
| Molecular Function | GO:0005515 | protein binding | LCP2 | IPI | UniProtKB:P19174 | Human | PMID:21725281 |
| Molecular Function | GO:0005515 | protein binding | LCP2 | IPI | UniProtKB:Q08881 | Human | PMID:21725281 |
| Molecular Function | GO:0005515 | protein binding | LCP2 | IPI | UniProtKB:Q8IVH8 | Human | PMID:21983831 |
| Molecular Function | GO:0005515 | protein binding | LCP2 | IPI | UniProtKB:Q99JP0 | Human | PMID:21983831 |
| Molecular Function | GO:0005515 | protein binding | LCP2 | IPI | UniProtKB:O15117 | Human | PMID:22074159 |
| Molecular Function | GO:0005515 | protein binding | LCP2 | IPI | UniProtKB:P30203 | Human | PMID:24584089 |
| Molecular Function | GO:0005515 | protein binding | LCP2 | IPI | UniProtKB:P00533 | Human | PMID:24658140 |
| Molecular Function | GO:0005515 | protein binding | LCP2 | IPI | UniProtKB:O43639 | Human | PMID:25416956 |
| Molecular Function | GO:0005515 | protein binding | LCP2 | IPI | UniProtKB:O75791 | Human | PMID:25416956 |
| Molecular Function | GO:0005515 | protein binding | LCP2 | IPI | UniProtKB:O75886 | Human | PMID:25416956 |
| Molecular Function | GO:0005515 | protein binding | LCP2 | IPI | UniProtKB:P51116 | Human | PMID:25416956 |
| Molecular Function | GO:0005515 | protein binding | LCP2 | IPI | UniProtKB:P62993 | Human | PMID:25416956 |
| Molecular Function | GO:0005515 | protein binding | LCP2 | IPI | UniProtKB:Q08379 | Human | PMID:25416956 |
| Molecular Function | GO:0005515 | protein binding | LCP2 | IPI | UniProtKB:O15117 | Human | PMID:25814554 |
| Molecular Function | GO:0005515 | protein binding | LCP2 | IPI | UniProtKB:O43639 | Human | PMID:26871637 |
| Molecular Function | GO:0005515 | protein binding | LCP2 | IPI | UniProtKB:O75791 | Human | PMID:27107012 |
| Molecular Function | GO:0005515 | protein binding | LCP2 | IPI | UniProtKB:O15117 | Human | PMID:27335501 |
| Molecular Function | GO:0005515 | protein binding | LCP2 | IPI | UniProtKB:Q5VWT5 | Human | PMID:27335501 |
| Molecular Function | GO:0005515 | protein binding | LCP2 | IPI | UniProtKB:O75791 | Human | PMID:29997244 |
| Molecular Function | GO:0005515 | protein binding | LCP2 | IPI | UniProtKB:O75791 | Human | PMID:31467278 |
| Molecular Function | GO:0005515 | protein binding | LCP2 | IPI | UniProtKB:P16333 | Human | PMID:31467278 |
| Molecular Function | GO:0005515 | protein binding | LCP2 | IPI | UniProtKB:P51116 | Human | PMID:31515488 |
| Molecular Function | GO:0005515 | protein binding | LCP2 | IPI | UniProtKB:P00533 | Human | PMID:31980649 |
| Molecular Function | GO:0005515 | protein binding | LCP2 | IPI | UniProtKB:O43639 | Human | PMID:32296183 |
| Molecular Function | GO:0005515 | protein binding | LCP2 | IPI | UniProtKB:O75791 | Human | PMID:32296183 |
| Molecular Function | GO:0005515 | protein binding | LCP2 | IPI | UniProtKB:O75886 | Human | PMID:32296183 |
| Molecular Function | GO:0005515 | protein binding | LCP2 | IPI | UniProtKB:P51116 | Human | PMID:32296183 |
| Molecular Function | GO:0005515 | protein binding | LCP2 | IPI | UniProtKB:P62993 | Human | PMID:32296183 |
| Molecular Function | GO:0005515 | protein binding | LCP2 | IPI | UniProtKB:Q08379 | Human | PMID:32296183 |
| Molecular Function | GO:0005515 | protein binding | LCP2 | IPI | UniProtKB:Q8TBB1 | Human | PMID:32296183 |
| Molecular Function | GO:0005515 | protein binding | LCP2 | IPI | UniProtKB:Q9H5J4 | Human | PMID:32296183 |
| Molecular Function | GO:0005515 | protein binding | LCP2 | IPI | UniProtKB:O75791 | Human | PMID:32814053 |
| Molecular Function | GO:0005515 | protein binding | LCP2 | IPI | UniProtKB:P15498 | Human | PMID:8673706 |
| Molecular Function | GO:0005515 | protein binding | LCP2 | IPI | UniProtKB:P15498 | Human | PMID:9047237 |
| Molecular Function | GO:0005515 | protein binding | Lcp2 | IPI | UniProtKB:O35601|UniProtKB:O54957|UniProtKB:O89100|UniProtKB:Q61003 | Mouse | MGI:MGI:5568870|PMID:24584089 |
| Molecular Function | GO:0005515 | protein binding | Lcp2 | IPI | UniProtKB:O54957 | Mouse | MGI:MGI:5003385|PMID:21487392 |
| Molecular Function | GO:0005515 | protein binding | Lcp2 | IPI | UniProtKB:O35601 | Mouse | MGI:MGI:3522077|PMID:15477347 |
| Molecular Function | GO:0005515 | protein binding | Lcp2 | IPI | UniprotKB:Q8CIH5 | Mouse | PMID:27609517 |
| Molecular Function | GO:0005515 | protein binding | Lcp2 | IPI | PR:Q62077 | Mouse | PMID:15599401 |
| Molecular Function | GO:0005515 | protein binding | Lcp2 | IPI | UniprotKB:Q62077 | Mouse | PMID:27609517 |
| Cellular Component | GO:0005911 | cell-cell junction | Lcp2 | IDA | Mouse | PMID:23793062 | |
| Cellular Component | GO:0005829 | cytosol | LCP2 | IDA | Human | PMID:20551903 | |
| Cellular Component | GO:0044853 | plasma membrane raft | LCP2 | IDA | Human | PMID:20551903 | |
| Cellular Component | GO:0036398 | TCR signalosome | LCP2 | IDA | Human | PMID:20551903 | |
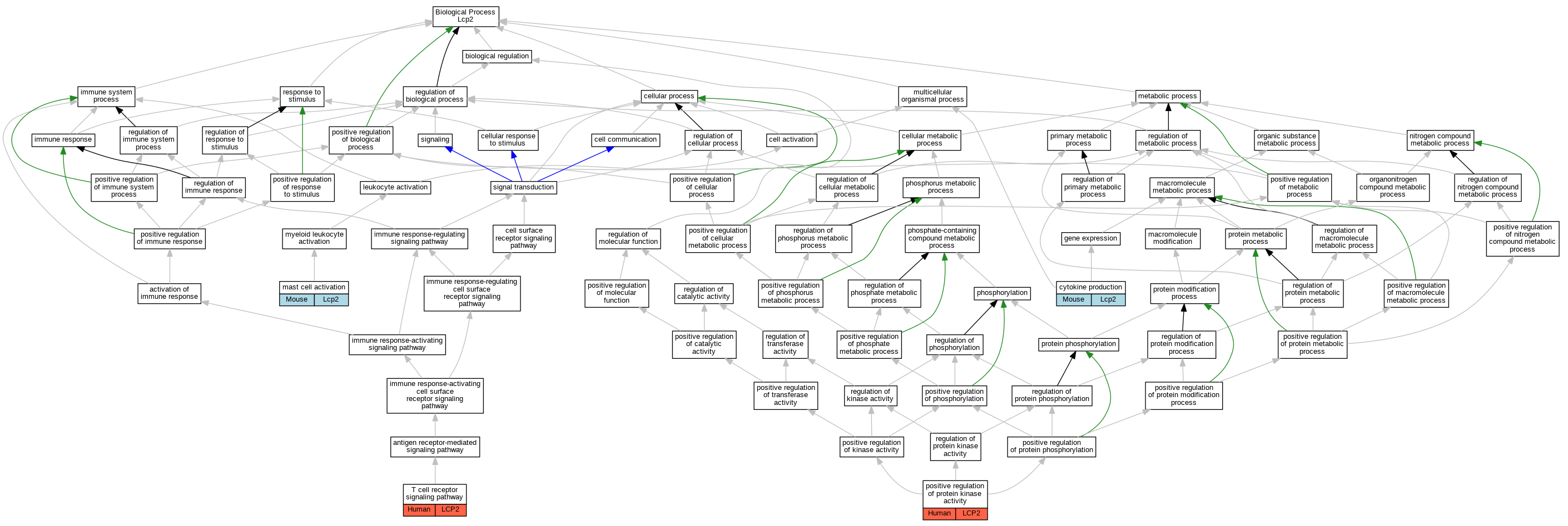
| Biological Process | GO:0001816 | cytokine production | Lcp2 | IMP | MGI:MGI:2180002 | Mouse | PMID:15153494 |
| Biological Process | GO:0045576 | mast cell activation | Lcp2 | IMP | MGI:MGI:2180002 | Mouse | PMID:15153494 |
| Biological Process | GO:0045860 | positive regulation of protein kinase activity | LCP2 | IEP | Human | PMID:14624253 | |
| Biological Process | GO:0050852 | T cell receptor signaling pathway | LCP2 | IDA | Human | PMID:20551903 |
| EXP Inferred from experiment |
| IDA Inferred from direct assay |
| IEP Inferred from expression pattern |
| IGI Inferred from genetic interaction |
| IMP Inferred from mutant phenotype |
| IPI Inferred from physical interaction |
| HTP Inferred from High Throughput Experiment |
| HDA Inferred from High Throughput Direct Assay |
| HMP Inferred from High Throughput Mutant Phenotype |
| HGI Inferred from High Throughput Genetic Interaction |
| HEP Inferred from High Throughput Expression Pattern |
Mouse Genome Database (MGD), Gene Expression Database (GXD), Mouse Models of Human Cancer database (MMHCdb) (formerly Mouse Tumor Biology (MTB)), Gene Ontology (GO) |
||
|
Citing These Resources Funding Information Warranty Disclaimer, Privacy Notice, Licensing, & Copyright Send questions and comments to User Support. |
last database update 09/30/2025 MGI 6.24 |
|
|
|
||