|
Source |
Alliance of Genome Resources |



| Category | ID | Classification term | Gene | Evidence | Inferred from | Organism | Reference |
|---|---|---|---|---|---|---|---|
| Molecular Function | GO:0005515 | protein binding | KRT19 | IPI | UniProtKB:P27958:PRO_0000037566 | Human | PMID:15846844 |
| Molecular Function | GO:0005515 | protein binding | KRT19 | IPI | UniProtKB:P11532 | Human | PMID:16000376 |
| Molecular Function | GO:0005515 | protein binding | KRT19 | IPI | UniProtKB:O14964 | Human | PMID:16189514 |
| Molecular Function | GO:0005515 | protein binding | KRT19 | IPI | UniProtKB:P04259 | Human | PMID:16189514 |
| Molecular Function | GO:0005515 | protein binding | KRT19 | IPI | UniProtKB:Q8IYI6 | Human | PMID:16189514 |
| Molecular Function | GO:0005515 | protein binding | KRT19 | IPI | UniProtKB:Q9NYB9 | Human | PMID:16189514 |
| Molecular Function | GO:0005515 | protein binding | KRT19 | IPI | UniProtKB:P21980 | Human | PMID:20080707 |
| Molecular Function | GO:0005515 | protein binding | KRT19 | IPI | UniProtKB:O15160 | Human | PMID:25416956 |
| Molecular Function | GO:0005515 | protein binding | KRT19 | IPI | UniProtKB:O60573 | Human | PMID:25416956 |
| Molecular Function | GO:0005515 | protein binding | KRT19 | IPI | UniProtKB:P0C1Z6-2 | Human | PMID:25416956 |
| Molecular Function | GO:0005515 | protein binding | KRT19 | IPI | UniProtKB:P35908 | Human | PMID:25416956 |
| Molecular Function | GO:0005515 | protein binding | KRT19 | IPI | UniProtKB:Q6NYC8 | Human | PMID:25416956 |
| Molecular Function | GO:0005515 | protein binding | KRT19 | IPI | UniProtKB:Q7KZS0 | Human | PMID:25416956 |
| Molecular Function | GO:0005515 | protein binding | KRT19 | IPI | UniProtKB:Q8IYE0-2 | Human | PMID:25416956 |
| Molecular Function | GO:0005515 | protein binding | KRT19 | IPI | UniProtKB:Q8IYX8-2 | Human | PMID:25416956 |
| Molecular Function | GO:0005515 | protein binding | KRT19 | IPI | UniProtKB:Q96CS2 | Human | PMID:25416956 |
| Molecular Function | GO:0005515 | protein binding | KRT19 | IPI | UniProtKB:Q9BVG8 | Human | PMID:25416956 |
| Molecular Function | GO:0005515 | protein binding | KRT19 | IPI | UniProtKB:Q9H257 | Human | PMID:25416956 |
| Molecular Function | GO:0005515 | protein binding | KRT19 | IPI | UniProtKB:Q9H5Z6 | Human | PMID:25416956 |
| Molecular Function | GO:0005515 | protein binding | KRT19 | IPI | UniProtKB:Q9NRA8 | Human | PMID:25416956 |
| Molecular Function | GO:0005515 | protein binding | KRT19 | IPI | UniProtKB:Q9NX04 | Human | PMID:25416956 |
| Molecular Function | GO:0005515 | protein binding | KRT19 | IPI | UniProtKB:Q9P0N9 | Human | PMID:25416956 |
| Molecular Function | GO:0005515 | protein binding | KRT19 | IPI | UniProtKB:Q9UKT9 | Human | PMID:25416956 |
| Molecular Function | GO:0005515 | protein binding | KRT19 | IPI | UniProtKB:Q9Y2J4-4 | Human | PMID:25416956 |
| Molecular Function | GO:0005515 | protein binding | KRT19 | IPI | UniProtKB:P14136 | Human | PMID:25910212 |
| Molecular Function | GO:0005515 | protein binding | KRT19 | IPI | UniProtKB:P35908 | Human | PMID:25910212 |
| Molecular Function | GO:0005515 | protein binding | KRT19 | IPI | UniProtKB:Q9BT78 | Human | PMID:26871637 |
| Molecular Function | GO:0005515 | protein binding | KRT19 | IPI | UniProtKB:Q9NYB9 | Human | PMID:29892012 |
| Molecular Function | GO:0005515 | protein binding | KRT19 | IPI | UniProtKB:P35908 | Human | PMID:31515488 |
| Molecular Function | GO:0005515 | protein binding | KRT19 | IPI | UniProtKB:Q9H257 | Human | PMID:31515488 |
| Molecular Function | GO:0005515 | protein binding | KRT19 | IPI | UniProtKB:Q9P0N9 | Human | PMID:31515488 |
| Molecular Function | GO:0005515 | protein binding | KRT19 | IPI | UniProtKB:A2BDD9 | Human | PMID:32296183 |
| Molecular Function | GO:0005515 | protein binding | KRT19 | IPI | UniProtKB:O14964 | Human | PMID:32296183 |
| Molecular Function | GO:0005515 | protein binding | KRT19 | IPI | UniProtKB:O43790 | Human | PMID:32296183 |
| Molecular Function | GO:0005515 | protein binding | KRT19 | IPI | UniProtKB:O95295 | Human | PMID:32296183 |
| Molecular Function | GO:0005515 | protein binding | KRT19 | IPI | UniProtKB:O95678 | Human | PMID:32296183 |
| Molecular Function | GO:0005515 | protein binding | KRT19 | IPI | UniProtKB:P02538 | Human | PMID:32296183 |
| Molecular Function | GO:0005515 | protein binding | KRT19 | IPI | UniProtKB:P04259 | Human | PMID:32296183 |
| Molecular Function | GO:0005515 | protein binding | KRT19 | IPI | UniProtKB:P04264 | Human | PMID:32296183 |
| Molecular Function | GO:0005515 | protein binding | KRT19 | IPI | UniProtKB:P05787 | Human | PMID:32296183 |
| Molecular Function | GO:0005515 | protein binding | KRT19 | IPI | UniProtKB:P12035 | Human | PMID:32296183 |
| Molecular Function | GO:0005515 | protein binding | KRT19 | IPI | UniProtKB:P13647 | Human | PMID:32296183 |
| Molecular Function | GO:0005515 | protein binding | KRT19 | IPI | UniProtKB:P14136 | Human | PMID:32296183 |
| Molecular Function | GO:0005515 | protein binding | KRT19 | IPI | UniProtKB:P19013 | Human | PMID:32296183 |
| Molecular Function | GO:0005515 | protein binding | KRT19 | IPI | UniProtKB:P25786 | Human | PMID:32296183 |
| Molecular Function | GO:0005515 | protein binding | KRT19 | IPI | UniProtKB:P35908 | Human | PMID:32296183 |
| Molecular Function | GO:0005515 | protein binding | KRT19 | IPI | UniProtKB:P40617 | Human | PMID:32296183 |
| Molecular Function | GO:0005515 | protein binding | KRT19 | IPI | UniProtKB:P41219 | Human | PMID:32296183 |
| Molecular Function | GO:0005515 | protein binding | KRT19 | IPI | UniProtKB:P48668 | Human | PMID:32296183 |
| Molecular Function | GO:0005515 | protein binding | KRT19 | IPI | UniProtKB:P78385 | Human | PMID:32296183 |
| Molecular Function | GO:0005515 | protein binding | KRT19 | IPI | UniProtKB:P78386 | Human | PMID:32296183 |
| Molecular Function | GO:0005515 | protein binding | KRT19 | IPI | UniProtKB:Q14533 | Human | PMID:32296183 |
| Molecular Function | GO:0005515 | protein binding | KRT19 | IPI | UniProtKB:Q14CN4 | Human | PMID:32296183 |
| Molecular Function | GO:0005515 | protein binding | KRT19 | IPI | UniProtKB:Q16512 | Human | PMID:32296183 |
| Molecular Function | GO:0005515 | protein binding | KRT19 | IPI | UniProtKB:Q3SY84 | Human | PMID:32296183 |
| Molecular Function | GO:0005515 | protein binding | KRT19 | IPI | UniProtKB:Q5XKE5 | Human | PMID:32296183 |
| Molecular Function | GO:0005515 | protein binding | KRT19 | IPI | UniProtKB:Q6KB66-2 | Human | PMID:32296183 |
| Molecular Function | GO:0005515 | protein binding | KRT19 | IPI | UniProtKB:Q7RTS7 | Human | PMID:32296183 |
| Molecular Function | GO:0005515 | protein binding | KRT19 | IPI | UniProtKB:Q7Z794 | Human | PMID:32296183 |
| Molecular Function | GO:0005515 | protein binding | KRT19 | IPI | UniProtKB:Q8IVS8 | Human | PMID:32296183 |
| Molecular Function | GO:0005515 | protein binding | KRT19 | IPI | UniProtKB:Q8IYI6 | Human | PMID:32296183 |
| Molecular Function | GO:0005515 | protein binding | KRT19 | IPI | UniProtKB:Q8N1N4 | Human | PMID:32296183 |
| Molecular Function | GO:0005515 | protein binding | KRT19 | IPI | UniProtKB:Q8NI38 | Human | PMID:32296183 |
| Molecular Function | GO:0005515 | protein binding | KRT19 | IPI | UniProtKB:Q8TCE9 | Human | PMID:32296183 |
| Molecular Function | GO:0005515 | protein binding | KRT19 | IPI | UniProtKB:Q8TD31-3 | Human | PMID:32296183 |
| Molecular Function | GO:0005515 | protein binding | KRT19 | IPI | UniProtKB:Q969G3 | Human | PMID:32296183 |
| Molecular Function | GO:0005515 | protein binding | KRT19 | IPI | UniProtKB:Q96BZ8 | Human | PMID:32296183 |
| Molecular Function | GO:0005515 | protein binding | KRT19 | IPI | UniProtKB:Q96ES7 | Human | PMID:32296183 |
| Molecular Function | GO:0005515 | protein binding | KRT19 | IPI | UniProtKB:Q9BT92 | Human | PMID:32296183 |
| Molecular Function | GO:0005515 | protein binding | KRT19 | IPI | UniProtKB:Q9BXY8 | Human | PMID:32296183 |
| Molecular Function | GO:0005515 | protein binding | KRT19 | IPI | UniProtKB:Q9NX04 | Human | PMID:32296183 |
| Molecular Function | GO:0005515 | protein binding | KRT19 | IPI | UniProtKB:Q9NYB9-2 | Human | PMID:32296183 |
| Molecular Function | GO:0005515 | protein binding | KRT19 | IPI | UniProtKB:Q9NZD8 | Human | PMID:32296183 |
| Molecular Function | GO:0005515 | protein binding | KRT19 | IPI | UniProtKB:Q9P0N9 | Human | PMID:32296183 |
| Molecular Function | GO:0005515 | protein binding | KRT19 | IPI | UniProtKB:Q9P2K3-2 | Human | PMID:32296183 |
| Molecular Function | GO:0005515 | protein binding | KRT19 | IPI | UniProtKB:Q9UGP5-2 | Human | PMID:32296183 |
| Molecular Function | GO:0005515 | protein binding | KRT19 | IPI | UniProtKB:Q9Y5F1 | Human | PMID:32296183 |
| Molecular Function | GO:0005515 | protein binding | KRT19 | IPI | UniProtKB:O43464 | Human | PMID:32814053 |
| Molecular Function | GO:0005515 | protein binding | KRT19 | IPI | UniProtKB:O76024 | Human | PMID:32814053 |
| Molecular Function | GO:0005515 | protein binding | KRT19 | IPI | UniProtKB:P01112 | Human | PMID:32814053 |
| Molecular Function | GO:0005515 | protein binding | KRT19 | IPI | UniProtKB:P05129 | Human | PMID:32814053 |
| Molecular Function | GO:0005515 | protein binding | KRT19 | IPI | UniProtKB:P06396 | Human | PMID:32814053 |
| Molecular Function | GO:0005515 | protein binding | KRT19 | IPI | UniProtKB:P07196 | Human | PMID:32814053 |
| Molecular Function | GO:0005515 | protein binding | KRT19 | IPI | UniProtKB:P09172 | Human | PMID:32814053 |
| Molecular Function | GO:0005515 | protein binding | KRT19 | IPI | UniProtKB:P14136 | Human | PMID:32814053 |
| Molecular Function | GO:0005515 | protein binding | KRT19 | IPI | UniProtKB:P22607 | Human | PMID:32814053 |
| Molecular Function | GO:0005515 | protein binding | KRT19 | IPI | UniProtKB:P28329-3 | Human | PMID:32814053 |
| Molecular Function | GO:0005515 | protein binding | KRT19 | IPI | UniProtKB:P41219 | Human | PMID:32814053 |
| Molecular Function | GO:0005515 | protein binding | KRT19 | IPI | UniProtKB:P42858 | Human | PMID:32814053 |
| Molecular Function | GO:0005515 | protein binding | KRT19 | IPI | UniProtKB:Q8WXH2 | Human | PMID:32814053 |
| Molecular Function | GO:0005515 | protein binding | KRT19 | IPI | UniProtKB:Q92876 | Human | PMID:32814053 |
| Molecular Function | GO:0005515 | protein binding | KRT19 | IPI | UniProtKB:Q9Y5Z0 | Human | PMID:32814053 |
| Molecular Function | GO:0005515 | protein binding | Krt19 | IPI | PR:Q3V0K9 | Mouse | PMID:19321664 |
| Molecular Function | GO:0005515 | protein binding | Krt19 | IPI | RGD:2984 | Rat | PMID:15247274|RGD:1600063 |
| Molecular Function | GO:0005515 | protein binding | Krt19 | IPI | UniProtKB:P11530 | Rat | PMID:15247274|RGD:1600063 |
| Molecular Function | GO:0044877 | protein-containing complex binding | Krt19 | IPI | RGD:2507|RGD:2984|RGD:621890 | Rat | PMID:15247274|RGD:1600063 |
| Molecular Function | GO:0008307 | structural constituent of muscle | KRT19 | IDA | Human | PMID:16000376 | |
| Cellular Component | GO:0016327 | apicolateral plasma membrane | Krt19 | IDA | Mouse | MGI:MGI:5635761|PMID:25232867 | |
| Cellular Component | GO:0071944 | cell periphery | KRT19 | IDA | Human | PMID:19185580 | |
| Cellular Component | GO:0043034 | costamere | KRT19 | IDA | Human | PMID:16000376 | |
| Cellular Component | GO:0016010 | dystrophin-associated glycoprotein complex | Krt19 | IDA | Rat | PMID:15247274|RGD:1600063 | |
| Cellular Component | GO:0070062 | extracellular exosome | KRT19 | HDA | Human | PMID:19199708 | |
| Cellular Component | GO:0005886 | plasma membrane | KRT19 | IDA | Human | PMID:23377137 | |
| Cellular Component | GO:0042383 | sarcolemma | Krt19 | IDA | Mouse | PMID:15247274 | |
| Cellular Component | GO:1990357 | terminal web | Krt19 | IDA | Mouse | PMID:19321664 | |
| Cellular Component | GO:0030018 | Z disc | Krt19 | IDA | Mouse | PMID:15247274 | |
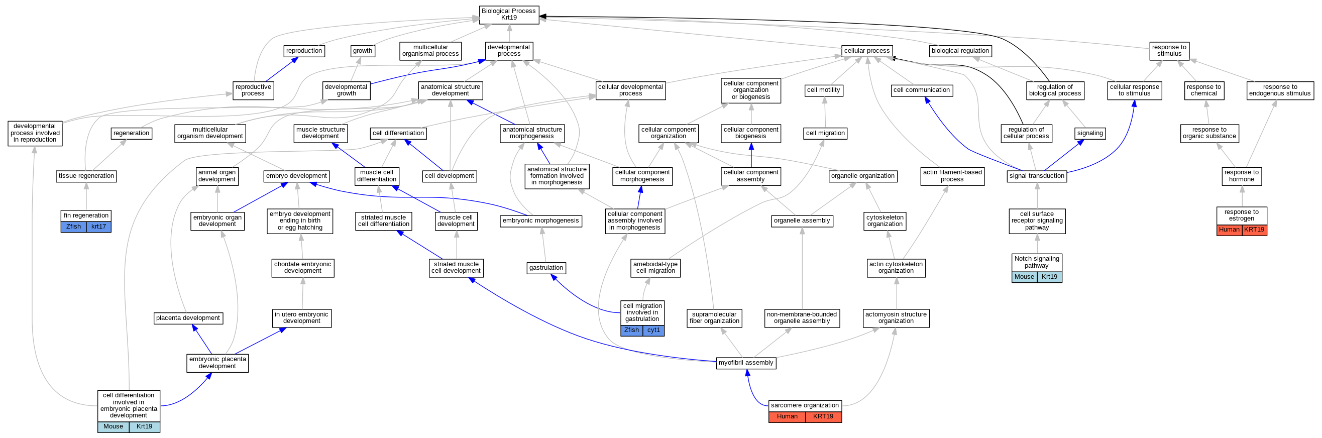
| Biological Process | GO:0060706 | cell differentiation involved in embryonic placenta development | Krt19 | IGI | MGI:MGI:96705 | Mouse | PMID:11062258 |
| Biological Process | GO:0042074 | cell migration involved in gastrulation | cyt1 | IMP | ZFIN:ZDB-MRPHLNO-080110-4 | Zfish | PMID:17719025 |
| Biological Process | GO:0031101 | fin regeneration | krt17 | IEP | Zfish | PMID:22278371 | |
| Biological Process | GO:0007219 | Notch signaling pathway | Krt19 | IDA | Mouse | PMID:25446530 | |
| Biological Process | GO:0043627 | response to estrogen | KRT19 | IEP | Human | PMID:10037815 | |
| Biological Process | GO:0045214 | sarcomere organization | KRT19 | IDA | Human | PMID:16000376 |
| EXP Inferred from experiment |
| IDA Inferred from direct assay |
| IEP Inferred from expression pattern |
| IGI Inferred from genetic interaction |
| IMP Inferred from mutant phenotype |
| IPI Inferred from physical interaction |
| HTP Inferred from High Throughput Experiment |
| HDA Inferred from High Throughput Direct Assay |
| HMP Inferred from High Throughput Mutant Phenotype |
| HGI Inferred from High Throughput Genetic Interaction |
| HEP Inferred from High Throughput Expression Pattern |
Mouse Genome Database (MGD), Gene Expression Database (GXD), Mouse Models of Human Cancer database (MMHCdb) (formerly Mouse Tumor Biology (MTB)), Gene Ontology (GO) |
||
|
Citing These Resources Funding Information Warranty Disclaimer, Privacy Notice, Licensing, & Copyright Send questions and comments to User Support. |
last database update 12/30/2025 MGI 6.24 |
|
|
|
||